go基础-GMP原理与调度

136 阅读10分钟

Golang “调度器” 的由来

单进程时代不需要调度器

我们知道,一切的软件都是跑在操作系统上,真正用来干活 (计算) 的是 CPU。早期的操作系统每个程序就是一个进程,直到一个程序运行完,才能进行下一个进程,就是 “单进程时代”

一切的程序只能串行发生。

早期的单进程操作系统,面临 2 个问题:

  • 单一的执行流程,计算机只能一个任务一个任务处理。
  • 进程阻塞所带来的 CPU 时间浪费。

那么能不能有多个进程来宏观一起来执行多个任务呢?

后来操作系统就具有了最早的并发能力:多进程并发,当一个进程阻塞的时候,切换到另外等待执行的进程,这样就能尽量把 CPU 利用起来,CPU 就不浪费了。

多进程 / 线程时代有了调度器需求

在多进程 / 多线程的操作系统中,就解决了阻塞的问题,因为一个进程阻塞 cpu 可以立刻切换到其他进程中去执行,而且调度 cpu 的算法可以保证在运行的进程都可以被分配到 cpu 的运行时间片。这样从宏观来看,似乎多个进程是在同时被运行。

但新的问题就又出现了,进程拥有太多的资源,进程的创建、切换、销毁,都会占用很长的时间,CPU 虽然利用起来了,但如果进程过多,CPU 有很大的一部分都被用来进行进程调度了。

怎么才能提高 CPU 的利用率呢?

对于 Linux 操作系统来讲,cpu 对进程的态度和线程的态度是一样的。

很明显,CPU 调度切换的是进程和线程。尽管线程看起来很美好,但实际上多线程开发设计会变得更加复杂,要考虑很多同步竞争等问题,如锁、竞争冲突等。

协程来提高 CPU 利用率

多进程、多线程已经提高了系统的并发能力,但是在当今互联网高并发场景下,为每个任务都创建一个线程是不现实的,因为会消耗大量的内存 (进程虚拟内存会占用 4GB [32 位操作系统], 而线程也要大约 4MB)。

大量的进程 / 线程出现了新的问题

  • 高内存占用
  • 调度的高消耗 CPU

好了,然后工程师们就发现,其实一个线程分为 “内核态 “线程和” 用户态 “线程。

一个 “用户态线程” 必须要绑定一个 “内核态线程”,但是 CPU 并不知道有 “用户态线程” 的存在,它只知道它运行的是一个 “内核态线程”(Linux 的 PCB 进程控制块)。

我们再去细化去分类一下,内核线程依然叫 “线程 (thread)”,用户线程叫 “协程 (co-routine)”.

既然一个协程 (co-routine) 可以绑定一个线程 (thread),那么能不能多个协程 (co-routine) 绑定一个或者多个线程 (thread) 上呢。

有 三种协程和线程的映射关系:

N:1 关系

N 个协程绑定 1 个线程,优点就是协程在用户态线程即完成切换,不会陷入到内核态,这种切换非常的轻量快速。但也有很大的缺点,1 个进程的所有协程都绑定在 1 个线程上

缺点:

  • 某个程序用不了硬件的多核加速能力
  • 一旦某协程阻塞,造成线程阻塞,本进程的其他协程都无法执行了,根本就没有并发的能力了。

1:1 关系

1 个协程绑定 1 个线程,这种最容易实现。协程的调度都由 CPU 完成了,不存在 N:1 缺点,

缺点:

  • 协程的创建、删除和切换的代价都由 CPU 完成,有点略显昂贵了。

M:N 关系

M 个协程绑定 N 个线程,是 N:1 和 1:1 类型的结合,克服了以上 2 种模型的缺点,但实现起来最为复杂。

协程跟线程是有区别的,线程由 CPU 调度是抢占式的,协程由用户态调度是协作式的,一个协程让出 CPU 后,才执行下一个协程。

Go 语言的协程 goroutine

Go 为了提供更容易使用的并发方法,使用了 goroutine 和 channel。goroutine 来自协程的概念,让一组可复用的函数运行在一组线程之上,即使有协程阻塞,该线程的其他协程也可以被 runtime 调度,转移到其他可运行的线程上。最关键的是,程序员看不到这些底层的细节,这就降低了编程的难度,提供了更容易的并发。

Go 中,协程被称为 goroutine,它非常轻量,一个 goroutine 只占几 KB,并且这几 KB 就足够 goroutine 运行完,这就能在有限的内存空间内支持大量 goroutine,支持了更多的并发。虽然一个 goroutine 的栈只占几 KB,但实际是可伸缩的,如果需要更多内容,runtime 会自动为 goroutine 分配。

Goroutine 特点:

  • 占用内存更小(几 kb)
  • 调度更灵活 (runtime 调度)

被废弃的 goroutine 调度器

Go 目前使用的调度器是 2012 年重新设计的,因为之前的调度器性能存在问题,所以使用 4 年就被废弃了,那么我们先来分析一下被废弃的调度器是如何运作的?

来看看被废弃的 golang 调度器是如何实现的?

M 想要执行、放回 G 都必须访问全局 G 队列,并且 M 有多个,即多线程访问同一资源需要加锁进行保证互斥 / 同步,所以全局 G 队列是有互斥锁进行保护的。

老调度器有几个缺点:

  • 创建、销毁、调度 G 都需要每个 M 获取锁,这就形成了激烈的锁竞争。
  • M 转移 G 会造成延迟和额外的系统负载。比如当 G 中包含创建新协程的时候,M 创建了 G’,为了继续执行 G,需要把 G’交给 M’执行,也造成了很差的局部性,因为 G’和 G 是相关的,最好放在 M 上执行,而不是其他 M’。
  • 系统调用 (CPU 在 M 之间的切换) 导致频繁的线程阻塞和取消阻塞操作增加了系统开销。

Goroutine 调度器的 GMP 模型的设计思想

新调度器中,除了 M (thread) 和 G (goroutine),又引进了 P (Processor)。

Processor,它包含了运行 goroutine 的资源,如果线程想运行 goroutine,必须先获取 P,P 中还包含了可运行的 G 队列。

GMP 模型

在 Go 中,线程是运行 goroutine 的实体,调度器的功能是把可运行的 goroutine 分配到工作线程上。

  • 全局队列(Global Queue):存放等待运行的 G。
  • P 的本地队列:同全局队列类似,存放的也是等待运行的 G,存的数量有限,不超过 256 个。新建 G’时,G’优先加入到 P 的本地队列,如果队列满了,则会把本地队列中一半的 G 移动到全局队列。
  • P 列表:所有的 P 都在程序启动时创建,并保存在数组中,最多有 GOMAXPROCS(可配置) 个。
  • M:线程想运行任务就得获取 P,从 P 的本地队列获取 G,P 队列为空时,M 也会尝试从全局队列拿一批 G 放到 P 的本地队列,或从其他 P 的本地队列偷一半放到自己 P 的本地队列。M 运行 G,G 执行之后,M 会从 P 获取下一个 G,不断重复下去。

Goroutine 调度器和 OS 调度器是通过 M 结合起来的,每个 M 都代表了 1 个内核线程,OS 调度器负责把内核线程分配到 CPU 的核上执行。

有关 P 和 M 的个数问题

P 的数量:

由启动时环境变量 GOMAXPROCS或者是由runtime的方法GOMAXPROCS()决定。这意味着在程序执行的任意时刻都只有GOMAXPROCS 或者是由 runtime 的方法 GOMAXPROCS() 决定。这意味着在程序执行的任意时刻都只有 GOMAXPROCS 个 goroutine 在同时运行。

M 的数量:

  • go 语言本身的限制:go 程序启动时,会设置 M 的最大数量,默认 10000. 但是内核很难支持这么多的线程数,所以这个限制可以忽略。
  • runtime/debug 中的 SetMaxThreads 函数,设置 M 的最大数量
  • 一个 M 阻塞了,会创建新的 M。

M 与 P 的数量没有绝对关系,一个 M 阻塞,P 就会去创建或者切换另一个 M,所以,即使 P 的默认数量是 1,也有可能会创建很多个 M 出来。

P 和 M 何时会被创建

  • P 何时创建:在确定了 P 的最大数量 n 后,运行时系统会根据这个数量创建 n 个 P。
  • M 何时创建:没有足够的 M 来关联 P 并运行其中的可运行的 G。比如所有的 M 此时都阻塞住了,而 P 中还有很多就绪任务,就会去寻找空闲的 M,而没有空闲的,就会去创建新的 M。

调度器的设计策略

复用线程:避免频繁的创建、销毁线程,而是对线程的复用。

work stealing 机制:

  • 当本线程无可运行的 G 时,尝试从其他线程绑定的 P 偷取 G,而不是销毁线程。

hand off 机制:

  • 当本线程因为 G 进行系统调用阻塞时,线程释放绑定的 P,把 P 转移给其他空闲的线程执行。

利用并行:GOMAXPROCS 设置 P 的数量,最多有 GOMAXPROCS 个线程分布在多个 CPU 上同时运行。GOMAXPROCS 也限制了并发的程度,比如 GOMAXPROCS = 核数/2,则最多利用了一半的 CPU 核进行并行。

抢占:在 coroutine 中要等待一个协程主动让出 CPU 才执行下一个协程,在 Go 中,一个 goroutine 最多占用 CPU 10ms,防止其他 goroutine 被饿死,这就是 goroutine 不同于 coroutine 的一个地方。

全局 G 队列:在新的调度器中依然有全局 G 队列,但功能已经被弱化了,当 M 执行 work stealing 从其他 P 偷不到 G 时,它可以从全局 G 队列获取 G。

go func () 调度流程

从上图我们可以分析出几个结论:

  • 我们通过 go func () 来创建一个 goroutine;
  • 有两个存储 G 的队列,一个是局部调度器 P 的本地队列、一个是全局 G 队列。新创建的 G 会先保存在 P 的本地队列中,如果 P 的本地队列已经满了就会保存在全局的队列中;
  • G 只能运行在 M 中,一个 M 必须持有一个 P,M 与 P 是 1:1 的关系。M 会从 P 的本地队列弹出一个可执行状态的 G 来执行,如果 P 的本地队列为空,就会想其他的 MP 组合偷取一个可执行的 G 来执行;
  • 一个 M 调度 G 执行的过程是一个循环机制;
  • 当 M 执行某一个 G 时候如果发生了 syscall 或则其余阻塞操作,M 会阻塞,如果当前有一些 G 在执行,runtime 会把这个线程 M 从 P 中摘除 (detach),然后再创建一个新的操作系统的线程 (如果有空闲的线程可用就复用空闲线程) 来服务于这个 P;
  • 当 M 系统调用结束时候,这个 G 会尝试获取一个空闲的 P 执行,并放入到这个 P 的本地队列。如果获取不到 P,那么这个线程 M 变成休眠状态, 加入到空闲线程中,然后这个 G 会被放入全局队列中。

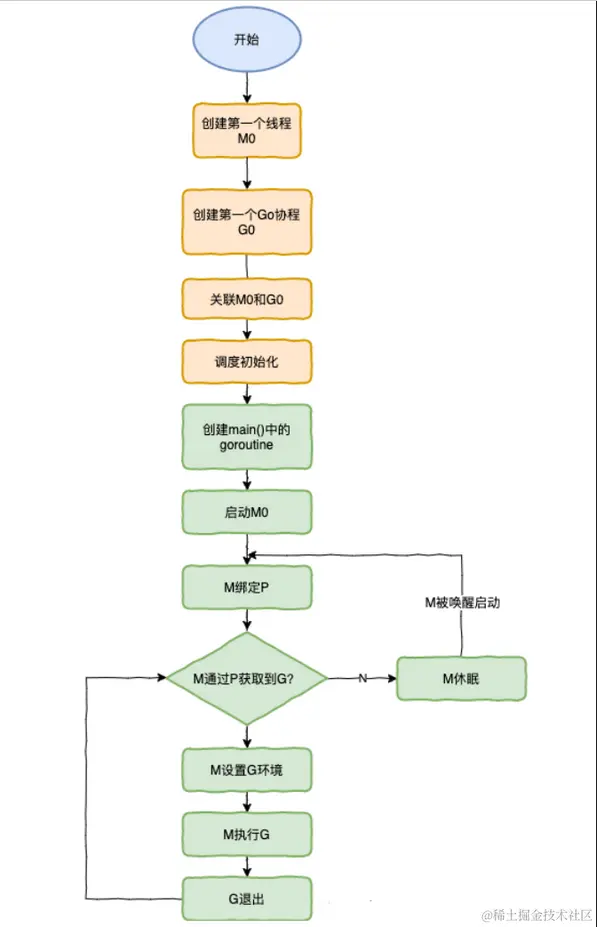
调度器的生命周期

参考文章:www.mszlu.com/go/base/11/…