首页
沸点
课程
数据标注
HOT
AI Coding
更多
直播
活动
APP
插件
直播
活动
APP
插件
搜索历史
清空
创作者中心
写文章
发沸点
写笔记
写代码
草稿箱
创作灵感
查看更多
登录
注册
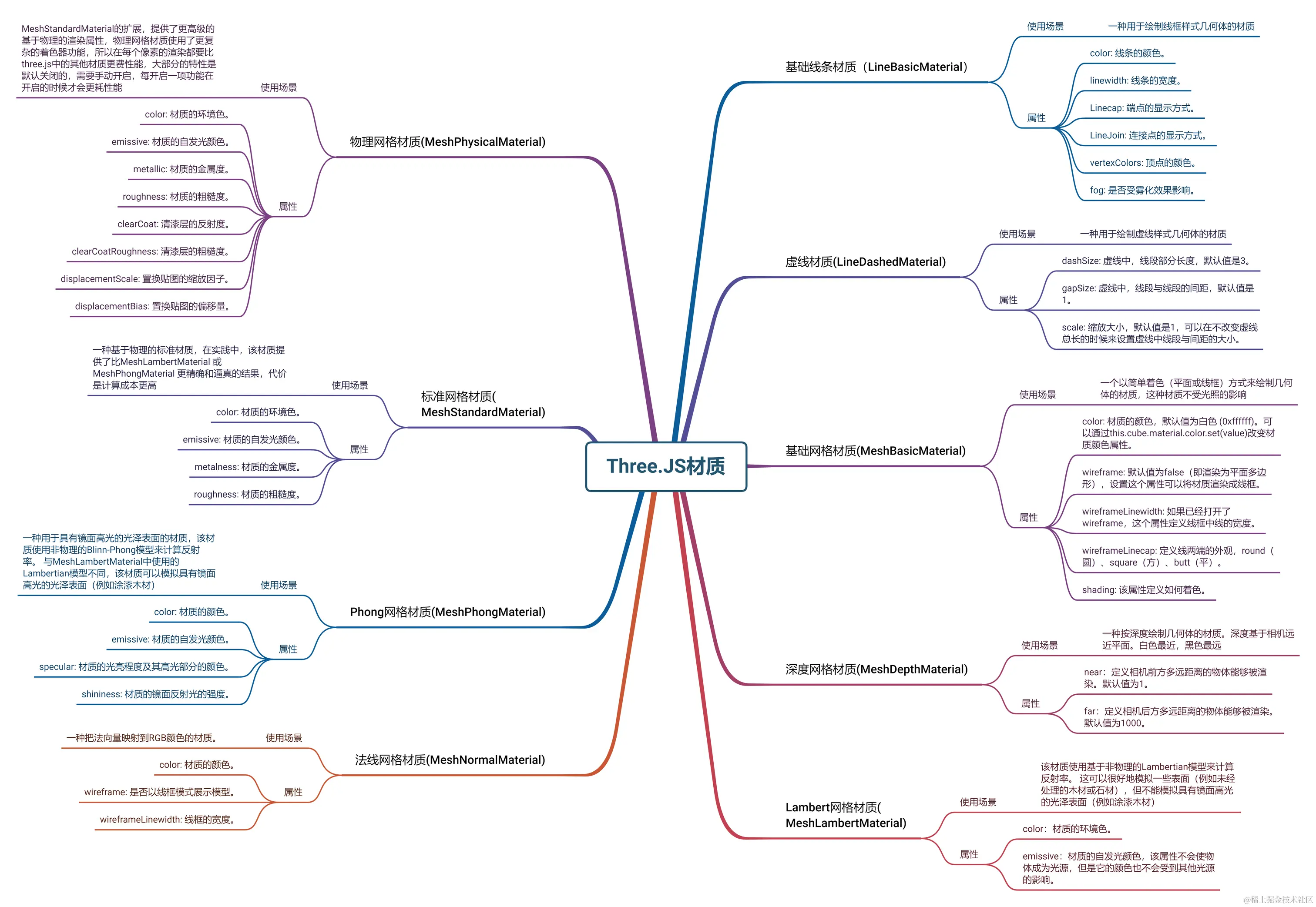
threejs材质
前端逗比逗
2023-12-15
31
阅读1分钟
前端逗比逗
正经前端工程师 @常州道场
9
文章
396
阅读
2
粉丝
目录
收起