基于 Webpack5 Module Federation 的业务解耦实践

112 阅读5分钟

前言

本文中会提到很多目前数栈中使用的特定名词,统一做下解释描述

  • dt-common:每个子产品都会引入的公共包(类似 NPM 包)
  • AppMenus:在子产品中快速进入到其他子产品的导航栏,统一维护在 dt-common 中,子产品从 dt-common 中引入
  • Portal:所有子产品的统一入口
  • APP_CONF:子产品的一些配置信息存放

背景

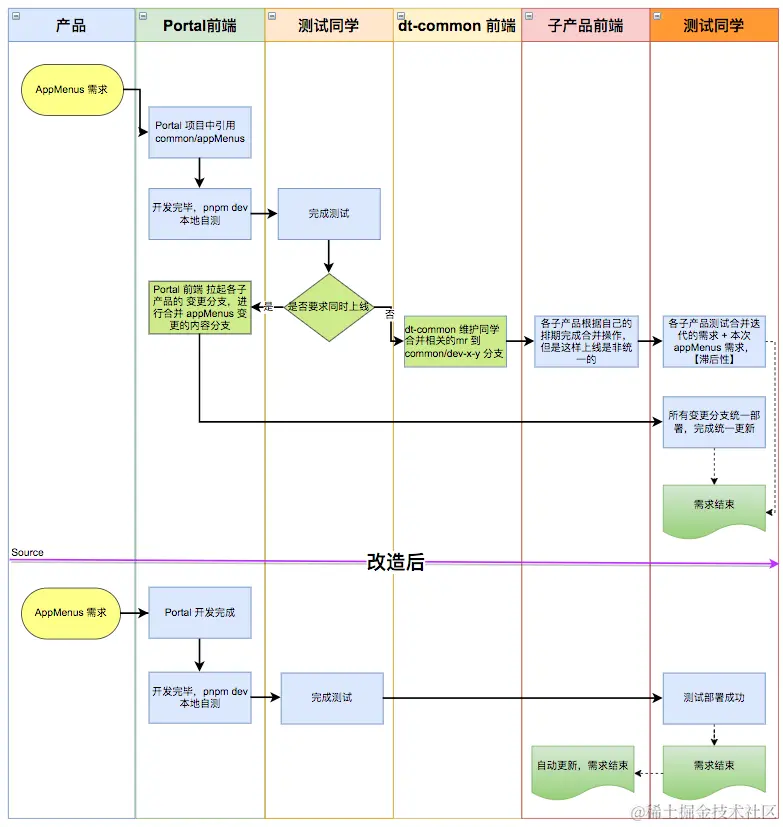
由于迭代中,我们有很多需求都是针对 AppMenus 的,这些需求的生效需要各个子产品的配合,进行统一变更。现在的数栈前端的项目当中, AppMenus 的相关逻辑存在于 dt-common 中,dt-common 又以独立的目录存在于每个子项目中, 所以当出现这种需求的时候,变更的分支就包含所有的子产品,这给前端以及测试同学都带来很多重复性的工作。

file

本文旨在通过 webpack5 Module Federation 的实践,实现 AppMenus 与各个子产品的解耦,即 AppMenus 作为共享资源,将其从 dt-common 中分离出来,保证其更新部署无需其他子产品的配合。

file

本地实现

Portal 项目

  1. 拆分 AppMenus 到 Portal 下的 Components 中,Portal 内部引用 AppMenus 就是正常组件内部的引用
  1. 配置 Module Federation 相关配置,方便其他项目进行远程依赖
const federationConfig = {
        name: 'portal',
        filename: 'remoteEntry.js',
        // 当前组件需要暴露出去的组件
        exposes: {
            './AppMenus': './src/views/components/app-menus',
        },
        shared: {
            react: { 
               singleton: true,
               eager: true, 
               requiredVersion: deps.react
            },
            'react-dom': {
                singleton: true,
                eager: true,
                requiredVersion: deps['react-dom'],
            },
        },
    };

    const plugins = [
        ...baseKoConfig.plugins,
        {
            key: 'WebpackPlugin',
            action: 'add',
            opts: {
                name: 'ModuleFederationPlugin',
                fn: () => new ModuleFederationPlugin({ ...federationConfig }),
            },
        },
    ].filter(Boolean);	
  1. dt-common 中修改 Navigator 组件引用 AppMenus 的方式,通过 props.children 实现

子产品项目

  1. 配置 Module Federation config
const federationConfig = {
    name: 'xxx',
    filename: 'remoteEntry.js',
    // 关联需要引入的其他应用
    remotes: {
        // 本地相互访问采取该方式
        portal: 'portal@http://127.0.0.1:8081/portal/remoteEntry.js',
    },
    shared: {
        antd: {
            singleton: true,
            eager: true,
            requiredVersion: deps.antd,
        },
        react: {
            singleton: true,
            eager: true,
            requiredVersion: deps.react,
        },
        'react-dom': {
            singleton: true,
            eager: true,
            requiredVersion: deps['react-dom'],
        },
    },
};
  1. 修改 AppMenus 引用方式
const AppMenus = React.lazy(() => import('portal/AppMenus'));
<Navigator
    {...this.props}
>
    <React.Suspense fallback="loading">
        <AppMenus {...this.props} />
    </React.Suspense>
</Navigator>

// 需要 ts 定义 
// typings/app.d.ts 文件
declare module 'portal/AppMenus' {
    const AppMenus: React.ComponentType<any>;
    export default AppMenus;
}
  1. 注意本地调试的时候,子产品中需要代理 Portal 的访问路径到 Portal 服务的端口下,才能访问 Portal 暴露出来的组件的相关chunckjs
module.exports = {
    proxy: {
        '/portal': {
            target: 'http://127.0.0.1:8081', // 本地
            //target: 'portal 对应的地址', 本地 -〉 devops 环境
            changeOrigin: true,
            secure: false,
            onProxyReq: ProxyReq,
       },
    }
}

远程部署

部署到服务器上,由于 Portal 项目中的 AppMenus 相当于是远程组件,即共享依赖;子产品为宿主环境,所以部署的时候需要对应部署 Portal 项目与子产品。而在上述配置中,需要变更的是加载的地址。 Portal 项目中没有需要变更的,变更的是子产品中的相关逻辑。

//remote.tsx 
import React from 'react';

function loadComponent(scope, module) {
    return async () => {
        // Initializes the share scope. This fills it with known provided modules from this build and all remotes
        await __webpack_init_sharing__('default');
        const container = window[scope]; // or get the container somewhere else
        // Initialize the container, it may provide shared modules
        await container.init(__webpack_share_scopes__.default);
        const factory = await window[scope].get(module);
        const Module = factory();
        return Module;
    };
}

const urlCache = new Set();
const useDynamicScript = (url) => {
    const [ready, setReady] = React.useState(false);
    const [errorLoading, setErrorLoading] = React.useState(false);

    React.useEffect(() => {
        if (!url) return;

        if (urlCache.has(url)) {
            setReady(true);
            setErrorLoading(false);
            return;
        }

        setReady(false);
        setErrorLoading(false);

        const element = document.createElement('script');

        element.src = url;
        element.type = 'text/javascript';
        element.async = true;

        element.onload = () => {
            console.log('onload');
            urlCache.add(url);
            setReady(true);
        };

        element.onerror = () => {
            console.log('error');
            setReady(false);
            setErrorLoading(true);
        };

        document.head.appendChild(element);

        return () => {
            urlCache.delete(url);
            document.head.removeChild(element);
        };
    }, [url]);

    return {
        errorLoading,
        ready,
    };
};

const componentCache = new Map();

export const useFederatedComponent = (remoteUrl, scope, module) => {
    const key = `${remoteUrl}-${scope}-${module}`;
    const [Component, setComponent] = React.useState(null);

    const { ready, errorLoading } = useDynamicScript(remoteUrl);
    React.useEffect(() => {
        if (Component) setComponent(null);
        // Only recalculate when key changes
    }, [key]);

    React.useEffect(() => {
        if (ready && !Component) {
            const Comp = React.lazy(loadComponent(scope, module));
            componentCache.set(key, Comp);
            setComponent(Comp);
        }
        // key includes all dependencies (scope/module)
    }, [Component, ready, key]);

    return { errorLoading, Component };
};

//layout header.tsx
const Header = () => {
	....
	const url = `${window.APP_CONF?.remoteApp}/portal/remoteEntry.js`;
  const scope = 'portal';
  const module = './AppMenus'
	const { Component: FederatedComponent, errorLoading } = useFederatedComponent(
      url,
      scope,
      module
  );
	return (
        <Navigator logo={<Logo />} menuItems={menuItems} licenseApps={licenseApps} {...props}>
            {errorLoading ? (
                <WarningOutlined />
            ) : (
                FederatedComponent && (
                    <React.Suspense fallback={<Spin />}>
                        {<FederatedComponent {...props} top={64} showBackPortal />}
                    </React.Suspense>
                )
            )}
        </Navigator>
    );
}

如何调试

子产品本地 → Portal 本地

Portal 与某个资产同时在不同的端口上运行Portal 无需变更,子产品需要以下相关的文件在这种情况下 remoteApp 为本地启动的 portal 项目本地环境;同时当我们启动项目的时候需要将 /partal 的请求代理到本地环境

// proxy -> 代理修改
// header 引用的远程地址 -> 修改

window.APP_CONF?.remoteApp = 'http://127.0.0.1:8081'

proxy: {
    '/portal': {
        target: 'http://127.0.0.1:8081'
    }
}

子产品本地 → Portal 的服务器环境

本地起 console 的服务服务器上部署 Portal 对应的 Module Ferderation 分支同上,只不过此时 Portal 已经部署了,remote 和代理地址只需要改成部署后的 Portal 地址即可

// proxy -> 代理修改
// header 引用的远程地址 -> 修改

window.APP_CONF?.remoteApp = 'xxx'

proxy: {
    '/portal': {
        target: 'xxx'
    }
}

子产品服务器环境 → Portal 的服务器环境

子产品 && Portal 分别部署到服务器环境上修改子产品的 config 的配置 ,添加 window.APP_CONF.remoteApp 到 Portal 的服务器环境

异常处理

  1. 当 Portal 部署不当,或者是版本不对应的时候,没有 AppMenus 远程暴露出来的话, 做了异常处理思路是: 当请求 remoteEntry.js 出现 error 的时候,是不会展示 AppMenus 相关组件的
  1. 当 Portal 已经部署,其他子产品未接入 Module Federation, 是不会影响到子产品的正常展示的;子产品当下使用的 应是 dt-common 中的 AppMenus

如何开发 AppMenus

file

问题记录

依赖版本不一致

【Error】Could not find "store" in either the context or props of "Connect(N)". Either wrap the root component in a , or explicitly pass "store" as a prop to "Connect(N)".

file

发现报错路径为 portal/xxx,可以定位到是 AppMunes 发生了问题,导致原因子产品 React-Redux 和 Portal React-Redux 版本不一致导致的,需要在对应子产品 federationConfig 处理 react-redux 为共享

总结

本文主要从业务层面结合 webpack 5 Module Federation ,实现 AppMenus 的解耦问题。主要涉及 dt-common 、Portal、子产品的变更。通过解耦能够发现我们对 AppMenus 的开发流程减少了不少,有效的提高了我们的效率。

文章转载自: 袋鼠云数栈前端

原文链接: www.cnblogs.com/dtux/p/1789…

体验地址: www.jnpfsoft.com/?from=001