图书馆自习教室管理系统分析与设计

512 阅读4分钟

文章目录


在这里插入图片描述

一.系统需求分析

1.1 需求概述

随着考研学生数量的不断增长,我校图书馆自习教室座位资源紧张的现象日益突出,且私占座现象严重,较大程度影响了座位的正常使用。为让每位学习者享有平等使用图书馆自习教室的权利,拟开发该系统。

1.2 功能需求

用户可以进行基本的登录,修改信息,查看通知以及座位选择预约.管理员可以进行针对性推送,以及师生信息,发布公告,系统管理等功能.如图1-1所示.

1.2.1 用例图模型

图1-1 图书馆自习教室管理系统用例图
在这里插入图片描述

在这里插入图片描述
在这里插入图片描述

在这里插入图片描述

在这里插入图片描述

在这里插入图片描述
在这里插入图片描述

1.2.2 对象领域模型

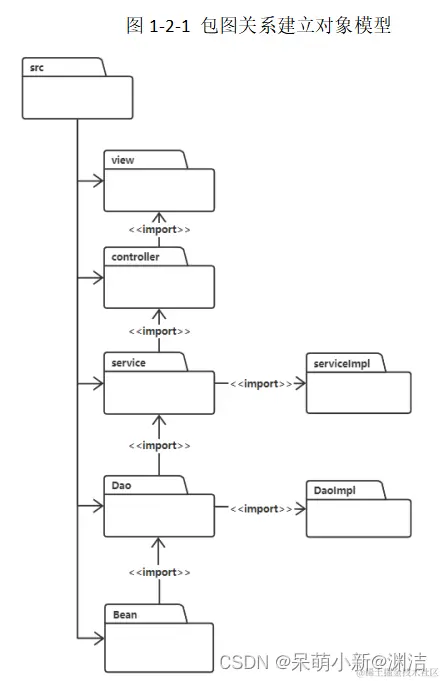
包图分析系统的模型元素,运用分层设计把概念、语义和逻辑上相近的元素包含在同一个包中对于每个包,分析包内每个元素的可访问属性,并标识出该元素的可见性.确定包与包中元素之间的泛化、细化、依赖关系,相应处理重载、多重性及导入等关系.如图1-2-1所示

领域模型表示了需求分析阶段“当前系统”逻辑模型的静态结构及业务流程,针对某一特定领域内概念类或者对象的抽象可视化表示。概括性的描述业务背景和业务流程。如图1-2-2所示.
图1-2-1 包图关系建立对象模型

1.3 非功能需求

1.3.1 非功能性需求概述

要求具备以下特点:
数据存储可靠,具有较高的处理效率;功能完备,扩展性强;系统安全,稳定;良好的人机交互界面,操作简单
(1)性能需求描述
在这里插入图片描述
在这里插入图片描述
在这里插入图片描述
在这里插入图片描述
在这里插入图片描述


二.系统设计

2.1 功能概述

2.1.1 功能模块划分

图书馆自习教室管理系统分如下功能模块:系统管理、师生信息(学习者)管理、自习教室管理、选座管理、通知公告、数据统计、修改密码、我的推荐、安全退出。如图2-1-1所示。
在这里插入图片描述

2.1.2 功能描述

系统管理:对用户信息、角色信息、菜单信息和日志信息进行管理。如图2-1-2所示.
在这里插入图片描述
师生信息(学习者)管理:可对班级、教师、学生等信息进行管理。如图2-1-3所示。
在这里插入图片描述
自习教室管理:管理图书馆的自习教室。如图2-1-4所示。
在这里插入图片描述
在这里插入图片描述
选座管理:可预约和取消自习教室座位。如图2-1-5所示。
在这里插入图片描述
通知公告:发布图书馆相关自习教室使用以及开放的相关通知等。如图2-1-6所示。
在这里插入图片描述
数据统计:利用图形直观显示自习教室某时间段(每天、每周、每月等或某个时间段如8:00-9:00等)各自习教室的座位使用情况以及的违规(违反自习教室使用规定)人数。如图2-1-7所示。
在这里插入图片描述
修改密码:所有用户可在系统中重置或修改个人密码。如图2-1-8所示。
在这里插入图片描述
我的推荐:推荐近期热门图书或根据借阅情况给学习者推荐相关图书。如图2-1-9所示。
在这里插入图片描述
安全退出:用户完成所有操作后安全退出本系统。如图2-1-10所示。
在这里插入图片描述

在这里插入图片描述
在这里插入图片描述
在这里插入图片描述

2.2系统详细设计

2.2.1 前台设计

用户登录主要是在登陆窗体中实现身份验证。用户通过输入用户名和密码,判别用户名是否存在和密码是否正确。通过系统验证证后才能进入主界面;验证失败,则跳转登陆界面返回错误信息,如登陆账号为空、登陆密码为空、用户名和密码不匹配等并请重新输入。此登陆页面图书管理员和普通用户进入时一样的,通过查询数据库status状态来判断用户属于哪一种,从而进行不同的跳转。

2.2.1 后台设计

后台页面采用基于SpringBoot框架结合Mybatis-plus可以根据数据库生成相应实体类,以及对应的Service、dao、controller层。通过前端的发送过来的学号、保留操作信号和鼠标操作信号。利用java语言实现业务逻辑。最后通过响应的方式分别输出查询数据、自习室所有座位信息和当前操作座位信息,以及大数据推送。

2.3 数据库设计

在这里插入图片描述

2.3.2 数据库数据结构设计

在这里插入图片描述
在这里插入图片描述
在这里插入图片描述
在这里插入图片描述
在这里插入图片描述


三.质量计划

在这里插入图片描述
自查搜索,不再此展示