NodeJs之MongoDB数据库(三)

103 阅读1分钟

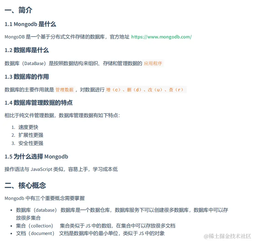
mongoDB是什么?

MongoDB 是一个基于分布式文件存储的数据库,官方地址 www.mongodb.com/ image.png

image.png JSON 文件示例:

{

"accounts": [

{

"id": "3-YLju5f3",

"title": "买电脑",

"time": "2023-02-08",

"type": "-1",

"account": "5500",

"remarks": "为了上网课"

},

{

"id": "3-YLju5f4",

"title": "请女朋友吃饭",

"time": "2023-02-08",

"type": "-1",

"account": "214",

"remarks": "情人节聚餐"

},

{

"id": "mRQiD4s3K",

"title": "发工资",

"time": "2023-02-19",

"type": "1",

"account": "4396",

"remarks": "终于发工资啦!~~"

}

],

}

image.png

下载安装

www.mongodb.com/try/downloa…

image.png

image.png

image.png

image.png

mongoose是什么?

就是一个连接数据库的工具,本身就是一个包,用之前需要先npm安装

官网 www.mongoosejs.net/

image.png

使用步骤

image.png

image.png

image.png

image.png

image.png

image.png

image.png

image.png

image.png

image.png

image.png

image.png

图形化管理工具

上面我们介绍了mongoose,但是繁杂的代码使得CURD十分不便,因此我们一般可以采用可视化工具进行数据库的操作,首先就是先把本地mongodb数据库启动,然后利用软件进行数据库的连接,进而就可以操作数据了

Robo 3T 免费 github.com/Studio3T/ro…

Navicat 收费 www.navicat.com.cn/

接口

image.png

image.png

image.png

image.png

image.png

image.png

image.png

image.png

image.png

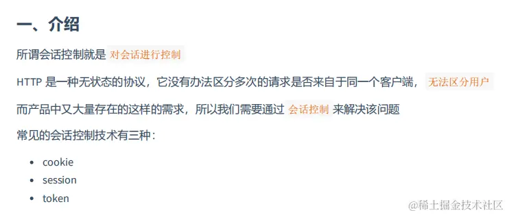
会话控制

image.png

image.png

image.png

image.png

image.png

image.png

image.png

image.png

image.png

image.png

image.png

image.png

image.png

image.png

image.png

image.png

image.png