ThreadPoolExecutor 源码阅读

372 阅读14分钟

概述

Java 的线程池是一种基于池化思想,用于管理和重用线程的机制。使用线程池可以带来一系列好处:

  1. 降低资源消耗:通过池化技术重复利用已创建的线程,降低线程创建和销毁造成的损耗。
  2. 提高响应速度:任务到达时,无需等待线程创建即可立即执行。
  3. 提高线程的可管理性:线程是稀缺资源,如果无限制创建,不仅会消耗系统资源,还会因为线程的不合理分布导致资源调度失衡,降低系统的稳定性。使用线程池可以进行统一的分配、调优和监控。
  4. 提供更多更强大的功能:线程池具备可拓展性,允许开发人员向其中增加更多的功能。比如延时定时线程池ScheduledThreadPoolExecutor,就允许任务延期执行或定期执行。

Java 提供了 Executor 框架作为线程池的实现,其中 ThreadPoolExecutor 是其中最为重要的实现之一。

Executor框架

池化思想就是一种将资源统一在一起管理的一种思想,广泛应用在计算机、金融、设备、管理等各个领域。在计算机领域中表现为同意管理 IT 资源,包括服务器、存储、网络资源等等, 例如:

  • 内存池:预先申请内存,提升申请内存速度,减少内存碎片
  • 连接池:预先申请数据库连接,提升申请连接的速度,降低系统的开销
  • 实例池:循环使用对象,减少资源在初始化和释放时的昂贵损耗

基本使用

@Test
public void testThreadPoolExecutor() {
    // 1. 创建线程池
    ExecutorService executorService = new ThreadPoolExecutor(6, 10, 
                                        1000, TimeUnit.MILLISECONDS, 
                                        new LinkedBlockingQueue<>(1000), 
                                        Executors.defaultThreadFactory());
    // 2. 提交任务
    for (int i = 0; i < 10; i++) {
        executorService.submit(() -> {
            System.out.println("test02");
        });
    }
    
    // 3. 关闭线程池
    executorService.shutdown();
}

// 线程池构造方法
ThreadPoolExecutor(int corePoolSize,      // 常驻线程数量
                   int maximumPoolSize,   // 允许的最大线程数量
                   long keepAliveTime,    // 当线程数量超过corePoolSize后,多余的空闲线程的存活时间
                   TimeUnit unit,         // keepAliveTime 单位
                   BlockingQueue<Runnable> workQueue, // 任务队列,保存被提交但尚未执行的任务
                   ThreadFactory threadFactory,       // 线程工厂
                   RejectedExecutionHandler handler)  // 任务过多时的拒绝策略

当一个Runnable/Callable任务通过submit/execute提交到线程池后,会按如下的逻辑进行处理:corePoolSize -> 任务队列 -> maximumPoolSize -> 拒绝策略

graph LR
  任务提交 -- 小于corePoolSize --> end1(分配线程执行)
  任务提交 -- 大于corePoolSize --> 提交到等待队列 -- 成功 -->等待执行
  提交到等待队列 -- 失败 --> 提交线程池 -- 已达到最大线程数 --> 拒绝执行
  提交线程池 -- 未达到最大线程数 --> end2(分配线程执行)

任务队列 - BlockingQueue

存储提交到线程池但尚未执行的 Runnable 任务队列,是一个实现了 BlockingQueue 接口的对象。常用的队列实现有:

  • SynchronousQueue: 直接提交的队列,没有容量,来一个任务执行一个,没有多余线程则执行拒绝策略
  • ArrayBlockingQueue: 有界任务队列,构造时需指定容量
  • LinkedBlockingQueue: 无界任务队列,默认容量Integer.MAX_VALUE,任务繁忙时会一直创建线程执行,直至资源耗尽
  • PriorityBlockingQueue: 带有执行优先级的无界队列

使用自定义线程池时,需要根据应用的具体情况,选择合适的并发队列为任务做缓冲。当线程资源紧张时,不同的并发队列对系统行为和性能的影响均不同。

线程工厂 - ThreadFactory

ThreadFactory 接口的实现类用来创建线程,接口定义了 Thread newThread(Runnable r) 用于创建新的线程,默认使用的是Executors.DefaultThreadFactory

// j.u.c.Executors.DefaultThreadFactory
private static class DefaultThreadFactory implements ThreadFactory {
    private static final AtomicInteger poolNumber = new AtomicInteger(1);
    private final ThreadGroup group;
    private final AtomicInteger threadNumber = new AtomicInteger(1);
    private final String namePrefix;

    DefaultThreadFactory() {
        SecurityManager s = System.getSecurityManager();
        group = (s != null) ? s.getThreadGroup() : Thread.currentThread().getThreadGroup();
        namePrefix = "pool-" + poolNumber.getAndIncrement() + "-thread-";
    }

    public Thread newThread(Runnable r) {
        Thread t = new Thread(group, r, namePrefix + threadNumber.getAndIncrement(), 0);
        if (t.isDaemon())   t.setDaemon(false);
        if (t.getPriority() != Thread.NORM_PRIORITY)    t.setPriority(Thread.NORM_PRIORITY);
        return t;
    }
}

拒绝策略 - RejectedExecutionHandler

当线程池中的线程已经达到最大线程数,任务队列也已经填满的情况,将对新来的任务执行某种拒绝策略。ThreadPoolExecutor 内置了以下四种策略:

  • AbortPolicy: 默认策略,丢弃并抛出RejectedExecutionException异常
  • CallersRunsPolicy: 绕过线程池,由主线程直接调用任务的run()方法执行
  • DiscardOldestPolicy: 抛弃队列中等待最久的任务,然后尝试再次提交当前任务
  • DiscardPolicy: 丢弃且不抛异常

Executors

Executor 框架内置了Executors工具类,基于 ThreadPoolExecutor 创建特定的线程池。常用线程池包括:

  • SingleThreadExecutor: 只有一个核心线程的线程池,多余一个的任务都放到任务队列中

  • FixedThreadPool: 固定线程数量的线程池,只有核心线程。新任务提交时,若有空闲线程立即执行,否则暂存在任务队列中。

  • CachedThreadPool: 可调整线程数量的线程池,只有非核心线程。新任务提交时,优先使用可复用线程,否则创建新线程处理任务,最多 Integer.MAX_VALUE 个。所有线程完成后返回线程池,空闲线程有存活时间,超时回收。

  • SingleThreadScheduledExecutor: 返回一个ScheduledExecutorService对象,线程数量为1。用于实现延时、周期任务。如果中途任务出现异常,后续执行都会被中断。

    • schedule(Runnable, delay, TimeUnit) 延迟执行任务
    • scheduleAtFixedRate(Runnable, initialDelay, period, TimeUnit) 固定速率循环执行任务。但必须等上一个任务执行完才会开始下一个
    • scheduleWithFixedDelay(Runnable, initialDelay, delay, TimeUnit) 上一个任务执行完间隔delay后开始下一个
  • ScheduledThreadPool: 返回一个ScheduledExecutorService对象,线程数量可指定

不过阿里巴巴开发规约里不建议使用 Executors 创建线程池,更推荐开发者自己定义线程池的各个参数,以更加深入的理解参数的设定,同时:

  • FixedThreadPool 和 SingleThreadExecutor 使用的是无界的 LinkedBlockingQueue,任务队列最大长度为 Integer.MAX_VALUE,可能堆积大量的请求,从而导致 OOM。
  • CachedThreadPool 使用的是同步队列 SynchronousQueue, 允许创建的线程数量为 Integer.MAX_VALUE ,可能会创建大量线程,从而导致 OOM。
  • ScheduledThreadPool 和 SingleThreadScheduledExecutor 使用的无界的延迟阻塞队列DelayedWorkQueue,任务队列最大长度为Integer.MAX_VALUE,可能堆积大量的请求,从而导致 OOM。

类层级结构

  • Executor顶层接口里只定义了一个execute(Runable)执行任务的接口方法。

  • 子接口 ExecutorService 拓展了 Executor,定义了更多提交任务、执行多个任务,并将结果封装成 Future 的方法,以及关闭线程池的接口方法。

  • AbstractExecutorService 则是上层的抽象类,通过模板方式定义了一些方法的默认实现,将执行任务的流程串联起来,使得下层的具体实现只要关注具体执行任务的方法即可。

  • 具体的实现类 ThreadPoolExecutor 一方面维护自身的生命周期,另一方面同时管理线程和任务,使两者良好的结合从而执行并行任务。

ctl 变量

ctl 变量是一个 AtomicInteger,聚合了线程池的状态和线程数量两个域,可以保证同时对这两个域的修改是原子的,提高了效率并减少了竞态条件的可能性。

ctl 的高 3bits 表示线程池的运行状态,运行状态为负,其他状态非负,状态值的大小顺序为:Running < SHUTDOWN < STOP < TIDYING < TERMINATED;ctl 的低 29bits 为当前池中的线程数量,因此目前线程池最多支持 22912^{29}-1,大约 50000 万个线程。

private final AtomicInteger ctl = new AtomicInteger(ctlOf(RUNNING, 0));
// 29  workerCount 位数
private static final int COUNT_BITS = Integer.SIZE - 3;
// 000 11111111111111111111111111111  workerCount 的掩码
private static final int COUNT_MASK = (1 << COUNT_BITS) - 1;

// 高三位表示 runState
// 111 00000000000000000000000000000  
private static final int RUNNING    = -1 << COUNT_BITS;
// 000 00000000000000000000000000000  
private static final int SHUTDOWN   =  0 << COUNT_BITS;
// 001 00000000000000000000000000000  
private static final int STOP       =  1 << COUNT_BITS;
// 010 00000000000000000000000000000  
private static final int TIDYING    =  2 << COUNT_BITS;
// 011 00000000000000000000000000000  
private static final int TERMINATED =  3 << COUNT_BITS;

// 获取当前线程池的运行状态,即取前3位
private static int runStateOf(int c)     { return c & ~COUNT_MASK; }
// 获取工作线程数量,即取后29位
private static int workerCountOf(int c)  { return c & COUNT_MASK; }
// 聚合 runState 和 workerCount
private static int ctlOf(int rs, int wc) { return rs | wc; }

线程池的五种状态转换关系:

  • RUNNING:接受新任务,并处理入队任务
  • SHUTDOWN:不接受新任务,但处理入队任务
  • STOP:不接受新任务,不处理入队任务,并中断进行中的任务
  • TIDYING:所有任务已终止,workCount=0,并且会执行 terminated()
  • TERMINATED:terminated() 执行完后的状态

提交任务

提交任务包括两个方法:

  • submit:定义在 AbstractExecutorService 中,既可以提交 Runnable,也可以提交 Callable,还可以指定成功的返回值
  • execute:定义在 ThreadPoolExecutor 中,仅能提交 Runnable

submit 功能更加强大,本质上是将传进来的任务包装成一个 FutureTask 然后交由 execute 执行,而 execute 才是真正意义上提交任务到线程池去执行。

// java.util.concurrent.AbstractExecutorService#submit
public <T> Future<T> submit(Runnable task, T result) {
    if (task == null) throw new NullPointerException();
    RunnableFuture<T> ftask = newTaskFor(task, result);
    execute(ftask);
    return ftask;
}

// java.util.concurrent.AbstractExecutorService#submit
public <T> Future<T> submit(Callable<T> task) {
    if (task == null) throw new NullPointerException();
    RunnableFuture<T> ftask = newTaskFor(task);
    execute(ftask);
    return ftask;
}

// java.util.concurrent.ThreadPoolExecutor#execute
public void execute(Runnable command) {
    if (command == null)
        throw new NullPointerException();
    int c = ctl.get();
    // 1. worker 数量 < corePoolSize => addWorker 新增核心线程
    if (workerCountOf(c) < corePoolSize) {
        if (addWorker(command, true))
            return;
        c = ctl.get();
    }
    // 2. worker 数量 >= corePoolSize => 提交到任务队列
    if (isRunning(c) && workQueue.offer(command)) {
        int recheck = ctl.get();
        // 重新校验线程池,如果正在停止就移除任务然后执行拒绝
        if (!isRunning(recheck) && remove(command))
            reject(command);
        // worker = 0(例如 corePoolSize = 0),新增非核心线程
        else if (workerCountOf(recheck) == 0)
            addWorker(null, false);
    }
    // 3. 任务队列已满 => 新增非核心线程
    else if (!addWorker(command, false))
        // 4. 失败 => 拒绝策略
        reject(command);
}

addWorker

Worker 继承自 AQS,通过 CLH 队列来实现独占锁,一旦通过 lock 上锁,表示当前线程正在执行任务,不应被中断,否则就是空闲状态没有在处理任务。当线程池执行 shutdown 后,会通过 interruptIdleWorkers 去尝试中断空闲线程,里面会调用实现了 AQS 的 tryLock() 判断当前线程是否空闲来决定是否回收。

private final class Worker extends AbstractQueuedSynchronizer implements Runnable {

    final Thread thread;            // 关联的线程
    Runnable firstTask;             // 第一个任务
    volatile long completedTasks;   // 完成的任务数


    Worker(Runnable firstTask) {
        setState(-1); 
        this.firstTask = firstTask;
        this.thread = getThreadFactory().newThread(this);
    }

    // 定义在 ThreadPoolExecutor 中
    public void run() { runWorker(this); }

    // 基于 AQS 的 lock, tryLock, unlock 等等...
}

addWorker 分两个大的步骤:

  1. workerCount +1
  2. 创建 Worker 实例加入 workers 集合并运行任务
private boolean addWorker(Runnable firstTask, boolean core) {
    // 1. worker 计数 +1
    retry:
    for (int c = ctl.get();;) {
        // 1.1 校验状态
        if (runStateAtLeast(c, SHUTDOWN) 
        && (runStateAtLeast(c, STOP) || firstTask != null || workQueue.isEmpty()))
            return false;

        for (;;) {
            // 1.2 校验线程数
            if (workerCountOf(c) >= ((core ? corePoolSize : maximumPoolSize) & COUNT_MASK))
                return false;
            // 1.3 CAS 线程数 +1 如果成功,就跳出 retry 开始创建 Worker
            if (compareAndIncrementWorkerCount(c))
                break retry;
            // 1.4 状态发生变化重试
            c = ctl.get();
            if (runStateAtLeast(c, SHUTDOWN))
                continue retry;
        }
    }

    // 2. 创建 Worker 加入 workers 集合,并运行任务
    boolean workerStarted = false;
    boolean workerAdded = false;
    Worker w = null;
    try {
        // 2.1 创建 Worker 对象
        w = new Worker(firstTask);
        final Thread t = w.thread;
        if (t != null) {
            // 安全访问 worker 集合
            final ReentrantLock mainLock = this.mainLock;
            mainLock.lock();
            try {
                // 2.2 校验状态
                int c = ctl.get();
                if (isRunning(c) || (runStateLessThan(c, STOP) && firstTask == null)) {
                    if (t.getState() != Thread.State.NEW)
                        throw new IllegalThreadStateException();
                    // 2.3 加入集合
                    workers.add(w);
                    workerAdded = true;
                    int s = workers.size();
                    if (s > largestPoolSize)
                        largestPoolSize = s;
                }
            } finally {
                mainLock.unlock();
            }
            // 2.4 启动线程执行 firstTask
            if (workerAdded) {
                t.start();
                workerStarted = true;
            }
        }
    } finally {
        // 安全清理工作
        if (!workerStarted)
            addWorkerFailed(w);
    }
    return workerStarted;
}

runWorker

创建 Worker 的时候,是把 worker 自己(实现了 Runnable)作为参数传入 Thread 构造器,所以 worker.thread.start() 实际就是运行 Worker::run() -> ThreadPoolExecutor::runWorker 方法。

在 runWorker() 里,worker 不断从任务队列里获取任务,执行任务前置 -> 业务 -> 任务后置。而在获取任务的方法 getTask() 里,worker 根据是否设定超时,通过 poll/take 从任务队列中阻塞式获取任务并返回。从中也可以看出其实线程池内部是不区分核心/非核心线程的,都是通过当前线程池中的 Worker 个数和任务队列的状态来判断是否移除或添加 worker。

// java.util.concurrent.ThreadPoolExecutor#addWorker
final void runWorker(Worker w) {
    Thread wt = Thread.currentThread();
    Runnable task = w.firstTask;
    w.firstTask = null;
    // Worker 构造方法里 setState(-1) 加锁了,这里解锁以允许中断
    w.unlock();
    boolean completedAbruptly = true;
    try {
        // 不断循环从 workQueue 中获取任务
        while (task != null || (task = getTask()) != null) {
            // 一个 worker 同一时间仅执行一个任务
            w.lock();
            // 校验状态(已停止/worker被中断)
            if ((runStateAtLeast(ctl.get(), STOP) || (Thread.interrupted() && runStateAtLeast(ctl.get(), STOP))) && !wt.isInterrupted())
                wt.interrupt();
            
            try {
                // 执行前 hook
                beforeExecute(wt, task);
                try {
                    task.run();
                    // 执行后 hook
                    afterExecute(task, null);
                } catch (Throwable ex) {
                    afterExecute(task, ex);
                    throw ex;
                }
            } finally {
                // 清理和统计工作
                task = null;
                w.completedTasks++;
                w.unlock();
            }
        }
        completedAbruptly = false;
    } finally {
        // 没有任务需要处理,从 workers 集合中移除当前 worker
        // 并判断是否需要添加新 worker
        processWorkerExit(w, completedAbruptly);
    }
}

// java.util.concurrent.ThreadPoolExecutor#getTask
private Runnable getTask() {
    boolean timedOut = false;

    for (;;) {
        int c = ctl.get();

        // 状态校验(进行shutdown并且队列为空,需要退出 worker)
        if (runStateAtLeast(c, SHUTDOWN) && (runStateAtLeast(c, STOP) || workQueue.isEmpty())) {
            decrementWorkerCount();
            return null;
        }

        int wc = workerCountOf(c);
        boolean timed = allowCoreThreadTimeOut || wc > corePoolSize;
        // 线程过多,剔除多余 worker
        if ((wc > maximumPoolSize || (timed && timedOut)) && (wc > 1 || workQueue.isEmpty())) {
            if (compareAndDecrementWorkerCount(c))
                return null;
            continue;
        }

        try {
            // 如果开启定时,使用 poll 限时阻塞,否则使用 take 无限阻塞
            Runnable r = timed ? workQueue.poll(keepAliveTime, TimeUnit.NANOSECONDS) : workQueue.take();
            if (r != null)
                return r;
            timedOut = true;
        } catch (InterruptedException retry) {
            timedOut = false;
        }
    }
}

关闭

ThreadPoolExecutor 中有两个关闭的方法,它们将改变线程池至不同的运行状态:

  • shutdown() -> SHUTDOWN 中断空闲线程
  • shutdownNow() -> STOP 强制中断所有线程

为了保证线程安全,在 ThreadPoolExecutor 中,凡是需要操作 workers 集合的地方都需要锁上 mainLock 这个 ReentrantLock。

public void shutdown() {
    final ReentrantLock mainLock = this.mainLock;
    mainLock.lock();
    try {
        // SecurityManager 检查
        checkShutdownAccess();
        // 提升状态至 SHUTDOWN
        advanceRunState(SHUTDOWN);
        // 中断所有空闲线程
        interruptIdleWorkers();
        // 关闭 hook
        onShutdown();
    } finally {
        mainLock.unlock();
    }
    tryTerminate();
}

public List<Runnable> shutdownNow() {
    List<Runnable> tasks;
    final ReentrantLock mainLock = this.mainLock;
    mainLock.lock();
    try {
        checkShutdownAccess();
        // 提升状态至 STOP
        advanceRunState(STOP);
        // 强行中断所有线程
        interruptWorkers();
        // 返回任务队列里尚未完成的任务
        tasks = drainQueue();
    } finally {
        mainLock.unlock();
    }
    tryTerminate();
    return tasks;
}

无论是 shutdown 还是 shutdownNow,最后都会执行 tryTerminate(),进入 TYDING 状态,执行完空的 terminated() 后进入 TERMINATED 终止状态。现在再回过去看线程池状态转换就清楚多了。

final void tryTerminate() {
    // 
    for (;;) {
        int c = ctl.get();
        if (isRunning(c) || runStateAtLeast(c, TIDYING) || (runStateLessThan(c, STOP) && ! workQueue.isEmpty()))
            return;
        // workerCount > 0 清理一个空闲 worker 后返回
        if (workerCountOf(c) != 0) { // Eligible to terminate
            interruptIdleWorkers(ONLY_ONE);
            return;
        }

        // 走到这里说明 workerCount = 0,可以终止了
        final ReentrantLock mainLock = this.mainLock;
        mainLock.lock();
        try {
            // 设置 TIDYING 状态
            if (ctl.compareAndSet(c, ctlOf(TIDYING, 0))) {
                try {
                    terminated();
                } finally {
                    // 执行完 terminated() 后进入 TERMINATED 状态
                    ctl.set(ctlOf(TERMINATED, 0));
                    termination.signalAll();
                }
                return;
            }
        } finally {
            mainLock.unlock();
        }
        // else retry on failed CAS
    }
}

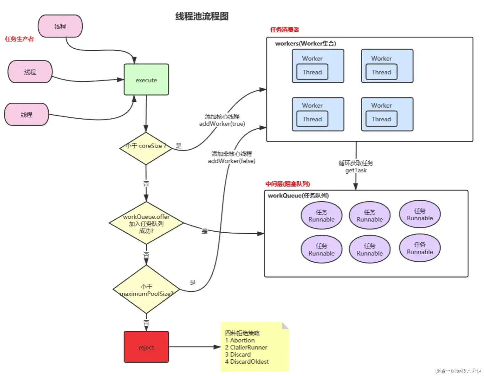
整体逻辑框图

来自 juejin.cn/post/692647… 的一幅图,画的太好了,一图了解线程池工作原理。

动态线程池参数实践

小小总结一下 —— Java线程池实现原理及其在美团业务中的实践

实际生产中需要并发性的场景主要有两个:

  1. 并行执行子任务,提高响应速度。也就是说任务不应该缓存下来慢慢执行,而应立即执行,所以要尽量使用同步队列。
  2. 并行执行大批次任务,提升吞吐量。即应该用队列去缓存大批量的任务,但队列必须有界,防止无限制堆积。

实际中线程池的参数是比较难以设置的,通常需要实际生产环境的验证得到一个较好的参数值,但是面对某些突发的情况又要及时做出调整,如果写死在代码里,修改并重写部署的成本会比较高,因此美团内部采用了动态线程池的方案。

线程池的构造参数有8个,但其中最核心的就三个:corePoolSize、maximumPoolSize、workQueue,基本决定了线程池的任务分配和线程分配策略。ThreadPoolExecutor 正好提供了一系列核心配置的 setter/getter 方法,提供了可以动态修改的可能性。此外,一系列队列任务相关的 API 可以实现线程池的多维度实时监控。

public void setCorePoolSize(int corePoolSize) {
    // 校验
    if (corePoolSize < 0 || maximumPoolSize < corePoolSize)
        throw new IllegalArgumentException();
    // 差值
    int delta = corePoolSize - this.corePoolSize;
    this.corePoolSize = corePoolSize;
    // 如果现有的worker大于corePoolSize,中断空闲的worker
    if (workerCountOf(ctl.get()) > corePoolSize)
        interruptIdleWorkers();
    else if (delta > 0) {
        // 否则尝试增加新的 worker
        int k = Math.min(delta, workQueue.size());
        while (k-- > 0 && addWorker(null, true)) {
            if (workQueue.isEmpty())
                break;
        }
    }
}
public int getCorePoolSize() { return corePoolSize; }

public void setMaximumPoolSize(int maximumPoolSize) { ... }
public int getMaximumPoolSize() { return maximumPoolSize; }

public void setKeepAliveTime(long time, TimeUnit unit) { ... }
public long getKeepAliveTime(TimeUnit unit) { return unit.convert(keepAliveTime, TimeUnit.NANOSECONDS); }

public void setRejectedExecutionHandler(RejectedExecutionHandler handler) { ... }
public RejectedExecutionHandler getRejectedExecutionHandler() { return handler; }

public void setThreadFactory(ThreadFactory threadFactory) { ... }
public ThreadFactory getThreadFactory() { return threadFactory; }

public BlockingQueue<Runnable> getQueue() { return workQueue; }
......

参考

  1. juejin.cn/post/692647…
  2. www.cnblogs.com/yougewe/p/1…
  3. www.cnblogs.com/chdf/p/1157…
  4. Java线程池实现原理及其在美团业务中的实践

原文地址:xchanper.github.io/coding/Thre…