江西省对数据立法!多地出台数据条例,安全合规更严格

57 阅读3分钟

近日,江西省发布了《江西省数据应用条例》(以下简称《条例》),自2024年3月1日起施行。该《条例》是江西省数据领域第一部地方性法规,标志着江西省数据应用及管理迈入了法治化时代。

图片

一、《条例》重点是数据安全和数据流动

数字经济时代,数据作为重要的新型生产要素,其最大的特殊性在于流动。针对当前江西省在数字经济发展中仍然存在的数据汇聚难、各类主体数据共享开放意愿不足、数据要素流通不畅等突出问题, 《条例》以促进数据应用为主线,紧紧围绕促进数据应用的立法主旨,着力破除部门间数据壁垒,鼓励建立行业数据交流机制,最大限度促进数据流动。并且对公共数据收集、汇聚、共享、开放、治理的全生命周期管理体系作了进一步优化。这些规定,进一步理顺了数据治理的体制机制,有助于强化政府及有关部门职责,促进数据要素的有序流通和数据资源的高效应用。

此外, 《条例》强调了数据安全的重要性。《条例》规定,所有数据管理者必须确保数据的安全性和完整性,防止数据泄露、滥用或被非法访问。并且要求企业和组织建立健全的数据安全管理体系,定期进行数据安全评估和审计。

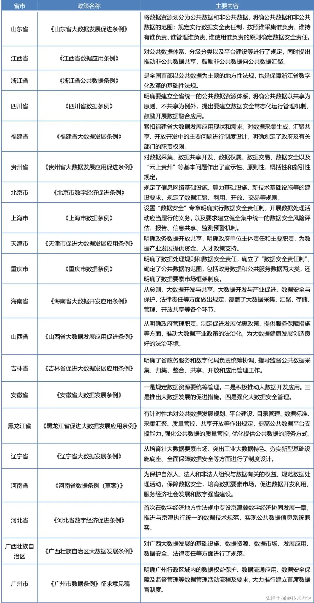
二、多地数据条例设数据安全专章

数据是数字经济时代的关键生产要素,是国家基础性战略性资源,是推动经济社会高质量发展的重要引擎。近年来,一系列与数据及其安全保护相关的法律法规和标准规范陆续发布,数据的价值不断被认可。

国家层面,《国家安全法》《网络安全法》《数据安全法》及《个人信息保护法》等共同构筑了数据安全保护的基础性“法律堡垒”。 地方层面,目前已有多个省市公布了相关数据条例,对数据赋能产业、数据安全保护、数据共享等内容进行规制,以促进当地数字经济高质量发展。

图片

数据安全关乎国家安全,随着国家和地方法规和政策的颁布,对运营单位数据安全提出了更高要求,满足监管的难度越来越大。不仅如此,运营单位还面临着网络安全责任制、等级保护、关基保护、密码应用、个人信息保护等监管要求。在满足各监管要求时一些运营单位存在着技术方法和管理措施不聚焦、无法形成动态管理机制、等保密码关保等合规验证工作重复、合规管理成本高,造成资源浪费等风险。

对此,道普信息风险管控专家倡导,借助专业的第三方风险管控,通过多规管理融合,基于网络安全责任制、等级保护、关基保护、密码应用、数据安全、个人信息保护等监管要求,从 “合规规划、合规实施、结果管理、合规跟踪” 四个维度,开展等保、密码、关保测评等安全性评估,针对风险提出改进建议,帮助完成合规整改,做到一次测评,多规满足, 节约合规管理成本,为运营单位提供强而有力的“安全后盾”,落实数据安全保护要求,为国家网络空间构筑坚实的安全防线!