React Native面试题总结

3,958 阅读8分钟

1,简单介绍下React Native,以及和React.js的区别

React Native是一个JavaScript框架,由Facebook开发,以满足日益增长的移动应用开发的需求。它是开源的,基于JavaScript的。它被设计为用可重复使用的组件构建本地移动应用程序。它使用了大量的ReactJS组件,但在不同的设备上以原生方式实现它们。它调用Objective-C(用于iOS)和Java(用于Android)中的本地渲染API。

ReactJS也是由Facebook开发的一个开源的JavaScript库,主要用于为移动和网络应用开发响应式的用户界面开发场景。它有一个可重复使用的组件库,旨在帮助开发者为他们的应用程序建立基础。 

和ReactJS相比,React Native使用的JSX语法等其他方面有如下的一些区别:

  • 语法:React Native和ReactJS都使用JSX,但ReactJS使用HTML标签,而React Native不使用。
  • 导航:React Native使用自己的内置导航库,而ReactJS使用react-router。
  • 动画:ReactJS使用CSS动画。React Native使用其动画API。
  • DOM:ReactJS使用部分刷新的虚拟DOM。React Native在渲染UI组件时需要使用其本地API。
  • 用法:ReactJS主要用于Web应用开发,而React Native则专注于移动应用。

2,React Native 相对于原生 IOS、Android 有哪些优、劣势

优势:

  • 性能方面媲美原生App。
  • 绝大部分代码同时适用IOS/Android,一套代码两套系统适用。
  • 使用Javascript编码,上手容易。
  • 组件式开发,易于管理维护,代码复用率高。
  • 代码更改后会自动刷新,节省等待时间。
  • 支持热更新,更新无需重新安装App。

劣势:

  • RN组件库并不是全面,当遇到某些特殊功能,需要花费大量时间、精力进行插件开发;
  • 系统适配方面, IOS版本略好,android发展较慢;
  • 编程方面, iOS和Android代码并非通用,有可能需要维护两套代码或者在代码中做一些条件判断或编译;
  • 开发复杂应用必须精通原生开发,开发效率并不比原生开发的熟手快。很多问题(包括兼容性问题解决)任然需要原生开发。
  • 升级RN版本或需要大动干戈,尤其向下兼容不好;

3, 什么是JSX语法

JSX,是React使用的一种XML/HTML模板语法。它扩展了ECMAScript,允许XML/HTML类文本与JavaScript和React代码重合。它允许我们把HTML放到JavaScript中。它比普通的JavaScript更快,使创建模板更容易,支持使用组件来构建应用的界面,如下所示。

const App: () => React$Node = () => {
  return (
    <>
      <StatusBar barStyle="dark-content" />
      <SafeAreaView>
        <ScrollView
          contentInsetAdjustmentBehavior="automatic"
          style={styles.scrollView}>
          <View style={styles.body}>
            <View style={styles.sectionContainer}>
              <Text style={styles.sectionTitle}>Step One</Text>
              <Text style={styles.sectionDescription}>
                Edit <Text style={styles.highlight}>App.js</Text> to change this
                screen and then come back to see your edits.
              </Text>
            </View>
          </View>
        </ScrollView>
      </SafeAreaView>
    </>
  );
};

4,什么是高阶组件(HOC)

高阶组件是纯函数,它接收组件并返回新组件,它们的主要目的是浓缩和重用不同组件的有状态逻辑,它被认为是高级技术,而且它们不是React API的一部分。下面是一个HOC的例子:

function simpleHOC(WrappedComponent) {
  ... 
}

然后,我们就可以像使用其他组件一样使用NewComponent组件。

 

5,简单介绍下功能组件和类组件的区别

功能组件也被称为无状态组件,功能组件接受属性和参数并返回HTML,它们在不使用状态的情况下给出解决方案,它们可以定义为有或没有箭头函数。

类组件也被称为有状态组件。,它们是ES6类,扩展了React库中的组件类,它们实现了逻辑和状态。类组件在返回HTML时需要有一个render()方法,开发中可以向它们传递属性和参数,并通过this.props访问它们。

6,调用setState后会发生什么

将传入的参数对象与当前的状态合并,然后触发调和过程。在调和过程中react会根据新的状态以相对高效的方式构建react元素树。react会对新旧元素树进行diff算法计算出差异,然后根据差异进行最小化渲染。

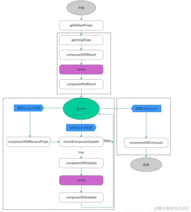
7,简单介绍下React Native组件的生命周期函数

React Native组件的生命周期大体可以分为:创建阶段、实例化阶段、运行(更新)阶段、销毁阶段。

 

其中,创建阶段中会初始化组件的属性类型和默认属性。实例化阶段主要是实例化组件类的时候,也就是该组件类被调用的时候触发,主要由constructor、componentWillMount、render、componentDidMount等生命周期函数构成。运行(更新)阶段则主要由componentWillReceiveProps、shouldComponentUpdate、componentWillUpdate、render以及componentDidUpdate构成。销毁阶段主要是在组件消亡的时候触发,主要由componentWillUnmount构成。

image.png

不过,随着函数组件的流程,现在开发RN应用基本都是使用函数组件的方式进行开发,配合React的Hooks函数,就可以实现类组件生命周期功能。

8,简单介绍下useEffect生命周期钩子函数

我们可以使用 useEffect 钩子在函数组件中运行副作用。 轮询请求、直接 DOM 操作以及使用诸如 setTimeout() 之类的计时器函数都是副作用的示例。

以前,这些副作用是通过使用生命周期方法来实现的,例如 componentDidMount()、componentDidUpdate() 和 componentWillUnmount()。 useEffect Hook 是所有这些方法的组合,它接受在渲染操作发生时调用的回调函数。

默认情况下,useEffect Hook 在第一次渲染后和每次更新后运行。 useEffect 挂钩有助于避免冗余代码和组相关代码,使用示例如下。

function Counter() {
  const [count, setCount] = useState(0);
 
  useEffect(() => {
    document.title = `You clicked ${count} times`;
  });
 
  return (
    <div>
      <p>You clicked {count} times</p>
      <button onClick={() => setCount(count + 1)}>
        Click me
      </button>
    </div>
  );
}

9,React Native如何实现异步存储

Async Storage 是一个 React Native 社区维护的模块,它提供了一个异步的、未加密的键值对存储。 它本质上是 React Native 的基于 Web 的本地存储版本。当我们需要存储全局应用程序范围的变量、持久的 GraphQL 或 Redux 状态或我们希望在用户关闭应用程序后保留的其他非敏感数据时,异步存储非常有用。

因为异步存储只能存储字符串数据,所以对象数据必须先序列化后才能存储。此外,我们不应该在异步存储中存储敏感数据,例如令牌或大量数据。

10,Immutable有什么作用

Javascript 中的对象一般是可变的(Mutable)。 由于使用了引用赋值,新对象简单引用原始对象后,新旧对象值的修改都将影响到彼此。虽然这样做可以节省内存,但应用变得复杂后,这就造成了非常大的隐患,Mutable带来的优点变得得不偿失。为了解决这个问题,一般的做法是使用深浅拷贝来避免修改,但这样又造成了CPU和内存的浪费。而Immutable可以很好地解决这些问题。 

目前流行的Immutable库有两个:immutable.js和seamless-immutable。

Imutable的优点

  • 降低了Mutable带来的复杂度;
  • 节省内存;
  • Undo/Redo, Copy/Paste, 甚至时间旅行这些功能做起来都是小菜一碟;
  • 并发安全;
  • 拥抱函数式编程;

Immutable的缺点

  • 需要学习新的API;
  • 增加了资源文件的大小;
  • 容易和原生对象混淆;

Immutable Data是一旦被创建,就不能被更改的数据。对Immutable 对象的任何修改或添加删除操作都会返回一个新的Immutable 对象。Immutable 实现原理是持久化数据结构(Persistent Data Structure),也就是使用旧数据创建新数据的同时要保证旧数据的可用且不变。同时又为了避免深拷贝把所有节点都复制一遍带来的性能损耗,Immutable 使用了Structure Sharing(结构共享),即如果对象树中一个节点发生变化,只修改这个节点和受它影响的父节点,其他节点则进行共享。

11,简单介绍下Redux状态管理工具

Redux是前端开发中的一个状态管理工具,主要由Action、Store和Reducers三部分组成。其中,Store用于存储应用程序的状态数据,组件通过dispatch()方法触发Action,Action将接收的用户事件转发给Store,Store接收Action并转发给Reducer,Reducer根据Action类型对状态数据进行处理并将处理结果返回给Store执行数据存储,整个执行的流程如下。

image.png 接着,其他组件通过订阅Store状态的来刷新自身的状态,从而实现组件之间的状态数据共享。

12,简单介绍下Bundle 加载机制

在编写业务逻辑的时候,我们会有许多个js文件,打包的时候RN会将这些个js文件打包成一个叫index.android.bundle(ios的是index.ios.bundle)的文件,所有的js代码(包括rn源代码、第三方库、业务逻辑代码)都在这一个文件里,启动App时会第一时间加载bundle文件,所以脚本热更新要做的事情就是替换掉这个bundle文件。

13,React Native如何实现热更新

在React Native项目集成热更新目前有4个方案。

CodePush

由鼎鼎大名的微软出品,是App Center的一部分。如果不考虑稳定性,这绝对是不二选择。但是非常可惜,因某些不可言表的原因,其服务在中国非常不稳定。有人说不选择CodePush的原因是因为它的服务器在海外,速度慢。其实慢与快不是考虑的重点(除非慢到极端),一个React Native App的Js bound通常只有几M,能达到20M的都是罕见的了,在如今的网络环境下,这根本就不是个事。所以考虑的重点其实是稳定性。

经本人在公司的网络环境下测试,发布新版不成功的概率超过10%,更新不成功(无法连接、中断、以及不知是何原因)的概率超过20%。这还仅仅是在一个网络环境下和某个时间段内,如果放大到全国和所有时间段,那这个概率应该还会提高。

因此,如果你的产品是面向海外用户的,那么就选择CodePush,不用考虑其它。如果是面向国内用户的,那么不建议使用。

中文社区的CodePush

由CodePush中文社区出品。其实就是微软的CodePush,将服务器改在了国内,然后在用法上进行了一些封装和简化。我们公司现在用的是这个。之所以选择它,是因为我最早测试的是微软的CodePush,然后顺理成章就选择了这个。

其特点是使用简单。虽然仍然是微软的CodePush,但经过二次封装,其用法要比微软的CodePush更简单直接。当然,之所以有这种感觉,也有可能是我在折腾微软的CodePush时是刚开始接触,而在使用中文社区的CodePush时已经有了前面的积累,所以就感觉上更简单了。

Pushy

由React Native中文社区出品。正是由于微软的CodePush在中国不稳定,所以促使中文社区的开发者们开发出了一些类似功能的服务。Pushy应该算是其中的佼佼者。

经在公司的网络环境下测试,其服务还算比较稳健。

从用法上来看,其实也能看到一些CodePush的影子。当然,热更新功能最核心的无外乎就是上传与更新,也不可能玩出朵花来。

对比中文社区的两个产品,感觉中文社区的CodePush是在微软的CodePush上做减法,而Pushy是在微软的CodePush上做的自定义开发。

自建CodePush服务器

由于微软的CodePush在中国不稳定,所以网上有些文章介绍用一些开源项目搭建自己的CodePush服务器,不过这需要开发者具备全栈的技术能力。

14,如何开发React Native插件

在React Native中,开发插件需要全局安装react-native-cli和react-native-create-library两个插件。然后,我们就可以使用命令react-native-create-library创建一个插件项目。

react-native-create-library --package-identifier 包名 --platforms android,ios 插件名

紧接着,我们需要到原生Android,iOS工程中去开发功能,然后再通过RN的NativeModules实现和原生原生Android,iOS的方法调用,比如原生Android,iOS提供了一个alipay方法,那么我们可以在RN中使用如下的方式进行调用:

NativeModules.RNAlipay.alipay(orderInfo)