一次过,算法备案《算法安全自评估报告》模板

1,948 阅读6分钟

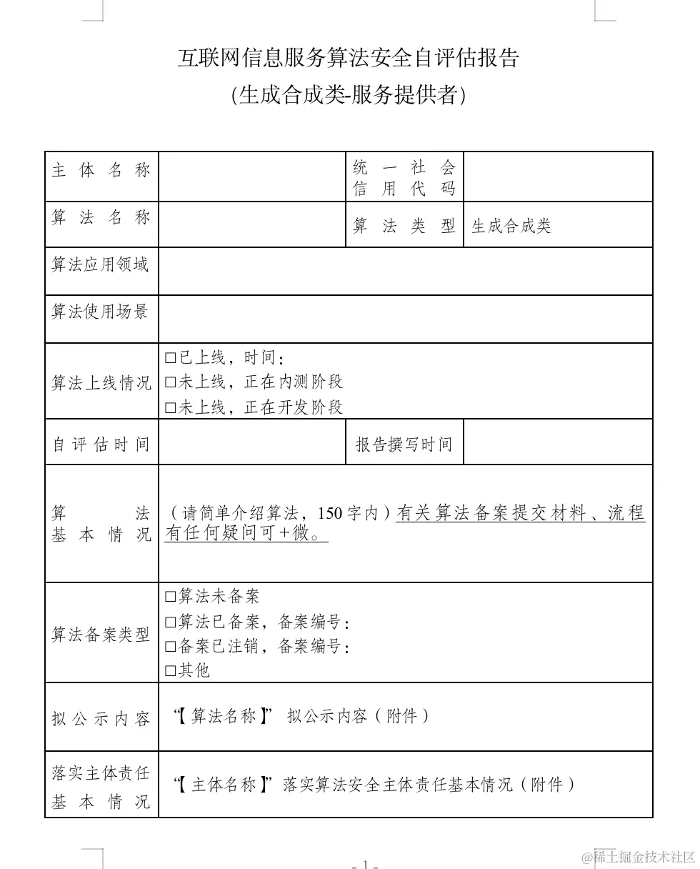
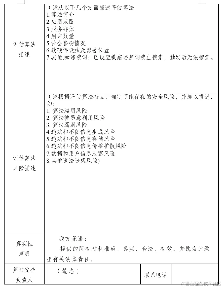
以下为互联网信息服务算法安全自评估报告(生成合成类-服务提供者)模版(文字版本)有附图。

二、服务情况

(服务是指以当前评估算法为主要支撑的互联网信息服务)

(一)【名称】服务

1.服务简介

(应具体描述服务功能介绍、上线时间、展现形态、服务在应用产品中入口位置、服务流量、用户情况等)

2.算法在服务中应用情况

(应具体描述算法线上服务的数据来源、算法训练过程中的数据来源、数据的形态、算法的更新频率、算法中间结果与其他服务或应用的共享情况等)

(二)【名称】服务

(三)【等】

三、风险研判

(一)算法滥用

(描述深度合成服务提供者是否存在对算法的不当利用行为及该算法是否有不当利用的潜在风险,不当利用指危害国家安全、国家形象、国家利益和社会公共利益、扰乱经济秩序和社会秩序、侵犯他人人格权、知识产权和其他合法权益、淫秽色情、虚假信息、影响网络舆论、规避监管等,并分析算法滥用在企业服务过程中可能造成的影响)

(二)算法漏洞

(描述算法本身机制机理是否健全以及不健全可能导致的潜在风险,并分析算法漏洞在企业服务过程中可能造成的影响)

(三)算法恶意利用

(描述算法是否有被第三方恶意利用的潜在风险,并分析恶意利用行为可能造成的影响)

(四)其他风险

四、风险防控情况

(一)风险防范机制建设

1.算法机制机理审核

参见附件:“【主体名称】”落实算法安全主体责任基本情况。

(如果对当前算法有除以上附件内容之外的机制,请在此补充,不作强制填写要求。补充可考虑提供算法机制机理审核流程、执行机构、相关日志记录等,并提供截图证明等相关佐证材料)

(请说明该风险防控机制对第三章的哪几种风险有效)

2.算法安全评估监测

参见附件:“【主体名称】”落实算法安全主体责任基本情况。

(如果对当前算法有除以上附件内容之外的机制,请在此补充,不作强制填写要求。补充可考虑提供算法安全评估监测的相关制度文档、监测机制、执行机构、相关日志记录等,并提供截图证明等相关佐证材料)

(请说明该风险防控机制对第三章的哪几种风险有效)

3.对生成合成的虚假信息的辟谣机制

参见附件:“【主体名称】”落实算法安全主体责任基本情况。

(如果对当前算法有除以上附件内容之外的机制,请在此补充,不作强制填写要求。补充可考虑提供算法安全评估监测的相关制度文档、监测机制、执行机构、相关日志记录等,并提供截图证明等相关佐证材料)

(请说明该风险防控机制对第三章的哪几种风险有效)

4.算法安全事件应急处置

参见附件:“【主体名称】”落实算法安全主体责任基本情况。

(如果对当前算法有除以上附件内容之外的机制,请在此补充,不作强制填写要求。补充可考虑提供安全事件应急处置的相关制度文档、处置流程、执行机构、相关日志记录等,并提供截图证明等相关佐证材料)

(请说明该风险防控机制对第三章的哪几种风险有效)

(二)用户权益保护

1.用户知情权

(描述用户知情权的保障范围、保障手段及相关证明材料,证明公示内容与算法机制机理的一致性,能够保障用户知情权,同时说明使用用户数据和个人信息是否告知用户并依法取得同意,以及告知用户和取得用户同意的方式与相关内容)

(请说明该风险防控机制对第三章的哪几种风险有效)

2.用户个人信息保护

(描述用户个人信息保护是否符合相关法律法规要求,同时说明算法数据是否与第三方共享,共享的第三方以及共享方式和审批流程,并证明相关共享方式不会造成用户个人信息泄露;如涉及用户编辑他人个人信息,如何告知并取得被编辑的个人的单独同意。 )

(请说明该风险防控机制对第三章的哪几种风险有效)

3.其他权益保护

(描述遵循其他相关法律法规的情况及相关证明材料,针对服务情况中的每类服务说明其可能涉及哪些法律法规,如个人信息保护法、未成年人保护法、老年人权益保障法、消费者权益保护法、劳动法、交通法等,并说明保障机制)

(请说明该风险防控机制对第三章的哪几种风险有效)

(三)内容生态治理

1.防范和抵制违法违规不良信息

(描述深度合成信息服务中如何实现不良信息的防范和抵制,从算法打压机制、防范和抵制策略、不良信息识别与发现等维度进行阐述,并提供截图证明等相关佐证材料)

(请说明该风险防控机制对第三章的哪几种风险有效)

2.人工审核

(请说明当前备案算法结果是否进行了人工审核,以及人工审核工作如何开展,如何和机器审核相结合)

(请说明该风险防控机制对第三章的哪几种风险有效)

3.【等】

(除上述几个维度,描述企业在内容生态治理中开展的其他工作)

(请说明该风险防控机制对第三章的哪几种风险有效)

(四)模型安全保障

(深度合成信息服务提供者为了保证生成合成算法服务的安全性,应当对算法模型建立保障措施,如对数据投毒、模型投毒的防范机制等)

1.【名称】保障机制

(详述保障机制,并阐述保障机制的来源、目的、效果、效果评估方法,并提供证明材料)

(请说明该风险防控机制对第三章的哪几种风险有效)

2.【名称】保障机制

3.【等】

(五)数据安全防护

描述如何确保训练数据采集、使用、存储等合法、正当;若算法数据涉及与第三方共享,如何确保训练数据采集、使用、存储等合法、正当。

五、安全评估结论

(根据安全策略与安全风险的匹配程度确定安全自评估结论)

六、其他应当说明的相关情况

——————————————————————————

截屏2023-12-12 下午5.10.54.png

截屏2023-12-12 下午5.11.20.png