首页
沸点
课程
数据标注
HOT
AI Coding
更多
直播
活动
APP
插件
直播
活动
APP
插件
搜索历史
清空
创作者中心
写文章
发沸点
写笔记
写代码
草稿箱
创作灵感
查看更多
登录
注册
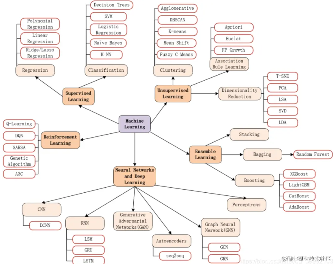
机器学习和深度学习知识框架图
TwcatL_tree
2023-12-12
40
阅读1分钟
TwcatL_tree
604
文章
121k
阅读
7
粉丝
目录
收起