数据结构 第六章 图

84 阅读20分钟

6.1 图的逻辑结构

图是由顶点的有穷非空集合和顶点之间边的集合组成,通常表示为: G=(V,E)
其中:G表示一个图,V是图G中顶点的集合,E是图G中顶点之间边的集合。
在线性表中,元素个数可以为零,称为空表;
在树中,结点个数可以为零,称为空树;
在图中,顶点个数不能为零,但可以没有边。

若顶点vi和vj之间的边没有方向,则称这条边为无向边,表示为(vi,vj)。
如果图的任意两个顶点之间的边都是无向边,则称该图为无向图
若从顶点vi到vj的边有方向,则称这条边为有向边,表示为<vi,vj>。
如果图的任意两个顶点之间的边都是有向边,则称该图为有向图
简单图:在图中,若不存在顶点到其自身的边,且同一条边不重复出现。

数据结构中讨论的都是简单图。

邻接、依附
无向图中,对于任意两个顶点vi和顶点vj,若存在边(vi,vj),则称顶点vi和顶点vj互为邻接点,同时称边(vi,vj)依附于顶点vi和顶点vj。
有向图中,对于任意两个顶点vi和顶点vj,若存在弧<vi,vj>,则称顶点vi邻接到顶点vj,顶点vj邻接自顶点vi,同时称弧<vi,vj>依附于顶点vi和顶点vj 。

在线性结构中,数据元素之间仅具有线性关系;
在树结构中,结点之间具有层次关系;
在图结构中,任意两个顶点之间都可能有关系。

无向完全图:在无向图中,如果任意两个顶点之间都存在边,则称该图为无向完全图。
有向完全图:在有向图中,如果任意两个顶点之间都存在方向相反的两条弧,则称该图为有向完全图。
含有n个顶点的无向完全图n×(n-1)/2条边。
含有n个顶点的有向完全图有**n×(n-1)**条边。

稀疏图:称边数很少的图为稀疏图;
稠密图:称边数很多的图为稠密图。

顶点的度:在无向图中,顶点v的度是指依附于该顶点的边数,通常记为TD (v)。
顶点的入度:在有向图中,顶点v的入度是指以该顶点为弧头的弧的数目,记为ID (v);
顶点的出度:在有向图中,顶点v的出度是指以该顶点为弧尾的弧的数目,记为OD (v)。

在具有n个顶点、e条边的无向图G中,各顶点的度之和与边数之和的关系?
在这里插入图片描述在具有n个顶点、e条边的有向图G中,各顶点的入度之和与各顶点的出度之和的关系?与边数之和的关系?
在这里插入图片描述
权:是指对边赋予的有意义的数值量。
网:边上带权的图,也称网图。
路径:在无向图G=(V, E)中,从顶点vp到顶点vq之间的路径是一个顶点序列(vp=vi0,vi1,vi2, …, vim=vq),其中,(vij1,vij)∈E(1≤j≤m)。若G是有向图,则路径也是有方向的,顶点序列满足<vij-1,vij>∈E。
在这里插入图片描述回路(环):第一个顶点和最后一个顶点相同的路径。
简单路径:序列中顶点不重复出现的路径。
简单回路(简单环) :除了第一个顶点和最后一个顶点外,其余顶点不重复出现的回路。
子图:若图G=(V,E),G’=(V’,E’),如果V’⊆V 且E’ ⊆ E ,则称图G’是G的子图。
连通图:在无向图中,如果从一个顶点vi到另一个顶点vj(i≠j)有路径,则称顶点vi和vj是连通的。如果图中任意两个顶点都是连通的,则称该图是连通图。
连通分量:非连通图的极大连通子图称为连通分量。
在这里插入图片描述强连通图:在有向图中,对图中任意一对顶点vji和vj (i≠j),若从顶点vi到顶点vj和从顶点vj到顶点vi均有路径,则称该有向图是强连通图。
强连通分量:非强连通图的极大强连通子图。
生成树:n个顶点的连通图G的生成树是包含G中全部顶点的一个极小连通子图
在这里插入图片描述生成森林:在非连通图中,由每个连通分量都可以得到一棵生成树,这些连通分量的生成树就组成了一个非连通图的生成森林。

  • 图的遍历操作

图的遍历是从图中某一顶点出发,对图中所有顶点访问一次且仅访问一次。

  1. 在图中,如何选取遍历的起始顶点?

解决方案:从编号小的顶点开始 。
在线性表中,数据元素在表中的编号就是元素在序列中的位置,因而其编号是唯一的;
在树中,将结点按层序编号,由于树具有层次性,因而其层序编号也是唯一的;
在图中,任何两个顶点之间都可能存在边,顶点是没有确定的先后次序的,所以,顶点的编号不唯一。
为了定义操作的方便,将图中的顶点按任意顺序排列起来,比如,按顶点的存储顺序。

  1. 从某个起点始可能到达不了所有其它顶点,怎么办?

解决方案:多次调用从某顶点出发遍历图的算法。

  1. 因图中可能存在回路,某些顶点可能会被重复访问,那么如何避免遍历不会因回路而陷入死循环?

解决方案:附设访问标志数组visited[n] 。

  1. 在图中,一个顶点可以和其它多个顶点相连,当这样的顶点访问过后,如何选取下一个要访问的顶点?

解决方案:深度优先遍历和广度优先遍历。

1.深度优先遍历 (DFS:Depth First Search)
⑴ 访问顶点v;
⑵ 从v的未被访问的邻接点中选取一个顶点w,从w出发进行深度优先遍历;
⑶ 重复上述两步,直至图中所有和v有路径相通的顶点都被访问到。
2.广度优先遍历 (BFS:Broad First Search ;FIFO: First In First Out)
⑴ 访问顶点v;
⑵ 依次访问v的各个未被访问的邻接点v1, v2, …, vk;
⑶ 分别从v1,v2,…,vk出发依次访问它们未被访问的邻接点,并使“先被访问顶点的邻接点”先于“后被访问顶点的邻接点”被访问。直至图中所有与顶点v有路径相通的顶点都被访问到。

6.2 图的存储结构及实现

基本思想:
用一个一维数组存储图中顶点的信息
用一个二维数组(称为邻接矩阵)存储图中各顶点之间的邻接关系。
假设图G=(V,E)有n个顶点,则邻接矩阵是一个n×n的方阵,定义为:
在这里插入图片描述无向图的邻接矩阵
无向图的邻接矩阵的特点:
主对角线为 0 且一定是对称矩阵。
求顶点i的度:
邻接矩阵的第i行(或第i列)非零元素的个数。
判断顶点 i 和 j 之间是否存在边:
测试邻接矩阵中相应位置的元素arc[i][j]是否为1。
求顶点 i 的所有邻接点:
将数组中第 i 行元素扫描一遍,若arc[i][j]为1,则顶点 j 为顶点 i 的邻接点。
有向图的邻接矩阵
有向图的邻接矩阵一定不对称?
不一定,例如有向完全图。
求顶点 i 的出度:
邻接矩阵的第 i 行元素之和。
求顶点 i 的入度:
邻接矩阵的第 i 列元素之和。
判断从顶点 i 到顶点 j 是否存在边:
测试邻接矩阵中相应位置的元素arc[i][j]是否为1。
网图的邻接矩阵
网图邻接矩阵可定义为的:
在这里插入图片描述邻接矩阵存储无向图的类

const int MaxSize=10; 
template <class T>
class Mgraph{
   public:
      MGraph(T a[ ], int n, int e );   
       ~MGraph( )
       void DFSTraverse(int v); 
       void BFSTraverse(int v);
        ……
   private:
       T vertex[MaxSize]; 
       int arc[MaxSize][MaxSize]; 
       int vertexNum, arcNum; 
};

 
 

 
 
1234567891011121314
  • 构造函数MGraph(T a[ ], int n, int e );

1、确定图的顶点个数和边的个数;
2、输入顶点信息存储在一维数组vertex中;
3、初始化邻接矩阵;
4、依次输入每条边存储在邻接矩阵arc中;
4.1 输入边依附的两个顶点的序号i, j;
4.2 将邻接矩阵的第i行第j列的元素值置为1;
4.3 将邻接矩阵的第j行第i列的元素值置为1;

template <class T>
MGraph::MGraph(T a[ ], int n, int e) {
    vertexNum=n; arcNum=e;
    for (i=0; i<vertexNum; i++) 
        vertex[i]=a[i];
    for (i=0; i<vertexNum; i++)    //初始化邻接矩阵
	   for (j=0; j<vertexNum; j++)
           arc[i][j]=0;             
    for (k=0; k<arcNum; k++) {
        cin>>i>>j;     //边依附的两个顶点的序号
        arc[i][j]=1;  arc[j][i]=1;  //置有边标志    
    }
}

 
 

 
 
12345678910111213
  • 深度优先遍历

⑴ 访问顶点v;
⑵ 从v的未被访问的邻接点中选取一个顶点w,从w出发进行深度优先遍历;
⑶ 重复上述两步,直至图中所有和v有路径相通的顶点都被访问到。
递归定义

int visited[MaxSize];
template <class T>
void MGraph::DFSTraverse(int v)  
{
     cout<<vertex[v]; visited [v]=1;
     for (j=0; j<vertexNum; j++)
         if (arc[v][j]==1 && visited[j]==0)
           DFSTraverse( j );
}

 
 

 
 
123456789
  • 广度优先遍历

⑴ 访问顶点v;
⑵ 依次访问v的各个未被访问的邻接点v1, v2, …, vk;
⑶ 分别从v1,v2,…,vk出发依次访问它们未被访问的邻接点,并使“先被访问顶点的邻接点”先于“后被访问顶点的邻接点”被访问。直至图中所有与顶点v有路径相通的顶点都被访问到。

int visited[MaxSize];
template <class T>
void MGraph::BFSTraverse(int v){     
    front=rear=-1;   //假设采用顺序队列且不会发生溢出
   int Q[MaxSize]; cout<<vertex[v]; visited[v]=1;  Q[++rear]=v; 
    while (front!=rear)    {
         v=Q[++front];   
         for (j=0; j<vertexNum; j++)
            if (arc[v][j]==1 && visited[j]==0 ) {
                  cout<<vertex[j]; visited[j]=1; Q[++rear]=j;
            }
      }
}

 
 

 
 
12345678910111213

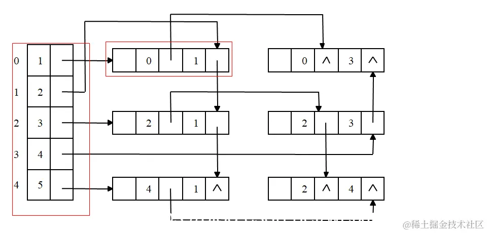
邻接表
邻接表存储的基本思想:
对于图的每个顶点vi,将所有邻接于vi的顶点链成一个单链表,称为顶点vi的边表(对于有向图则称为出边表)
所有边表的头指针和存储顶点信息的一维数组构成了顶点表。
邻接表有两种结点结构:顶点表结点和边表结点。
在这里插入图片描述vertex:数据域,存放顶点信息。
firstedge:指针域,指向边表中第一个结点。
adjvex:邻接点域,边的终点在顶点表中的下标。
next:指针域,指向边表中的下一个结点。

定义邻接表的结点 :

struct ArcNode
{   
      int adjvex; 
      ArcNode *next;
};
template <class T>
struct VertexNode 
{
      T vertex;
      ArcNode *firstedge;
};

 
 

 
 
1234567891011
  • 无向图的邻接表

边表中的结点表示:
每个结点对应图中的一条边,
邻接表的空间复杂度为O(n+e)。
求顶点 i 的度:
顶点i的边表中结点的个数。
判断顶点 i 和顶点 j之间是否存在边:
测试顶点 i 的边表中是否存在终点为 j 的结点。

  • 有向图的邻接表(出边表)

求顶点 i 的出度:
顶点 i 的出边表中结点的个数。
求顶点 i 的入度:
各顶点的出边表中以顶点 i 为终点的结点个数。
求顶点 i 的所有邻接点:
遍历顶点 i 的边表,该边表中的所有终点都是顶点 i 的邻接点。

  • 邻接表存储有向图的类
const int MaxSize=10;    //图的最大顶点数
template <class T>
class ALGraph
{    
   public:
       ALGraph(T a[ ], int n, int e);   
       ~ALGraph;    
       void DFSTraverse(int v);      
       void BFSTraverse(int v);      
   ………
  private:
       VertexNode adjlist[MaxSize];   
       int vertexNum, arcNum;       
};

 
 

 
 
1234567891011121314
  • 构造函数
  • 确定图的顶点个数和边的个数;
  • 输入顶点信息,初始化该顶点的边表;
  • 依次输入边的信息并存储在边表中;
    3.1 输入边所依附的两个顶点的序号i和j;
    3.2 生成邻接点序号为j的边表结点s;
    3.3 将结点s插入到第i个边表的头部;
template <class T>
ALGraph::ALGraph(T a[ ], int n, int e)
{   
    vertexNum=n; arcNum=e; 
    for (i=0; i<vertexNum; i++)   
    {
       adjlist[i].vertex=a[i];
       adjlist[i].firstedge=NULL;      
    } 
    for (k=0; k<arcNum; k++)   
    {
         cin>>i>>j;    
         s=new ArcNode;s->adjvex=j;  	        
         s->next=adjlist[i].firstedge;    
         adjlist[i].firstedge=s;
     }
}

 
 

 
 
1234567891011121314151617
  • 深度优先遍历
template <class T>
void ALGraph::DFSTraverse(int v){        
    cout<<adjlist[v].vertex;  visited[v]=1;
    p=adjlist[v].firstedge;    
    while (p!=NULL)     {
        j=p->adjvex;
        if (visited[j]==0) DFSTraverse(j);
    p=p->next;           
    }
}

 
 

 
 
12345678910
  • 广度优先遍历
template <class T>
void ALGraph::BFSTraverse(int v){
   front=rear=-1;   
   cout<<adjlist[v].vertex;    visited[v]=1;   Q[++rear]=v;   
   while (front!=rear)  {
       v=Q[++front];    p=adjlist[v].firstedge;    
       while (p!=NULL)  {
            j= p->adjvex;
            if (visited[j]==0) {
                cout<<adjlist[j].vertex;  visited[j]=1; Q[++rear]=j;
            }
            p=p->next;
       }
    }
}

 
 

 
 
123456789101112131415
  • 十字链表:有向图的链式存储结构
    在这里插入图片描述
  • 邻接多重表 :无向图的存储结构
    在这里插入图片描述
  • 边集数组

利用两个一维数组
一个数组存储顶点信息,另外一个数组存储边及其权
其中,数组分量包含三个域:边所依附的两个顶点,权值
各边在数组中的次序可以任意。

应用举例——最小生成树

生成树的代价:设G=(V,E)是一个无向连通网,生成树上各边的权值之和称为该生成树的代价。
最小生成树:在图G所有生成树中,代价最小的生成树称为最小生成树。
普里姆(Prim)算法
基本思想:
设G=(V, E)是具有n个顶点的连通网,
T=(U, TE)是G的最小生成树,
T的初始状态为U={u0}(u0∈V),TE={ },
重复执行下述操作:
在所有u∈U,v∈V-U的边中找一条代价最小的边(u, v)并入集合TE,同时v并入U,直至U=V。

Prim算法——伪代码:

  1. 初始化两个辅助数组lowcost(=arc[0][i])和adjvex(=0)(0是始点);
  2. 输出顶点u0,将顶点u0加入集合U中;
  3. 重复执行下列操作n-1次
    3.1 在lowcost中选取最短边(lowcost[k]),取对应的顶点序号k;
    3.2 输出顶点k和对应的权值;
    3.3 将顶点k加入集合U中(lowcost[k]=0);
    3.4 调整数组lowcost和adjvex;
Void prime(MGraph G){
    for(int i=1;i<G.vertexNu;i++){
        lowcost[i]=G.arc[0][i];  adjvex[i]=0;
    }
    lowcost[0]=0;
    for(i=1;i<G.vertexNum;i+++){
        k=MinEdge(lowcost,G.vertexNum)
        cout<<K<<adjvex[k]<<lowcost[k];
        lowcost[k]=0;
        for(j=1;j<G.vertexNum;j++)
         if((G.arc[k][j]<lowcost[j]){
              lowcost[j]=G.arc[k][j];
              arcvex[j]=k;
           }
    }
}

  
  

  
  
12345678910111213141516

克鲁斯卡尔(Kruskal)算法
1、设无向连通网为G=(V, E),令G的最小生成树为T=(U, TE),其初态为U=V,TE={ },
2、然后,按照边的权值由小到大的顺序,考察G的边集E中的各条边。
2.1.若被考察的边的两个顶点属于T的两个不同的连通分量,则将此边作为最小生成树的边加入到T中,同时把两个连通分量连接为一个连通分量;
2.2.若被考察边的两个顶点属于同一个连通分量,则舍去此边,以免造成回路,
3、如此下去,当T中的连通分量个数为1时,此连通分量便为G的一棵最小生成树。

Kruskal算法思想:

  1. 初始化:U=V; TE={ };
  2. 循环直到T中的连通分量个数为1
    2.1 在E中寻找最短边(u,v);
    2.2 如果顶点u、v位于T的两个不同连通分量,则
    2.2.1 将边(u,v)并入TE;
    2.2.2 将这两个连通分量合为一个;
    2.3 在E中标记边(u,v),使得(u,v)不参加后续最短边的选取;

Kruskal算法实现中的三个关键问题:

  1. 图的存储结构:采用边集数组存储图。
  2. 如何判断一条边所依附的两个顶点在同一个连通分两中(并查集)
    定义Parent[i]数组。数组分量的值表示顶点i的双亲节点(初值为-1;)
    当一条边(u,v)的两个顶点的根结不同时,这两个结点属于不同的连通分量(利用parent 数组查找一棵树的根节点。当一个结点n的parent==-1,树的根节点即为n)
  3. 如何将一条边所依附的两个顶点合并到同一个连通分量中
    要进行联通分量的合并 ,其中一个顶点所在的树的根节点为vex1,另一个顶点所在的树的根节点为vex2,则:parent[vex2]=vex1;
int main(){
    int arcNum, int vertexNum;
    EdgeNode *edge;
    int *parent;

    cout<<"please input the number of vertexNum:"; cin>>vertexNum;
    cout<<"please input the number of edges:";	cin>>arcNum;
    edge=new EdgeNode[arcNum];	parent=new int[vertexNum];
    for(int i=0;i<arcNum;i++)	{
 	cout<<"Please input the edges:";
	cin>>edge[i].from>>edge[i].to>>edge[i].weight;
    }
    sort(edges, G); //对边集数组进行堆排序,时间复杂性为O(eloge)
    for (i=0;i<vertexNum;i++)
	parent[i]=-1;  //每个节点分属于不同的集合

    int k=0,begin,end,count=0;
    cout<<"next is the MST :"<<endl;
  for (k=0;k<arcNum;k++)	{
         begin=edge[k].from;	end=edge[k].to;	
         int m,n;
        m=Find(parent,begin);	n=Find(parent,end);
        if(m!=n)	{
            cout<<begin<<","<<end<<","<<edge[k].weight<<endl;
            parent[n]=m;	
            count++;
            if(count==vertexNum-1)	break;
       }
   }
   return 0;
}
int Find(int *parent, int node)
{
	int f;
	f=node;
	while(parent[f]>-1)
		f=parent[f];
	return f;
}

Kruskal算法的时间复杂性分析:
边集数组排序,时间复杂性O(eloge)
在e条边中选边,时间复杂性为O(e)
因此时间复杂性为O(eloge)

6.5 最短路径

非网图中,最短路径是指两顶点之间经历的边数最少的路径。
网图中,最短路径是指两顶点之间经历的边上权值之和最短的路径。

单源点到其他顶点的最短路径
Dijkstra方法,O(n2)
任意一对顶点之间的最短路径
Floyd方法,O(n3)

  • 单源点最短路径问题

问题描述:给定带权有向图G=(V, E)和源点v∈V,求从v到G中其余各顶点的最短路径。
迪杰斯特拉(Dijkstra)提出了一个按路径长度递增的次序产生最短路径的算法——Dijkstra算法。

路径长度递增的理解:
含有n个顶点的图
计算图中顶点v到其他顶点(n-1个)的最短路
总共要找多少条最短路?
n-1条
按路径长度递增指的是这n-1条路的计算原则即,
先找第一条最短路(v,vi),所有n-1条路中最短的路
再找第二条最短路(v,vj)

基本思想:
1、设置一个集合S存放已经找到最短路径的顶点,S的初始状态只包含源点v,
2、对vi∈V-S,假设从源点v到vi的有向边为最短路径(从v到其余顶点的最短路径的初值)。
3、以后每求得一条最短路径v, …, vk,就将vk加入集合S中,并将路径v, …, vk , vi与原来的假设相比较,取路径长度较小者为最短路径。
重复上述过程,直到集合V中全部顶点加入到集合S中。

路径长度最短的最短路径(即第一条最短路)的特点:
在这条路径上,必定只含一条边,并且这条边上的权值最小。
下一条路径长度次短的最短路径的特点:
它只可能有两种情况:
或者是直接从源点到该点(只含一条边);
或者是从源点经过顶点v1(第一条最短路径所依附的顶点),再到达该顶点(由两条边组成)。
再下一条路径长度次短的最短路径的特点:
它可能有四种情况:或者是直接从源点到该点(只含一条边); 或者从源点经过顶点v1,再到达该顶点(由两条边组成);或者是从源点经过顶点v2,再到达该顶点(两条条边);或者是从源点经过顶点v1、v2,再到达该顶点(多条边)。
其余最短路径的特点:
它或者是直接从源点到该点(只含一条边); 或者是从源点经过已求得最短路径的顶点(集合S中的顶点),再到达该顶点。

数据结构 :
图的存储结构:邻接矩阵存储结构
数组dist[n]:每个分量dist[i]表示当前所找到的从始点v到终点vi的最短路径的长度。初态为:若从v到vi有弧,则dist[i]为弧上权值;否则置dist[i]为∞。
数组path[n]:path[i]是一个字符串,表示当前所找到的从始点v到终点vi的最短路径。初态为:若从v到vi有弧,则path[i]为vvi;否则置path[i]空串。
数组s[n]:存放源点和已经找到最短路径的终点,其初态为只有一个源点v。

迪杰斯特拉算法的主要步骤如下:
(1) g为用邻接矩阵表示的带权图。
S←{v0} , dist[i]= g.arcs[v0][vi],path[i]=“v0vi”或“”;
将v0到其余顶点的路径长度初始化为权值;
(2) 选择vk,使得dist[vk]=min(dist[i] | vi∈V-S)
vk为目前求得的下一条从v0出发的最短路径的终点。
将vk加入到S中
(3) 修改从v0出发到集合V-S上任一顶点vi的最短路径的长度。如果
dist[k]+ g.arcs[k][i]<dist[i];则将dist[i]修改为dist[k]+ g.arcs[k][i];path[i]=path[k]+”vi”;
(4) 重复(2)、(3) n-1次,即可按最短路径长度的递增顺序,逐个求出v0到图中其它每个顶点的最短路径。

const int MAX=1000;
void  Dijkstra(MGraph g, int v){
       for ( i =0; i<g.vexnum ; i++){
	 dist[i]=g.arcs[v][i];  
               if ( dist[i]!= MAX) 
                      path [i]=g.vertex[v]+g.vertex[i];
               else
                      path[i]=“”;
       }
       S[0]=g.vertex[v]; 
       num=1;  
While (num<g.vextexNum){
    k=0;
    for(i=0;i<G.vertexNum;i++)
           if((dist[i]<dist[k])   k=i
    cout<<dist[k]<<path[k];
    s[num++]=G.vertex[k];                
    for(i=0;i<G.vertexNum;i++)
             if(dist[k]+g.arc[k][i]<dist[i] {
		 dist[i]=dist[k]+g.arc[k][i];
                       path[i]=path[k]+g.vertex[i];
               }
}
}

 
 

 
 
123456789101112131415161718192021222324
  • 每一对顶点之间的最短路径

问题描述:给定带权有向图G=(V, E),对任意顶点vi,vj∈V(i≠j),求顶点vi到顶点vj的最短路径。

解决办法1:每次以一个顶点为源点,调用Dijkstra算法n次。显然,时间复杂度为O(n3)。
解决办法2:弗洛伊德提出的求每一对顶点之间的最短路径算法——Floyd算法,其时间复杂度也是O(n3),但形式上要简单些。

Floyd算法的基本思想:

设图g用邻接矩阵法表示,
求图g中任意一对顶点vi、 vj间的最短路径。
(-1) 将vi到vj 的最短的路径长度初始化为(vi,vj), 然后进行如下n次比较和修正:
(0) 在vi、vj间加入顶点v0,比较(vi, v0, vj)和(vi, vj)的路径的长度,取其中较短的路径作为vi到vj的且中间顶点号不大于0的最短路径。
(1) 在vi、vj间加入顶点v1,得(vi, …,v1)和(v1, …,vj),其中:(vi, …, v1)是vi到v1 的且中间顶点号不大于0的最短路径,(v1, …, vj) 是v1到vj 的且中间顶点号不大于0的最短路径,这两条路径在上一步中已求出。
将(vi, …, v1, …, vj)与上一步已求出的且vi到vj 中间顶点号不大于0的最短路径比较,取其中较短的路径作为vi到vj 的且中间顶点号不大于1的最短路径。
(2)在vi、vj间加入顶点v2,得(vi, …, v2)和(v2, …, vj),其中:(vi, …, v2)是vi到v2 的且中间顶点号不大于1的最短路径,(v2, …, vj) 是v2到vj 的且中间顶点号不大于1的最短路径,这两条路径在上一步中已求出。
将(vi, …, v2, …, vj)与上一步已求出的且vi到vj 中间顶点号不大于1的最短路径比较, 取其中较短的路径作为vi到vj 的且中间顶点号不大于2的最短路径。
……

数据结构:
图的存储结构:带权的邻接矩阵存储结构
数组dist[n][n]:存放在迭代过程中求得的最短路径长度。迭代公式:
在这里插入图片描述数组path[n][n]:放从vi到vj的最短路径,初始为path[i][j]=“vivj”。

void Floyd(MGraph G)
{
    for (i=0; i<G.vertexNum; i++)        
       for (j=0; j<G.vertexNum; j++)
       {
          dist[i][j]=G.arc[i][j];
          if (dist[i][j]!=∞) 
               path[i][j]=G.vertex[i]+G.vertex[j];
          else path[i][j]=""; 
       }
     for (k=0; k<G.vertexNum; k++)         
        for (i=0; i<G.vertexNum; i++)       
           for (j=0; j<G.vertexNum; j++)
               if (dist[i][k]+dist[k][j]<dist[i][j]) {
                    dist[i][j]=dist[i][k]+dist[k][j];
                    path[i][j]=path[i][k]+path[k][j];
              }
}

 
 

 
 
123456789101112131415161718

6.6 有向无环图及其应用

AOV

AOV网:在一个表示工程的有向图中,用顶点表示活动,用弧表示活动之间的优先关系,称这样的有向图为顶点表示活动的网,简称AOV网。

AOV网特点:
1.AOV网中的弧表示活动之间存在的某种制约关系。
2.AOV网中不能出现回路 。

拓扑序列:
设G=(V,E)是一个具有n个顶点的有向图,V中的顶点序列v1, v2, …, vn称为一个拓扑序列,当且仅当满足下列条件:若从顶点vi到vj有一条路径,则在顶点的拓扑序列中顶点vi必在顶点vj之前。
拓扑排序:对一个有向图构造拓扑序列的过程称为拓扑排序 。

拓扑序列使得AOV网中所有应存在的前驱和后继关系都能得到满足。

基本思想:
⑴ 从AOV网中选择一个没有前驱的顶点并且输出;
⑵ 从AOV网中删去该顶点,并且删去所有以该顶点为尾的弧;
⑶ 重复上述两步,直到全部顶点都被输出,或AOV网中不存在没有前驱的顶点。

AOE

AOE网是一个带权的有向无环图。其中用顶点表示事件,弧表示活动,权值表示两个活动持续的时间。AOE网是以边表示活动的网。
AOV网描述了活动之间的优先关系,可以认为是一个定性的研究,但是有时还需要定量地研究工程的进度,如整个工程的最短完成时间、各个子工程影响整个工程的程度、每个子工程的最短完成时间和最长完成时间。在AOE网中,通过研究事件和活动之间的关系,可以确定整个工程的最短完成时间,明确活动之间的相互影响,确保整个工程的顺利进行。
在用AOE网表示一个工程计划时,用顶点表示各个事件,弧表示子工程的活动,权值表示子工程的活动需要的时间。在顶点表示事件发生之后,从该顶点出发的有向弧所表示的活动才能开始。在进入某个顶点的有向弧所表示的活动完成之后,该顶点表示的事件才能发生。
对一个工程来说,只有一个开始状态和一个结束状态。因此在AOE网中,只有一个入度为零的点表示工程的开始,称为源点;只有一个出度为零的点表示工程的结束,称为汇点。