【数据结构】多路查找树(学习笔记)

164 阅读3分钟

一、二叉树和B树

1、二叉树的问题

二叉树需要加载到内存的,如果二叉树的节点很多, 就存在问题:

  1. 在构建二叉树时,需要多次进行 i/o 操作(海量数据存在数据库或文件中),节点海量,构建二叉树时速度有影响
  2. 节点海量,也会造成二叉树的高度很大,会降低操作速度.

2、多叉树

多叉树(multiway tree):每个节点可以有更多的数据项和更多的子节点

多叉树通过重新组织节点,减少树的高度,能对二叉树进行优化。

3、B树基本介绍

B 树通过重新组织节点,降低树的高度,并且减少 i/o 读写次数来提升效率。

文件系统及数据库系统的设计者利用了磁盘预读原理,将一个节点的大小设为等于一个页(页得大小通常为 4k), 这样每个节点只需要一次 I/O 就可以完全载入

二、2-3树

1、2-3树的特点

  1. 所有叶子节点都在同一层(只要是 B 树都满足这个条件)
  2. 2-3 树是由二节点和三节点构成的树。
  3. 有两个子节点的节点叫二节点,二节点要么没有子节点,要么有两个子节点;有三个子节点的节点叫三节点,三节点要么没有子节点,要么有三个子节点。

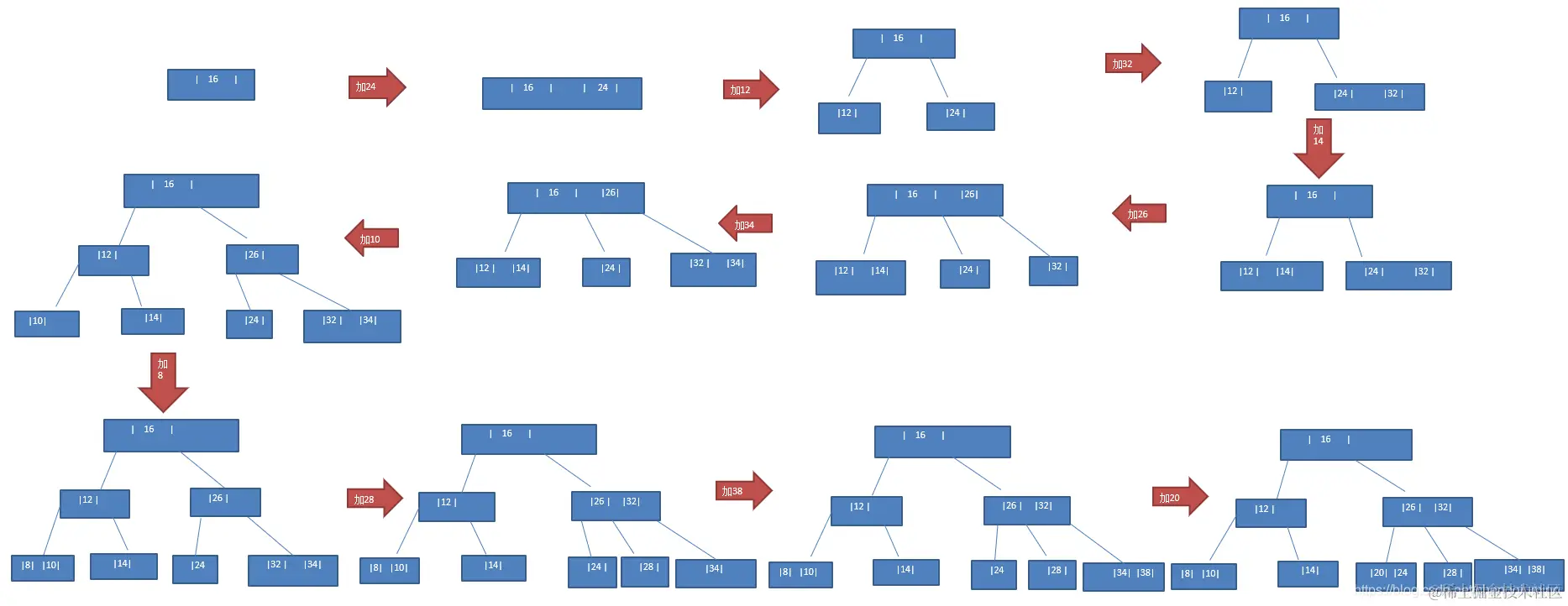
2、2-3树构建规则

  1. 当按照规则插入一个数到某个节点时,不能满足上面三个要求,就需要拆,先向上拆,如果上层满,则拆本层,拆后仍然需要满足上面 3 个条件。
  2. 对于三节点的子树的值大小仍然遵守(BST 二叉排序树)的规则

3、2-3树构建实例

23Tree

4、2-3-4树

234Tree

三、B树、B+树、B*树

1、B树

B-tree 树即 B 树,B 即 Balanced,平衡的意思。(有人把 B-tree 翻译成 B-树,B-tree 就是指的 B 树)

Mysql的某种类型的索引是基于 B 树或者 B+树的

bTree

  1. B 树的阶:节点的最多子节点个数。比如 2-3 树的阶是 3,2-3-4 树的阶是 4尚硅谷 Java 数据结构和算法。
  2. B-树的搜索,从根结点开始,对结点内的关键字(有序)序列进行二分查找,如果命中则结束,否则进入查询关键字所属范围的儿子结点;重复,直到所对应的儿子指针为空,或已经是叶子结点。
  3. 关键字集合分布在整颗树中, 即叶子节点和非叶子节点都存放数据。
  4. 搜索有可能在非叶子结点结束。
  5. 其搜索性能等价于在关键字全集内做一次二分查找 。

2、B+树

B+树是 B 树的变体,也是一种多路搜索树。

b+Tree

B+树的搜索与 B 树也基本相同,区别是 B+树只有达到叶子结点才命中(B 树可以在非叶子结点命中),其性能也等价于在关键字全集做一次二分查找

所有关键字都出现在叶子结点的链表中(即数据只能在叶子节点【稠密索引】),且链表中的数据是有序的。

非叶子结点相当于是叶子结点的索引【稀疏索引】,叶子结点相当于是存储(关键字)数据的数据层

B+树更适合文件索引系统,B 树和 B+树各有自己的应用场景,不能说 B+树完全比 B 树好,反之亦然

3、B*树

B*树是 B+树的变体,在 B+树的非根和非叶子结点再增加指向兄弟的指针。

b*Tree

B*树定义了非叶子结点关键字个数至少为(2/3)*M,即块的最低使用率为 2/3,而 B+树的块的最低使用率为的 1/2。B*树分配新结点的概率比 B+树要低,空间使用率更高。