芯链集成电路学院-《功率半导体器件封装及可靠性工程师》中级班

160 阅读4分钟

《功率半导体器件封装及可靠性工程师》课程是面向功率半导体封装、设计、材料、可靠性等相关企业专业人员以及企业刚接收的应届毕业生,旨在培养功率半导体封装领域与相关从业人员人才,提升其对功率半导体封装和可靠性的基础原理、关键工艺理论与实际应用项目的动手能力。

一、培训时间

2023年12月15日—12月30日

二、主办单位

量子芯链人才培养基地

三、授课方式

线上录播授课(安博O课平台)

四、招生对象

功率半导体封装、设计、材料、可靠性等相关企业专业人员以及企业刚接收的应届毕业生。

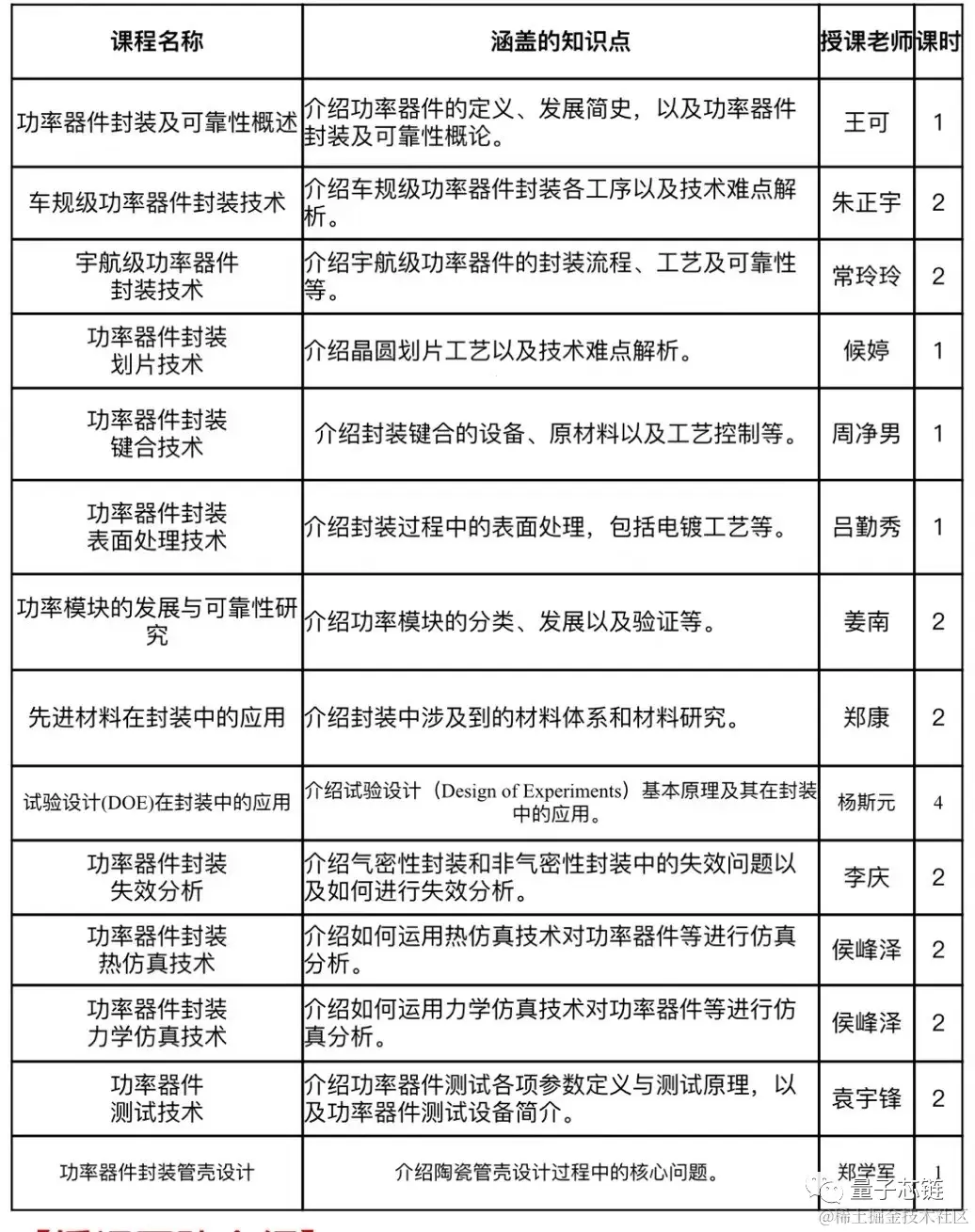
五、课程内容和安排 - 共25学时

微信图片_20231211161657.jpg 六、授课团队介绍

授课讲师主要来自中国科学院微电子研究所、中国科学院固体物理所、中国电子科技集团有限公司、工信部电子四院、通富微电子股份有限公司、炽芯微电子有限公司、广东能芯半导体科技有限公司、Disco(中国)有限公司、上海捷省优质量技术服务有限公司等具备长期科研和工程实践能力的研发人员,具有丰富的半导体封装与可靠性研究经验。

1、王可,中科院微电子所高级职称,中科院-法国国家科研中心博士。主要从事材料、芯片封装及可靠性相关的研发工作,承担和参与多项重大项目,具备丰富的项目研发经验。主讲功率器件封装及可靠性概述。

2、朱正宇,炽芯微电子有限公司总经理,曾在世界著名半导体公司(三星、仙童、霍尼韦尔,通富微电)担任研发负责人,是功率半导体封装领域的领军人物。主讲车规级功率器件封装技术。

3、常玲玲,中科院微电子所助理研究员。长期从事高可靠封装材料及工艺的开发、器件失效分析等,具有十余年的封装工作经验。曾就职航天五院,熟悉宇航元器件的封装流程及工艺。主讲宇航功率器件封装技术。

4、周净男,中科院微电子所助理研究员,曾就职瑞萨半导体等国际知名半导体公司,十余年封装及键合相关工作经验,熟悉塑封、陶封等工艺流程,擅长处理生产问题。主讲功率器件封装键合技术。

5、吕勤秀,中科院微电子所助理研究员。长期从事器件封装的工艺及科研工作,曾就职于IBI及瑞萨半导体等国际知名半导体公司,具有丰富的实际生产经验;并参与多个重点科研项目的封装量产及研发工作。主讲功率器件封装表面处理技术。

6、姜男,先进功率模块验证,姜南,广东能芯半导体科技有限公司总经理,德国开姆尼茨工业大学博士。曾供职德国贺利氏等国际顶尖半导体公司,具备丰富的功率模块和可靠性经验。主讲先进功率模块验证。

7、郑康,中科院固体物理研究所高级职称,硕导。研究领域为集成电路前沿热管理封装材料、导电高强度聚合物复合材料等。承担科技部支撑计划项目、国家重点研发计划子课题等重大课题。主讲功率先进材料在封装中的应用。

8、侯峰泽,中国科学院微电子研究所高级职称,荷兰代尔夫特理工大学博士。研究领域为功率系统级封装、异质集成、热管理以及热机械可靠性等。主讲功率器件封装热/力学仿真。

9、李庆,中科院微电子所助理研究员。长期从事金属封装的功率器件失效分析及可靠性工作,拥有近十年相关工作经验。擅长处理实际生产中的失效问题,具有丰富的理论与实践经验。主讲功率器件封装失效分析。

10、袁宇锋,通富微电子股份有限公司工程中心部长,南通测试产业研究院首席运营官,中国集成电路测试与检测创新联盟副秘书长,主要从事测试方案开发、测试设备评估验证,参与多项02国家专项等国家重大项目。主讲功率器件测试技术。