全面覆盖,无所不包:C++ 编程必备指南 | 开源日报 No.99

1,096 阅读4分钟

picture

fffaraz/awesome-cpp

Stars: 51.0k License: MIT

这个项目是一个精心策划的 C++(或者 C) 框架、库、资源和其他有趣东西的列表。它收集了各种标准库,如 STL 容器和算法;不同领域的框架,比如人工智能、异步事件循环等;以及一系列功能强大且优秀特色鲜明的第三方库。

  • 包含多个领域下专业级别的开源软件
  • 提供了广泛而全面覆盖各类需求所需要使用到得相关组件与解决方案
  • 为用户提供便捷高效地获取并应用于实际场景中所需的技术支持

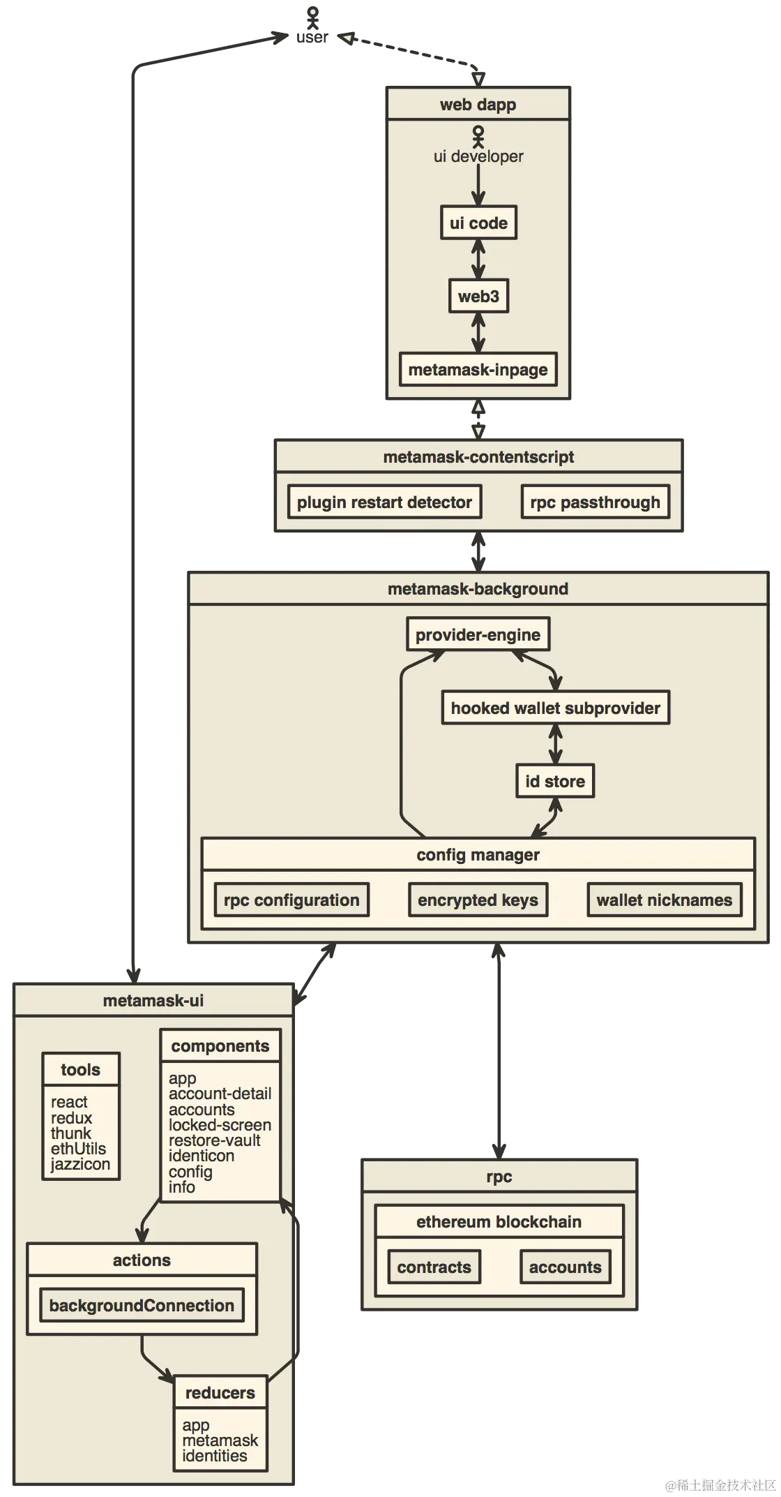
MetaMask/metamask-extension

Stars: 10.9k License: NOASSERTION

picture

MetaMask 浏览器扩展,使浏览器能够访问支持以太坊区块链的网站。

  • 支持 Firefox、Google Chrome 和基于 Chromium 的浏览器。
  • 提供开发者文档,支持本地构建,并提供 Git Hooks 以及单元测试和端到端测试等功能。

coding-horror/basic-computer-games

Stars: 10.0k License: Unlicense

这个开源项目是《Basic Computer Games》经典书籍的更新版本,其中包含了一系列用多种常见、内存安全和脚本编程语言精心编写的示例。该项目旨在将70年代中期流行的计算机游戏转化为现代可供学习参考的代码,并支持各种主要语言。

以下是该项目核心优势和关键特性:

  • 支持多种内存安全且通用脚本编程语言
  • 保留原始程序风格,以便教授基础编程知识
  • 使用结构化编码方式并遵循现代规范
  • 提供大量注释解释代码功能与实现细节

通过这个开源项目,你可以学到如何使用不同类型 (C#、Java、JavaScript 等) 编程语言来重建古老但具有教育意义的命令行/控制台游戏。尽管这些游戏可能已过时,但它们对于理解传统程序设计思想非常有价值,并能够帮助下一代从中汲取经验。

windmill-labs/windmill

Stars: 6.2k License: NOASSERTION

picture

Windmill 是一个开源的内部工具开发者基础设施,可以将脚本转化为可共享和扩展运行的工作流程和用户界面。其主要功能包括:

  • 将脚本转换成 UI,并生成无代码模块
  • 可以通过低代码构建器创建内部应用程序来触发脚本和工作流程
  • 支持多种语言编写脚本,如 Python、TypeScript、Go、Bash 和 SQL
  • 能够自动生成 UI 并定制 UI 以触发特定任务或事件

该项目的核心优势在于能够简化内部工具开发过程,提供了丰富而灵活的功能,并支持多种常用编程语言。

nix-community/home-manager

Stars: 4.4k License: MIT

Home Manager using Nix 是一个基于 Nix 包管理器和 Nixpkgs 库的用户环境管理系统。它允许以声明性配置非全局软件包和 dotfiles。

以下是该项目的关键特性和核心优势:

  • 简单易用:通过使用 Nix 语言,可以轻松地进行用户环境配置。
  • 声明式配置:采用声明式方式来定义所需的软件包、设置文件等内容,使得整个过程更加可靠且容易维护。
  • 可扩展性强:支持自定义模块化组合,并提供了大量现成的模块供选择,满足各种不同场景下对用户环境定制化需求。

nayuki/QR-Code-generator

Stars: 4.3k License: NOASSERTION

这个项目是一个 QR 码生成库,旨在成为多种语言中最好、最清晰的 QR 码生成库。主要目标是灵活的选项和绝对正确性。次要目标是紧凑的实现大小和良好的文档注释。

  • 可用于 6 种编程语言,所有功能几乎相同:Java,TypeScript/JavaScript,Python,Rust,C++, C
  • 与竞争库相比,代码更短并且有更多文档注释
  • 支持根据 QR Code Model 2 标准编码 40 个版本 (尺寸) 和 4 个错误纠正级别
  • 输出格式:原始模块/像素形式的 QR 符号
  • 比其他实现更精确地检测到类似查找器罚款图案
  • 在较小空间内将数字和特殊字母数字文本进行编码而不需要通用文本
  • 以汉字模式编码日文 Unicode 文本,与 UTF-8 字节相比可以大幅减少空间占用
  • 计算混合数字/字母数字/通用字符/汉字部分的最佳切换方式