MPS | MPQ4573:和“讨厌”的二极管说拜拜

131 阅读4分钟

小张是一位货车司机,闲暇时间喜爱钻研电力电子学。

一天夜里,小张像往常一样驾驶货车驶入停车场,换挡、倒车,货车飞快倒退。后面是一盏路灯,但是小张十分自信,因为他可以从中控显示屏中看到后视图像。这种重复百遍的操作让他有些麻木,甚至开始走神,脑海里回想起昨天看到的同步整流技术。

突然,屏幕发生故障,骤然熄灭,小张连忙踩下刹车,然而为时已晚,砰的一声路灯应声栽倒。

事后,修车厂师傅告诉小张,正是屏幕里面一级电源降压电路上的二极管损坏了。

小张心想,这降压电路里的二极管可太讨厌了,为什么不用同步整流的降压芯片!

确实,倘若在商用车的一级电源上也可以用同步 MOS 管代替二极管集成进芯片内部,不仅可以因此减小损坏的风险,而且可以带来四大好处:

一、由于二极管上的压降较大,而 MOS 管的导通阻抗较小,所以可以提升效率。二、如今汽车芯片缺货情况严重,各个公司对应供应风险的问题也更加重视。这样做节省一个车规的二极管,省去一个采购料号,减小供应风险。三、相较于外置二极管,将同步 MOS 管集成进芯片内部,缩小了热环路,可以减小 EMI 干扰,避免设备本身对蓄电池上其他设备产生干扰。四、方案尺寸更小,节省板上空间。

然而,目前商用车的一级电源里,同步整流 BUCK 芯片并不常见。原因有以下四点:

第一,AEC-Q100 认证以及车规的各种认证是一道门槛,普通的同步整流芯片并不能应用在汽车上。

第二,商用车的一级电源通常直接连接 24V 车载蓄电池,它需要承受各种来自电池的极端瞬态工况,最高耐压至少需要达到 60V。厂商集成高耐压的MOSFET需要有较强的工艺和技术实力。

第三,常用的一级电源 DCDC 芯片电流能力一般都要求 2A 及以上,所以集成同步MOSFET后,芯片的散热也需要做好。

第四,PCB板上的器件越来越多,空间愈发宝贵,如何在保证芯片散热的前提下把芯片尺寸做小对芯片厂商也提出了挑战。

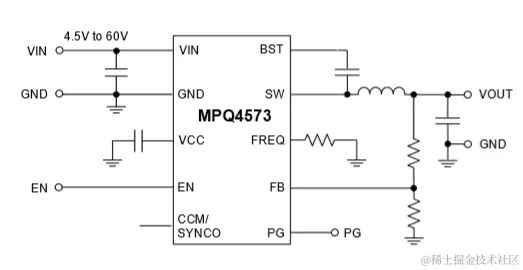
针对以上的需求,MPS 公司发布了 MPQ4573,它有如下卓越的性能:

0 1 强悍而全面的特性

  • 宽输入范围 4.5V to 60V,绝对耐压值为 65V

  • 2.5A 连续输出电流

  • 40μA 静态电流

  • 内置 250mΩ/45mΩ MOSFET

  • AAM 和 CCM 模式可调

  • 开关频率可调,最高可达 2.2MHz,通过外接其他芯片可以实现展频功能

  • 具有 PG 功能

  • AEC-Q100 Grade 1 认证

                                    

  • 图片

0 2 小巧而美丽的封装

图片

MPQ4573 的封装为 QFN-12 (2.5mmx3mm)

采用 Filpchip 封装技术的 MPQ4573,在做到输入电压可达 60V,输出电流可达 2.5A 情况下,集成了同步 MOSFET,尺寸仅有 2.5mmx3mm,可谓小巧至极。

而底部的引脚数量不多,排布对称,功能常见容易理解,外围电路设计简单,工程师布局时也会得心应手,可谓美丽至极。

图片

然而这样小而美的 MPQ4573,散热特性也依然优秀,在 24V->12V@2A 条件下,温升 21°C。 找正品元器件,上唯样商城。 图片

03 优秀而心动的效率

MPQ4573 采用单片晶圆BCD工艺,内置阻抗较小的MOSFET,高边 MOSFET 导通阻抗为250mΩ,同步 MOSFET 导通阻抗只有 45mΩ,从而实现较高的工作效率。24V->5V@2A 400kHz 下效率可以达到 90%。

图片

图片

0 4 良好而惊喜的EMI性能

在评估板上可测得 EMI 性能十分良好,轻松通过 CISPR25 CLASS5 测试。并且我们可以提供完善的 EMI 滤波器电路参考设计资料

图片