MPS | 藏在变压器下面的“冰墩墩”

57 阅读2分钟

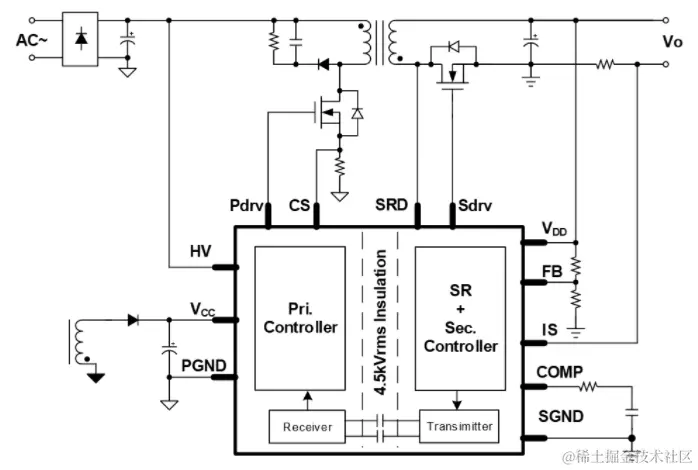
由于在芯片内部,通过电容隔离技术实现了原副边开关管的精准同步,MPS 公司的 MPX2002/3 非常有助于实现更加高效并且可靠性更好的反激方案。

upfile

图1. 基于 MPX2002/3 的反激方案

直接上图,请仔细查看,藏在变压器下面这个敦敦实实的小家伙就是 MPX2003。

这里可是传统隔离电源方案中的禁地,由于加强绝缘的要求控制芯片可是不能放在这里的。

但是为什么 MPX2002/3 就可以藏在变压器下面呢?

upfile

图2. 基于 MPX2003 的 65W PD 适配器设计

安全可靠的高压电容隔离技术,是实现这一隐藏功能的是最大秘诀。

就像冰墩墩的硅胶外套一样,电容隔离的制成可是非常精密的,它是由硅片上生长出来的致密的绝缘层实现的。而且以电容为介质实现的原副边之间的信号通讯,本质上不受外界电磁场的干扰,也为芯片的稳定运行提供了保障。

这样,MPX2002/3 就可以毫无顾虑地放在变压器下面了。

把原本的“禁地”充分地利用了起来,为高功率密度的适配器设计提供了极大的便利条件。特别是考虑到快充应用中副边元器件数量庞大的实际情况,MPX2002/3 为副边的布板释放了充分的空间。

另外,MPX2002/3 属于纯粹的控制器芯片,并没有集成任何开关管。因此即使放在变压器这个主要热源下面也是“冰冰凉凉”的。在实际设计当中可以灵活搭配各种高性能的 CoolMOS 或 GaN,实现最优的效率表现。

以上述基于 MPX2003的 65W PD 适配器设计为例,其尺寸为 42mm x 43mm x 20mm,板级功率密度达到了 1.80W/cm3,效率表现可以轻松满足各项能效标准。找正品元器件,上唯样商城。

upfile

upfile

upfile

upfile

图3. 基于MPX2003的65W PD适配器设计的效率表现