技术面试杂谈(4)简历到底怎么写

434 阅读7分钟

文章作者:倾城
个人博客:www.codingbrick.com
公众号:编码专家

  • 我做了一些很不错的项目,应该怎么写简历呢?
  • 我觉得我的简历还不错,为什么没有人看呢?
  • 我的学校不行,公司也不行,项目也不行,要怎么写简历?

招聘市场永远都是僧多粥少,好岗位会收到海量的简历,HR最多花一分钟看看大概信息,比如求职者的学历、任职公司等等,符合要求才转给用人部门再次筛选。用人部门负责人重点关注技术特长、职能方向、项目经历等方面。简历的内容还决定了面试官提问的范围和重点,比如项目经历上写了数据库采用MySQL,面试官肯定会问数据库查询优化的知识。项目经历应该尽可能呈现亮点,引导面试官进入你熟悉的领域,扬长避短。

1 基本原则

  • 规范用语

字词、标点统一用宋体和中文全角。用正式的书面语言,不要出现任何抽科打诨,简历上的幽默是减分项。常用技术的英文单词不能写错,比如Java不能写成JAVA,MySQL不要写成mysql。

  • 简洁精准

每封简历获得的阅读时间很少,不需要太多修饰,做到排版简洁、表述精准即可。表述不能出现错别字和歧义,过长的句子要改成短句。

2 基本版块

在有限的篇幅内,尽可能罗列自己的长处。简历由四个版块构成,篇幅控制在三页A4纸以内。

  • 1)基本信息

基本信息:姓名、性别、毕业学校、学历、专业、联系电话、电子邮箱。 毕业学校:不是211/985院校的话,可以不写。
英语等级:不是CET6以上就别写了。
考试证书:私企一般不看证书,部分外包岗位可能看证书。 工作经历:在知名大厂干过才是优势。 个人照片:意义不大,除非形象特别好。

  • 2)个人特长

描述掌握何种开发语言、工具、理论。关于掌握的程度有三个常用词“熟悉、熟练、精通”,如果你用了“精通”某项技能,就要有被面试官猛攻的心理准备。特长没有必要写太多,根据岗位的要求,写上熟练和精通的技能就行了。现在的大中型企业都是分工合作,需要的是领域专才。

以Java工程师为例,个人特长举例如下:

1、精通Java语言,熟练使用集合、多线程、IO流、网络编程等开发技术。  
2、熟练使用Spring Boot、Spring Cloud、Mybatis等Java开发框架。  
3、熟练使用MySQL、Redis、RocketMQ、Zookeeper等数据库或中间件。  
4、熟悉分布式系统设计与调优,能独立承担项目设计与开发。
  • 3)就职经历

填写入职过的公司和工作时间段。工作时间很短的公司就不要写上去,以免给人不稳定的印象,把空缺的时间合并到其他公司上。尽量保留知名的公司,不知名的公司可以不写,但是要注意项目经历对得上。

  • 4)项目经历

挑选三个以内有价值、有一定复杂度的项目,描述自己在项目中的角色、解决了什么难题。

除了这四大版块,有Github主页或者个人博客也是一个吸引点,但是只适合在线电子简历。如果是现场面试,面试官不可能用手机查看网址,这个东西就没什么意义。

3 项目经历

3.1 基本内容

  • 遵循STAR法则

描述项目经验遵循STAR法则,如下所示: (1)Situation(情景):事情的背景是什么,在什么情况下发生。 (2)Task(任务):任务是什么,要解决什么问题。 (3)Action(行动):具体做了什么,行动方案是什么。 (4)Result(结果):行动结束后,最终的结果怎样。

最简短的话描述项目经历,在项目中负责了什么、担任了什么角色、学会了哪些东西、使用到了哪些技术。项目不宜过多,选择3个以内价值高、有难度的。

  • 参考范文

项目经历拆分成五个部分,如项目名称、项目描述、技术实现、工作内容、技术要点,举例如下:

项目名称:xxxxxx项目 - xx公司  
项目描述:xxxxxx  
技术实现:Spring、Mybatis、Dubbo、Redis、Zookeeper等。  
工作内容:  
1、xxxxxx。  
2、xxxxxx。  
技术要点:  
1、技术要点1:xxxxxx。  
2、技术要点2:xxxxxx。

项目名称:完整的项目名称。
项目描述:项目的作用和意义,解决了什么问题,由哪些子系统构成。
工作内容:完成了什么工作,承担什么职责。
技术要点:遇到什么难点,采用什么技术解决,有哪些收获。

  • 几点忌讳

业务描述过多:描述业务场景只是为了更好的介绍技术方案,而且面试官也未必想了解太多业务。 项目价值低:要阐述项目是核心项目或者价值较高。面试官看不出项目价值的话,可能怀疑求职者是边缘人,承担不了大事。

3.2 发掘亮点

项目的亮点到底是什么?我们要先明确技术的意义:用技术手段解决业务问题,实现降本增效。项目的亮点就是选择合适的技术手段解决了有难度的问题,通常是优化性能、优化流程、复用模块、定位BUG等等,举例说明:

  • 1)数据库查询性能调优。
  • 2)核心业务接口性能调优。
  • 3)分析业务日志定位和解决问题。
  • 4)查阅框架底层源码定位问题。
  • 5)开发通用组件解决普适性问题。

以Java工程师为例,我们看一个例子:

项目名称:用户订单系统 - 优购网  
项目描述:优购网是一个电商网站,以经营优质名品鞋类为主,依托百丽国际的供应链、资金以及品牌优势,参与货品研发、设计、生产、零售等各个环节。用户订单系统承担了网站用户下单、用户营销等功能,子系统包含订单系统、退换货系统、商品秒杀特惠系统等。  
技术实现:Spring、Mybatis、Dubbo、Redis、Zookeeper等。  
工作内容:  
1、开发用户下单、订单查询等核心功能。  
2、开发秒杀微服务与秒杀配置管理功能。  
技术要点:  
1、分布式唯一ID:采用号段方式生成唯一ID,用于创建订单、退款等场景获取流水号。这种方式使用数据库记录号段最大值,在内存中批量生成流水号,满足分布式环境下的全局唯一、高并发的要求。  
2、商品秒杀系统:采用Redis队列和MQ实现商品秒杀功能。秒杀之前预热库存数量,将产品的库存从数据库同步到Redis;秒杀时通过lua脚本保证Redis操作原子性,保证正确扣减库存;将订单数据通过MQ投递出去,异步消费MQ生成订单。

3.3 突出亮点

我们发掘了项目经验的亮点,也要通过一些手法让亮点看上去更亮,参考下面两个措施:

  • 1)加上数字

文字中出现数字天然吸引人的关注。比如“接口耗时从5秒降低到1秒;开发业务故障分析系统,使处理故障的效率提升了80%”。

  • 2)拆分步骤

将技术方案的拆分成具体的步骤,内容看上去会有条理性和逻辑性,比如“主导了订单库的分库分表操作,1.开发新老数据库双写的代码逻辑;2.通过动态配置切断老库读写功能”。

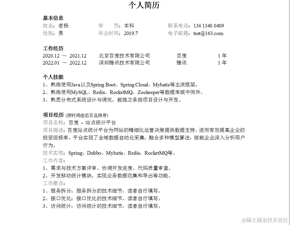
4 参考模板

通常招聘平台会提供在线表单填写简历,排版和格式是固定的。有些公司要求面试者携带简历,有必要准备一份独立的简历。

  • 推荐模版

推荐一款简洁的简历模版,这套模版压缩了次要信息,重点突出项目经历,网盘下载地址: pan.baidu.com/s/1tuA0No_a…

  • 网络模版

简历本:提供各种风格的简历模板,比如简洁、精美、英文等分类。
全民简历:提供简历模版,还可以将简历翻为多语言,付费优化简历内容。
七分简历:提供按行业分类的简历模板和求职攻略。