秋招失利,我的春招该怎么办?这里有一条春招救急指南

211 阅读11分钟

在2023秋招中没有取得理想的offer,可以提前为春招做哪些准备?

每个人都有一个进入名气的梦想,每个人都希望找到一个自己喜欢,工资高的好工作。然而,赤裸裸的现实告诉你,你还没有真正进入社会,就得感受到来自中国庞大人群的竞争压力了。

2023年的秋招正在结束,在这次秋招中,没有拿到理想的offer,我们可以从以下5个方面来为来年的春招做准备,还有几个月的时间,按照这个方法走下来,一定会收获理想offer,祝福你!

一、梳理时间线

在秋招失败后,就必须开始规划春招了,可以先简单梳理了一下时间线,这个很重要。

春招一般从1月份陆续开始,2、3月份集中爆发。所以现在距离春招满打满算也就3个多月时间了,说长不长,说短不短,就看要如何去利用了。

虽然春招的机会虽然没有秋招多,但是依然有很多大公司会有招聘通道。岗位仍以管培生为主,企业并不会区别对待春招和秋招拿到offer的同学,入职后都是一样接受一系列培训,成长晋升路径也都是一样。所以,春招的机会绝对值得好好把握。

二、调节情绪

相信经历过秋招失败同学,挫败感都非常强烈,极易陷入「自抱自泣」的状态,同时看到上面这个时间线的分析,认为时间还早,到了春招再说,就会暂时把求职这事搁在一边,能逃避一会是一会。

但是明年春招,你将面对的对手是:

  • 考研、考公失失利的同学

  • 秋招没有Offer或没有拿下理想Offer的同学

竞争是非常激烈的,摆在你面前需要做的事还有很多,时间不允许你陷入情绪之中。

接下来这一个月的时间,你没有办法去改变你的学历和专业,但你可以去做接下来这些事情。

三、复盘秋招

失败总是有原因的,但是你不能笼统地把它概括为:我这不好,那不好。而是要将之细细剖析,找出可控的因素和影响最大的因素出来,并加以调整。

比如说,你可以统计自己秋招的面试经历,将每次被淘汰的环节标注出来,看看哪个环节的问题最多。举个例子:

① 如果是网申的通过率低,那你就要加强网申的技巧;

② 如果是在笔试中被淘汰,那是不是自己的专业知识还不够扎实,或者行测做得不够多?那就应该多刷题,恶补一下自己的专业知识。

除了自己埋头苦干,你也要善于利用身边的资源。比如,向已经拿到 offer 的同学取经。在这个时间节点,你们已经不是竞争对手了,他们一般都会乐意分享自己的成功经验。又或者你羞于向同学请教,你可以多参加一些秋招讲座,向一些有经验的前辈分享

四、修改简历

你的简历应该是多份的,针对不同公司的不同岗位,针对性地准备简历。特别是实践经验部分,它是一份简历最有价值的内容,需要你细细斟酌和深入挖掘,同时要结合你的目标岗位来写,这样匹配度才更高。

千万记住不要再海投简历,通过秋招,你应该已经开始清楚自己的职业发展方向,所以有针对性的准备简历,就是要稳准狠。

对于简历撰写还是很头疼的同学建议借助工具来辅助,比起自己抓耳挠腮会高效很多。

五、笔面环节,逐一击破

笔试能力从现在开始累积。超过80%的高淘汰率,想要通过短期内的突击提高笔试能力是不十分现实的,所以现在行动一点都不早!英文表达能力+逻辑思维的力+问题分析能力+知识域的了解和扩充,都需要长期积累。提前刷题一定没错。

一个是复盘你在秋招中参加过的面试,找到问题针对性解决。另一个是大量参加模拟面试,你可以加入一些群面模拟的社群,组队进行群面模拟,记得录音,这样还可以回放。有条件也可以视频拍摄、找家人一起练,回看自己的面试细节,问题一目了然,也非常清楚自己该在哪里提升。

刷题!!!只有刷题才能必是大概率过关啊

本着好东西一起分享的原则,小编整理了一份《Android面试题汇总+答案解析》,内容包含Java、Android、Android Framework、Flutter、算法、Kotlin、音视频等板块,现在就分享给大家,希望大家也能找到自己满意的工作,即便不进大厂,也可以通过这些知识点查漏补缺、提升自己,早日进阶高级Android工程师。

在这里插入图片描述

面试题展示

Java方面

Java基础部分

  • 抽象类与接口的区别?
  • 分别讲讲 final,static,synchronized
  • 请简述一下String、StringBuffer和
  • “equals”与“==”、“hashCode”的区别和使用场景?
  • Java 中深拷贝与浅拷贝的区别?
  • 谈谈Error和Exception的区别?
  • 什么是反射机制?反射机制的应用场景有哪些?
  • 谈谈如何重写equals()方法?为什么还要重写hashCode()?
  • 谈谈你对Java泛型中类型擦除的理解,并说说其局限性? -String为什么要设计成不可变的?
  • 说说你对Java注解的理解?

Java集合

  • 谈谈List,Set,Map的区别?
  • 谈谈ArrayList和LinkedList的区别?
  • 请说一下HashMap与HashTable的区别
  • 谈一谈ArrayList的扩容机制?
  • HashMap 的实现原理?
  • 请简述 LinkedHashMap 的工作原理和使用方式?
  • 谈谈对于ConcurrentHashMap的理解?

Java多线程

  • Java 中使用多线程的方式有哪些?
  • 说一下线程的几种状态?
  • 如何实现多线程中的同步?
  • 谈谈线程死锁,如何有效的避免线程死锁?
  • 谈谈线程阻塞的原因?
  • 请谈谈 Thread 中 run() 与 start() 的区别?
  • synchronized和volatile关键字的区别?
  • 如何保证线程安全?
  • 谈谈ThreadLocal用法和原理?
  • java线程中notify 和 notifyAll有什么区别?
  • 什么是线程池?如何创建一个线程池?
  • 谈一谈java线程常见的几种锁?
  • 谈一谈线程sleep()和wait()的区别?

Java虚拟机

  • 谈一谈JAVA垃圾回收机制?
  • 回答一下什么是强、软、弱、虚引用以及它们之间的区别?
  • 简述JVM中类的加载机制与加载过程?
  • JVM、Dalvik、ART三者的原理和区别?
  • 请谈谈Java的内存回收机制?
  • JMM是什么?它存在哪些问题?该如何解决?

在这里插入图片描述

Android方面

四大组件

  • Activity 与 Fragment 之间常见的几种通信方式?
  • LaunchMode 的应用场景?
  • 对于 Context,你了解多少?
  • IntentFilter是什么?有哪些使用场景?
  • 谈一谈startService和bindService的区别,生命周期以及使用场景?
  • Service如何进行保活?
  • 简单介绍下ContentProvider是如何实现数据共享的?
  • 说下切换横竖屏时Activity的生命周期?
  • Intent传输数据的大小有限制吗?如何解决?

Android 异步任务和消息机制

  • HandlerThread 的使用场景和用法?
  • IntentService 的应用场景和使用姿势?
  • AsyncTask的优点和缺点?
  • 谈谈你对 Activity.runOnUiThread 的理解?
  • 子线程能否更新UI?为什么?
  • 谈谈 Handler 机制和原理?
  • 为什么在子线程中创建Handler会抛异常?
  • Handler中有Loop死循环,为什么没有阻塞主线程,原理是什么?

数据结构

  • 什么是冒泡排序?如何优化?
  • 请用 Java 实现一个简单的单链表?
  • 如何反转一个单链表?
  • 谈谈你对时间复杂度和空间复杂度的理解?
  • 谈一谈如何判断一个链表成环?
  • 什么是红黑树?为什么要用红黑树?
  • 什么是快速排序?如何优化?
  • 说说循环队列?
  • 如何判断单链表交叉

在这里插入图片描述

Android Framework

Binder

  • Binder有什么优势
  • Binder是如何做到一次拷贝的
  • MMAP的内存映射原理了解吗
  • Binder机制是如何跨进程的
  • 说说四大组件的通信机制
  • 为什么Intent不能传递大数据

Handler

  • HandlerThread是什么?为什么它会存在?
  • 简述下 Handler 机制的总体原理?
  • Looper 存在哪?如何可以保证线程独有?
  • 如何理解 ThreadLocal 的作用?
  • 主线程 Main Looper 和一般 Looper 的异同?
  • Handler 或者说 Looper 如何切换线程?
  • Looper 的 loop() 死循环为什么不卡死?
  • Looper 的等待是如何能够准确唤醒的?
  • Message 如何获取?为什么这么设计?

AMS

  • ActivityManagerService是什么?什么时候初始化的?有什么作用?
  • ActivityThread是什么?ApplicationThread是什么?他们的区别
  • Instrumentation是什么?和ActivityThread是什么关系?
  • ActivityManagerService和zygote进程通信是如何实现的。
  • ActivityRecord、TaskRecord、ActivityStack,Activi
  • ActivityManager、ActivityManagerService、Activit
  • 手写实现简化版AMS

在这里插入图片描述

算法方面

  • 如何运⽤⼆分查找算法
  • 如何⾼效解决接⾬⽔问题
  • ⼆分查找⾼效判定⼦序列
  • 如何去除有序数组的重复元素
  • 如何寻找最⻓回⽂⼦串
  • 如何⾼效进⾏模幂运算
  • 如何运用贪心思想广域玩跳跃游戏
  • 如何⾼效判断回⽂链表
  • 如何在无线序列中随机抽取元素
  • 如何判定括号合法性
  • 如何寻找缺失和重复的元素
  • 请说一说HashMap,SparseArrary原理,SparseArrary相比HashMap的优点、ConcurrentHashMap如何实现线程安全?
  • 请说一说HashMap原理,存取过程,为什么用红黑树,红黑树与完全二叉树对比,HashTab、concurrentHashMap,concurrent包里有啥?
  • 请说一说hashmap put()底层原理,发生冲突时,如何去添加(顺着链表去遍历,挨个比较key值是否一致,如果一致,就覆盖替换,不一致遍历结束后,插入该位置) ?

在这里插入图片描述

Kotlin方面

  • 请简述一下什么是 Kotlin?它有哪些特性?
  • Kotlin中实现单例的几种常见方式?
  • 在Kotlin中,什么是内联函数?有什么作用?
  • 请谈谈Kotlin中的Coroutines,它与线程有什么区别?有哪些优点?
  • 说说Kotlin中的Any与Java中的Object 有何异同?
  • Kotlin中的数据类型有隐式转换吗?为什么?
  • Kotlin中集合遍历有哪几种方式
  • Kotlin内置标准函数let的原理是什么?
  • Kotlin语言的run高阶函数的原理是什么?

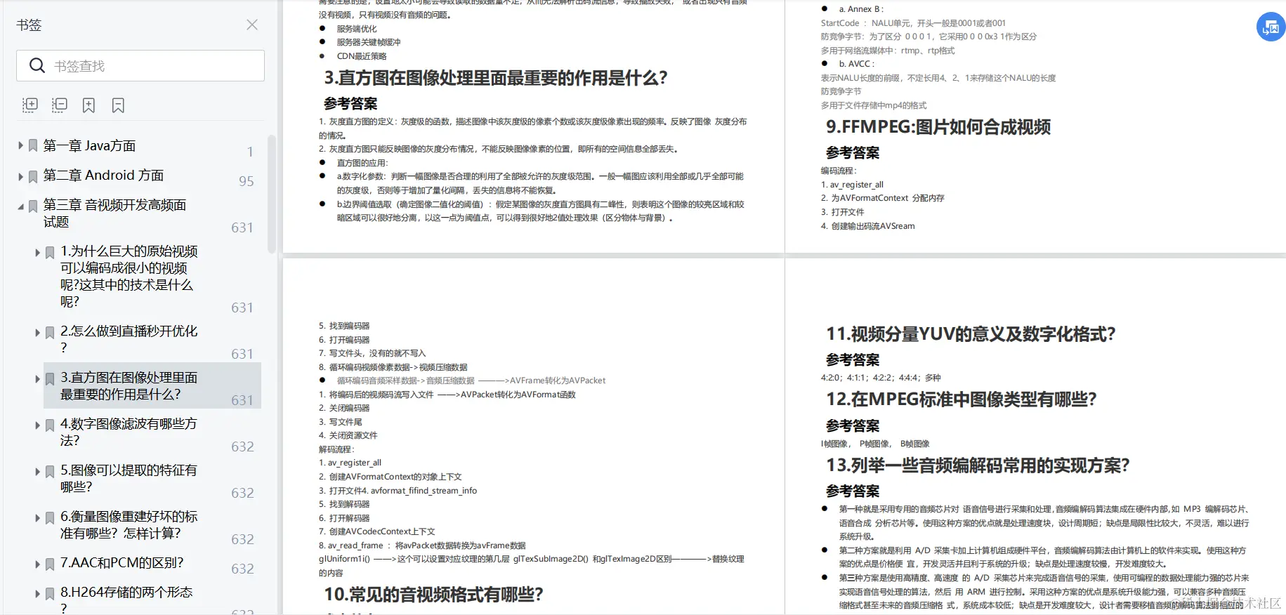
音视频方面

  • 怎么做到直播秒开优化?
  • 数字图像滤波有哪些方法?
  • 图像可以提取的特征有哪些?
  • FFMPEG:图片如何合成视频
  • 常见的音视频格式有哪些?
  • 请叙述MPEG视频基本码流结构?
  • 说一说ffffmpeg的数据结构?
  • 如何降低延迟?如何保证流畅性?如何解决卡顿?解决网络抖动?
  • 平时说的软解和硬解,具体是什么?

在这里插入图片描述

Flutter方面

  • Dart 语言的特性?
  • Dart 多任务如何并行的?
  • dart是值传递还是引用传递?
  • Flutter 特性有哪些?
  • Widget 和 element 和 RenderObject 之间的关系?
  • 使用mixins的条件是什么?
  • Stream 两种订阅模式?
  • Flutter中的Widget、State、Context 的核心概念?是为了解决什么问题?
  • 说一下Hot Reload,Hot Restart,热更新三者的区别和原理
  • Flutter 如何与 Android iOS 通信?
  • 说一下什么是状态管理,为什么需要它?

在这里插入图片描述

最后

详细关注公众号:Android老皮
还能解锁  《Android十大板块文档》 ,让学习更贴近未来实战。已形成PDF版

内容如下

1.Android车载应用开发系统学习指南(附项目实战)
2.Android Framework学习指南,助力成为系统级开发高手
3.2023最新Android中高级面试题汇总+解析,告别零offer
4.企业级Android音视频开发学习路线+项目实战(附源码)
5.Android Jetpack从入门到精通,构建高质量UI界面
6.Flutter技术解析与实战,跨平台首要之选
7.Kotlin从入门到实战,全方面提升架构基础
8.高级Android插件化与组件化(含实战教程和源码)
9.Android 性能优化实战+360°全方面性能调优
10.Android零基础入门到精通,高手进阶之路