其他流

86 阅读4分钟

#一. 缓冲流 缓冲流,也叫高效流,是对4个基本的FileXxx 流的增强,所以也是4个流,按照数据类型分类:

  • 字节缓冲流BufferedInputStreamBufferedOutputStream
  • 字符缓冲流BufferedReaderBufferedWriter

缓冲流的基本原理,是在创建流对象时,会创建一个内置的默认大小的缓冲区数组,通过缓冲区读写,减少系统IO次数,从而提高读写的效率。

1.字节缓冲流

构造方法

  • public BufferedInputStream(InputStream in) :创建一个 新的缓冲输入流。
  • public BufferedOutputStream(OutputStream out): 创建一个新的缓冲输出流。

2.特有方法

字符缓冲流的基本方法与普通字符流调用方式一致,不再阐述,我们来看它们具备的特有方法。

  • BufferedReader:public String readLine(): 读一行文字。
  • BufferedWriter:public void newLine(): 写一行行分隔符,由系统属性定义符号。

二. 转换流

1.- 字符编码Character Encoding : 就是一套自然语言的字符与二进制数之间的对应规则。

编码表:生活中文字和计算机中二进制的对应规则

2.字符集-

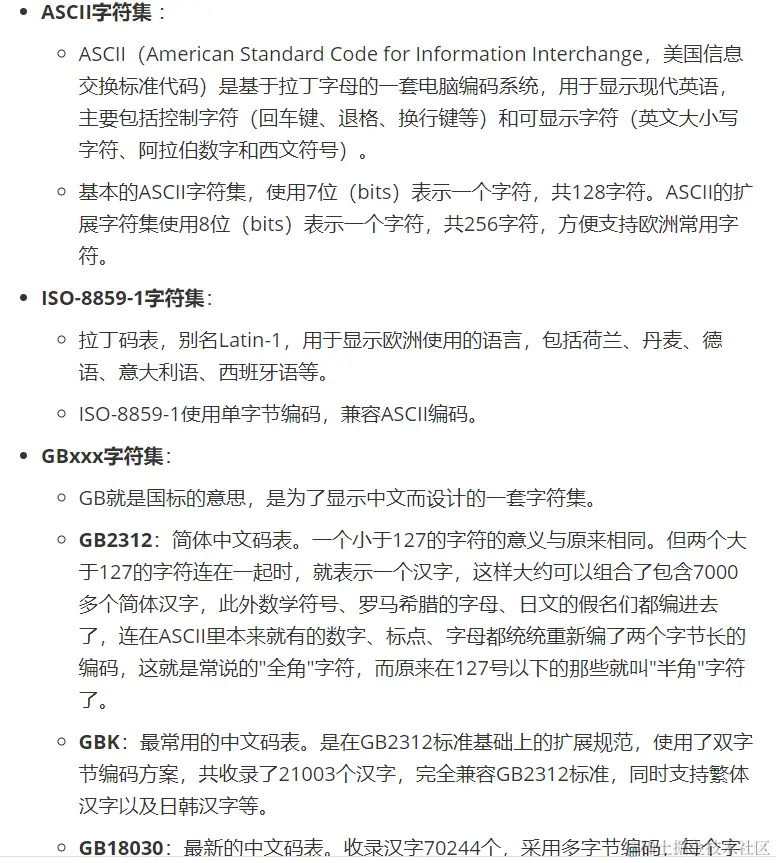
字符集 Charset:也叫编码表。是一个系统支持的所有字符的集合,包括各国家文字、标点符号、图形符号、数字等。

计算机要准确的存储和识别各种字符集符号,需要进行字符编码,一套字符集必然至少有一套字符编码。常见字符集有ASCII字符集、GBK字符集、Unicode字符集等。

image.png

image.png

3 .InputStreamReader类

转换流java.io.InputStreamReader,是Reader的子类,是从字节流到字符流的桥梁。它读取字节,并使用指定的字符集将其解码为字符。它的字符集可以由名称指定,也可以接受平台的默认字符集。

构造方法

  • InputStreamReader(InputStream in): 创建一个使用默认字符集的字符流。
  • InputStreamReader(InputStream in, String charsetName): 创建一个指定字符集的字符流。

4. OutputStreamWriter类

转换流java.io.OutputStreamWriter ,是Writer的子类,是从字符流到字节流的桥梁。使用指定的字符集将字符编码为字节。它的字符集可以由名称指定,也可以接受平台的默认字符集。

构造方法

  • OutputStreamWriter(OutputStream in): 创建一个使用默认字符集的字符流。
  • OutputStreamWriter(OutputStream in, String charsetName): 创建一个指定字符集的字符流。

三.序列化

Java 提供了一种对象序列化的机制。用一个字节序列可以表示一个对象,该字节序列包含该对象的数据对象的类型对象中存储的属性等信息。字节序列写出到文件之后,相当于文件中持久保存了一个对象的信息。

反之,该字节序列还可以从文件中读取回来,重构对象,对它进行反序列化对象的数据对象的类型对象中存储的数据信息,都可以用来在内存中创建对象。看图理解序列化:

1. ObjectOutputStream类

java.io.ObjectOutputStream 类,将Java对象的原始数据类型写出到文件,实现对象的持久存储。

构造方法

  • public ObjectOutputStream(OutputStream out): 创建一个指定OutputStream的ObjectOutputStream。

序列化操作

2. 一个对象要想序列化,必须满足两个条件:

  • 该类必须实现java.io.Serializable 接口,Serializable 是一个标记接口,不实现此接口的类将不会使任何状态序列化或反序列化,会抛出NotSerializableException
  • 该类的所有属性必须是可序列化的。1.如果有一个属性不需要可序列化的,则该属性必须注明是瞬态的,使用transient 关键字修饰。

2.写出对象方法

3. ObjectInputStream类

ObjectInputStream反序列化流,将之前使用ObjectOutputStream序列化的原始数据恢复为对象。

构造方法

  • public ObjectInputStream(InputStream in): 创建一个指定InputStream的ObjectInputStream。

反序列化操作1

如果能找到一个对象的class文件,我们可以进行反序列化操作,调用ObjectInputStream读取对象的方法:

  • public final Object readObject () : 读取一个对象。
  • 对于JVM可以反序列化对象,它必须是能够找到class文件的类。如果找不到该类的class文件,则抛出一个 ClassNotFoundException 异常。

四.打印流

1 概述

平时我们在控制台打印输出,是调用print方法和println方法完成的,这两个方法都来自于java.io.PrintStream类,该类能够方便地打印各种数据类型的值,是一种便捷的输出方式。

2.## PrintStream类

构造方法

  • public PrintStream(String fileName): 使用指定的文件名创建一个新的打印流。