软件开发自动化到智能文档检索:大语言模型驱动的开源项目盘点 | 开源专题 No.46

602 阅读4分钟

picture

shroominic/codeinterpreter-api

Stars: 2.4k License: MIT

这是一个 ChatGPT 代码解释器的开源实现项目,使用了 LangChain 和 CodeBoxes 进行后端沙盒式 Python 代码执行。该项目具有以下特性和优势:

  • 数据集分析、股票图表绘制、图像处理等功能
  • 支持网络访问和自动安装 Python 包
  • 输入文本+文件,输出文本+文件
  • 对话记忆:基于先前输入进行回应
  • 使用 CodeBox API 实现轻松扩展生产环境能力 (即将推出)

您可以通过设置适当的环境变量或使用 .env 文件来配置 OpenAI 和 Azure OpenAI。

AntonOsika/gpt-engineer

Stars: 43.9k License: MIT

GPT Engineer 是一个开源项目,它可以根据提示构建整个代码库。该项目的主要功能包括:

  • 可以指定你想要构建的内容,并且 AI 会询问需要进一步澄清的问题,然后生成相应代码。

该项目具有以下关键特点和核心优势:

  • 简单易用:容易适应、扩展和让代理学习如何编写自己期望的代码。
  • 快速交互:AI 与人之间快速地进行信息传递和反馈。
  • 持续改进:能够记住用户给出的反馈并在未来使用这些经验知识进行持续改善。

imartinez/privateGPT

Stars: 6.1k License: Apache-2.0

privateGPT,使用 GPT 的强大功能在私密环境中与文档进行交互,100% 私密无数据泄露。 该项目可以让你不需要连接网络就能够上传文档并提问。它完全保护了用户的隐私,并且没有任何数据会离开执行环境。此外,在本地运行时也具有合理的性能表现。

  • 使用 LangChain 工具解析文件和创建嵌入式向量
  • 通过 LlamaCppEmbeddings 将结果存储到本地矢量数据库中

kuafuai/DevOpsGPT

Stars: 4.9k License: NOASSERTION

DevOpsGPT 是一个 AI 驱动的软件开发自动化解决方案,将 LLM (大型语言模型) 与 DevOps 工具结合起来,将自然语言需求转换为可工作的软件。这一创新功能极大地提高了开发效率,缩短了开发周期,并降低了沟通成本,从而实现更高质量的软件交付。

  • 提升开发效率:无需编写和解释繁琐的需求文档。用户可以直接与 DevOpsGPT 进行互动,快速将需求转换为功能性软件。
  • 缩短开发周期:自动化的软件开发流程显著减少交付时间,加快了软件部署和迭代。
  • 降低沟通成本:通过准确理解用户需求,DevOpsGPT 最小化沟通错误和误解风险,在团队间增强协作效率。
  • 高质量交付物品:DevOpsGPT 生成代码并执行验证操作以确保所交付软件的质量和可靠性。
  • [企业版]现有项目分析:通过人工智能对现有项目信息进行自动分析,在现有项目基础上精确拆分并完成所需要任务
  • [企业版]专业模型选择:支持在专业领域比 GPT 更强大的语言模型服务,以更好地完成需求开发任务,并支持私有部署。
  • [企业版]支持更多 DevOps 平台:可连接到更多 DevOps 平台,实现整个过程的开发和部署。

TabbyML/tabby

Stars: 11.5k License: Apache-2.0

Tabby 是一个自托管的 AI 编码助手,提供了 GitHub Copilot 的开源和本地部署替代方案。它具有以下几个关键特点:

  • 自包含,无需 DBMS 或云服务。
  • OpenAPI 接口,易于与现有基础设施 (如 Cloud IDE) 集成。
  • 支持消费级 GPU。

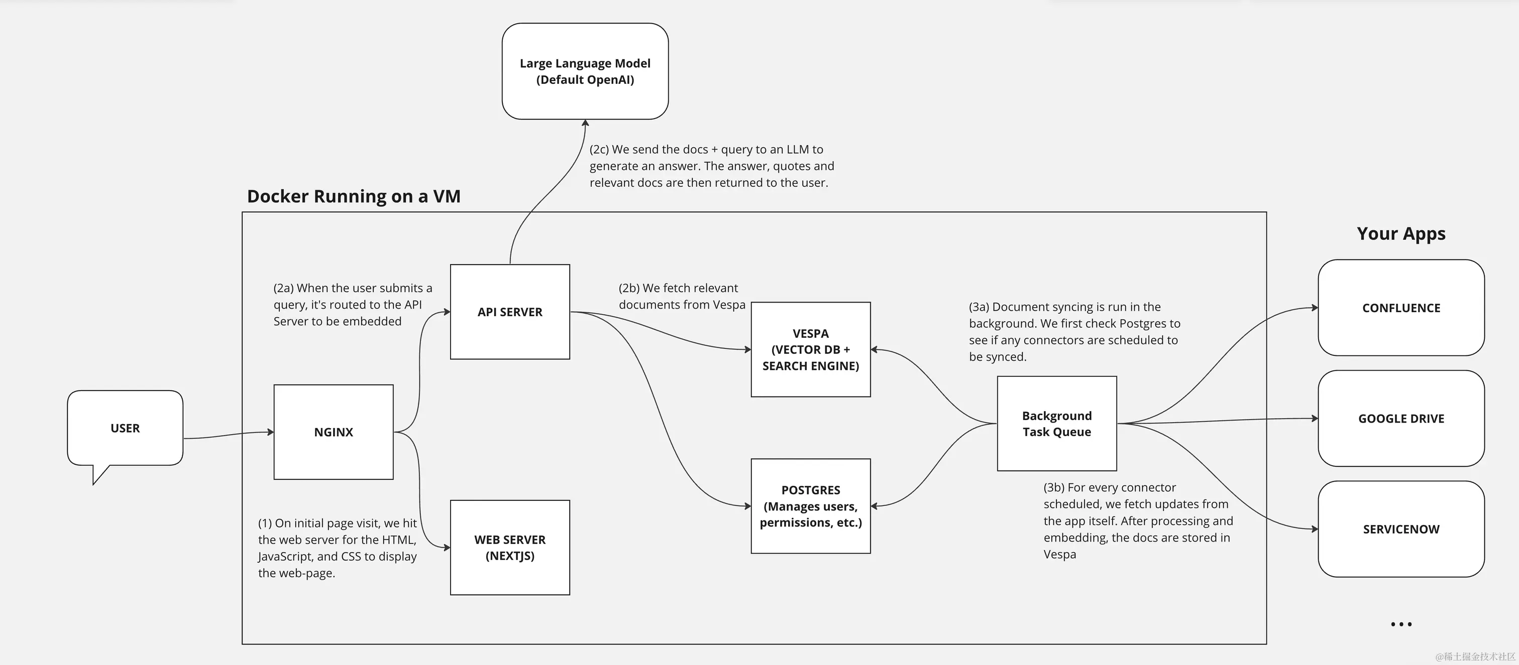
danswer-ai/danswer

Stars: 4.3k License: MIT

picture

Danswer 是一个开源项目,它允许您针对内部文档提出自然语言问题,并通过引用和来源材料相关的可靠答案来获取回复,以便您始终信任所得到的内容。该项目具有以下核心优势:

  • 使用生成式 AI 模型进行直接问答,并且答案由引用和来源链接支持。
  • 使用最新的 LLMs 进行智能文档检索 (语义搜索/重新排序)。
  • 由自定义深度学习模型支持的 AI 助手解释用户意图。
  • 用户身份验证和基于文档级别的访问管理。
  • 支持选择你喜欢的 LLM (GPT4、Llama2、Orca 等)。

此外,Danswer 还具有连接器功能,支持从多个常见工具中同步文件,并在路线图中计划了更多功能扩展。