深圳市《数据交易服务规范》地方标准公开征求意见

130 阅读4分钟

深圳市《数据交易服务规范》地方标准公开征求意见

为您赋能的 数据要素社 2023-12-07 12:46 发表于北京

收录于合集#交易市场84个

图片

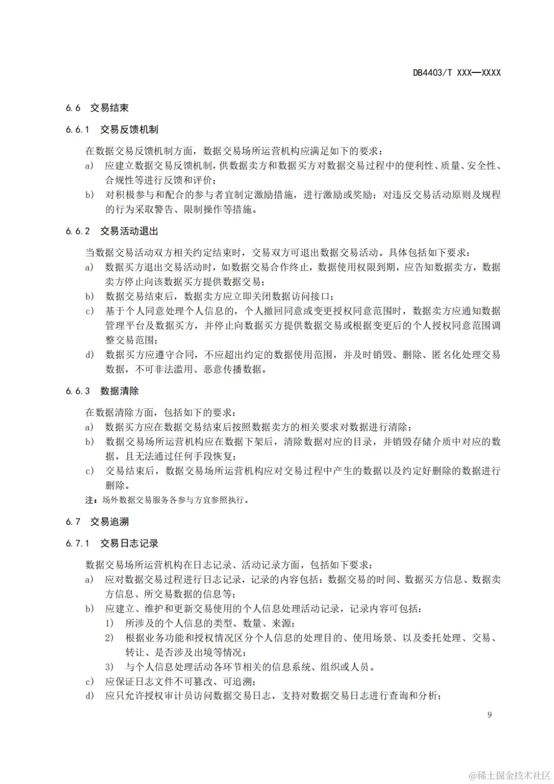
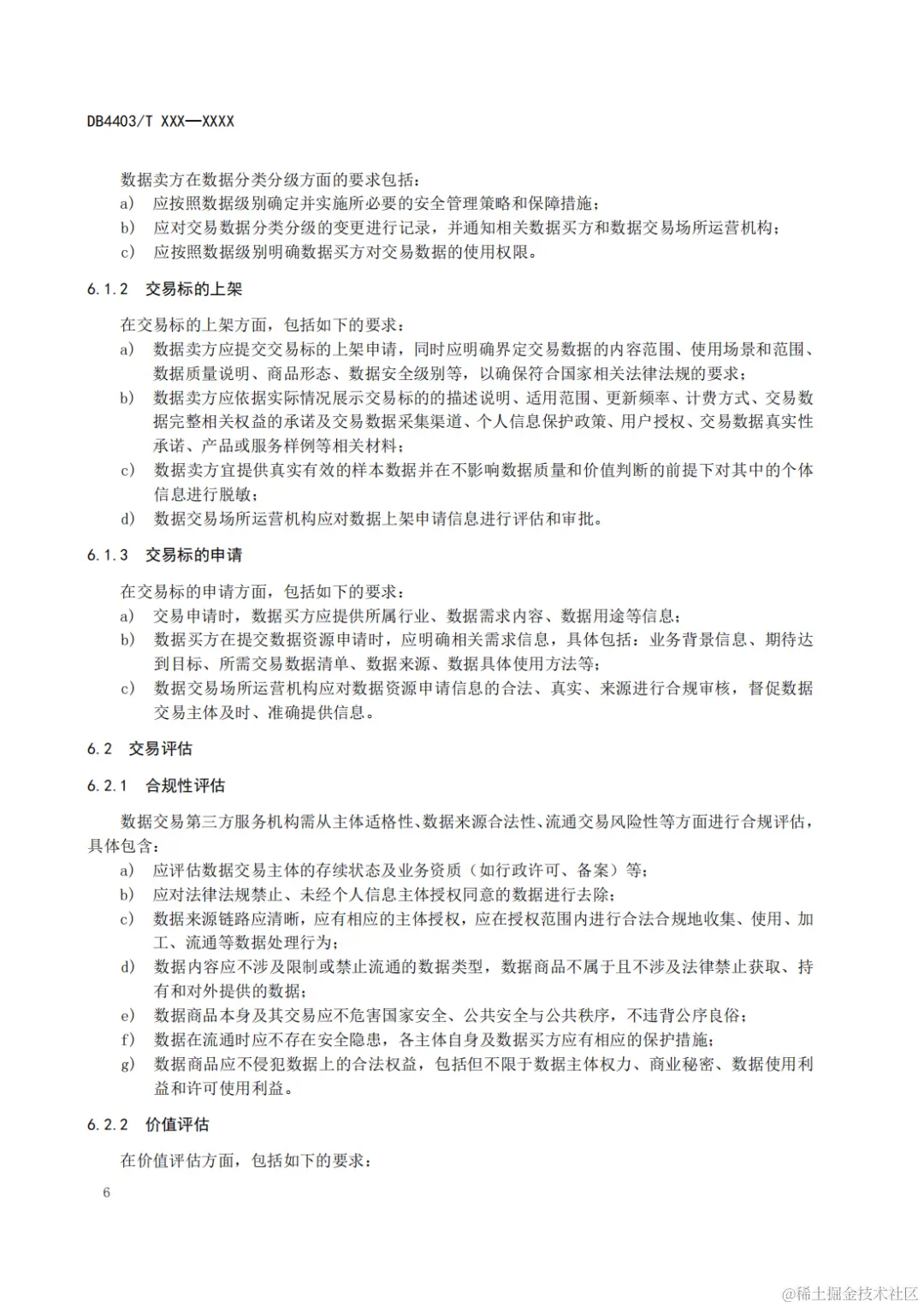
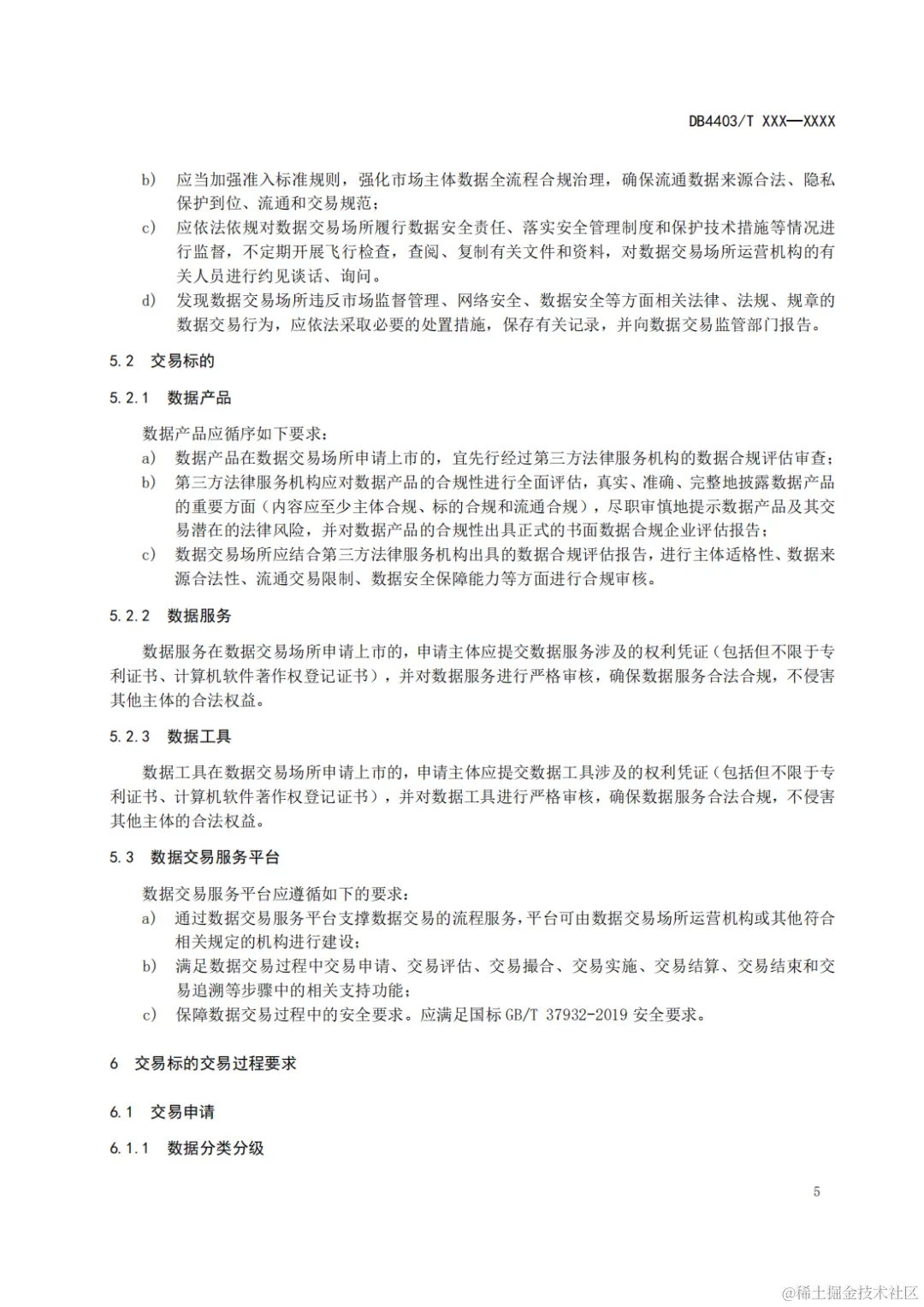
图片

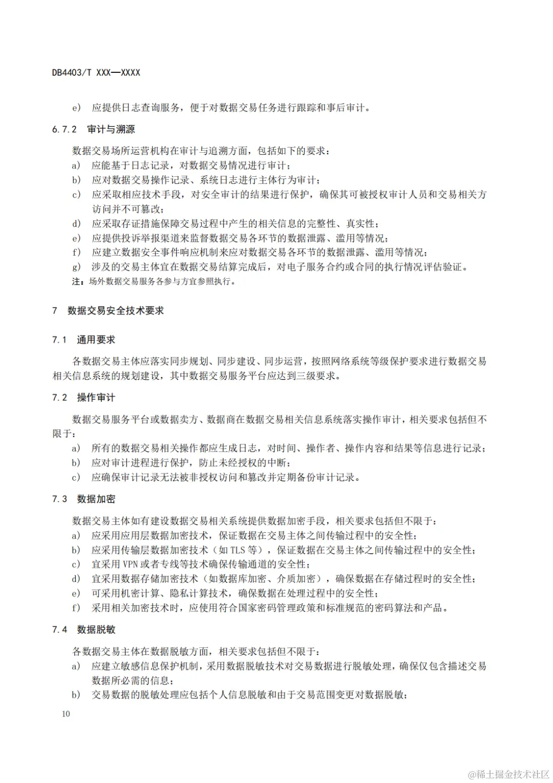
12月4日,深圳市市场监督管理局关于《数据交易服务规范》等5项地方标准公开征求意见。目前国家尚无针对数据交易相关的规范,为了填补国内数据交易规范空白,指导深圳数据交易市场的相关规范,建立《数据交易服务规苑》地方标准具有紧迫性和显著的社会意义。《数据交易服务规范》旨在提升深圳地区数据交易过程中的管理水平、合规水平、促进数据交易工作更加规范化和标准化、确保在数据在交易过程中的安全,为深圳市数据交易市场提供指导和参考。

图片《数据交易服务规范》结合深圳开展数据交易业务的实际情况,依托于《深圳市数据交易管理暂行办法》中对数据交易主体、标的、行为、安全及监管的要求条款,提出切实可行的要求规范。本文件主要内容包括:
(1)范围本文件规定了数据交易服务的内容框架、基本要素、交易标的交易过程要求和数据交易安全技术要求。本文件适用于深圳市数据交易服务主体开展场内及场外的数据交易服务活动,并为监管机构对数据交易服务全过程进行监督审查。 (2)规范性引用文件对本文件规范引用进行说明。 (3)术语和定义对数据产品、数据工具、数据服务、数据商品、数据交易、数据交易服务、数据交易场所、场内数据交易服务、场外数据交易服务、数据卖方、数据买方、数据商、数据交易第三方服务机构、数据监管方、数据交易场所运营机构及数据交易服务平台进行了界定和说明。 (4)数据交易服务内容框架本文件明确了数据交易涉及的主体,包括数据卖方、数据卖方、数据商、数据交易第三方服务机构、数据交易场所运营机构、数据监管方;本文件提出数据交易过程可划分为交易申请、交易评估、交易撮合、交易实施、交易结算、交易结束、交易结算七个步骤;并对每个步骤中各相关方需要满足的要求进行了说明。本文件提出了如下图所示的数据交易过程框架:图片

(1)数据交易基本要素

给出包含交易参与方、交易标的、数据交易服务平台三类数据交易基本要素的具体要求细则,包括资质要求、合规要求、安全要求、监管要求等。

(2)交易标的交易过程要求

给出包含交易申请、交易评估、交易撮合、交易实施、交易结算、交易结束、交易追溯七个步骤的交易过程要求,详细规范了每个步骤中,相关数据交易主体应该在业务资质、安全管理、业务保障、合规、价值、交易追溯等方面的所需完善的工作。

(3)数据交易安全技术要求

给出在整个数据交易中,在安全方面需要满足的通用要求、操作审计、数据加密、数据脱敏、数据流动监测、数据备份、数据销毁等七个方面的具体细则,包括安全技术、加密技术、产品脱敏、安全监测、产品日志等方面的要求。

数据交易服务规范(送审稿)

图片

图片

图片

图片

图片

图片

图片

图片

图片

图片

图片

图片

图片

图片

图片

来源:深圳市市场监督管理局

END 好文推荐 Valuable Articles

数据要素信息参考(11.27-12.03)

“数据要素X”工作坊—普华永道专场成功举办

全国首个“数据要素资产化生态联盟”召开筹备会议

《2023中国数字人才发展报告》

财政部《企业数据资源相关会计处理暂行规定》专题培训要点回顾

数据要素社

数聚要素前瞻,启观市场未来!共同推动数据生态建设,助力数据要素产业蓬勃发展!

20篇原创内容

**

公众号

图片

图片

收录于合集 #交易市场

 84个

上一篇陕西上线运行数据要素流通交易系统