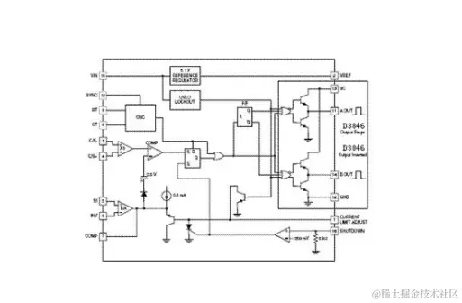
D3846关键参数计算及设置方法D3846在电焊机产品中的作用是什么? 青牛科技vxQNKJSY 2023-12-06 109 阅读1分钟 D3846是一块电流模式的PWM控制电路。 主要特点: ● 自动前馈补偿 ● 可编程控制的逐个脉冲限流功能 ● 推挽输出结构^ 下自动对称校正 ● 负载响应特性好 ● 可并联运行,适用于模块系统 ● 内置差动电流检测放大器, 共模输入范围宽 ● 双脉冲抑制功能 ● 大电流输出, 输出峰值电流500mA ● 精密带隙基准电源, 精度土1% ● 内置欠压锁定电路 ● 内置软启动电路 ● 具有外部关断功能 ● 工作 频率高达500KHz ● 封装形式: DIP16、 SOP16 应用: ● 电焊机