总量已突破1.5万亿元!湖南拟为数字经济发展立法

98 阅读5分钟

总量已突破1.5万亿元!湖南拟为数字经济发展立法

为您赋能的 数据要素社 2023-12-05 23:05 发表于浙江

收录于合集#数据政策105个

图片图片

11月30日上午,湖南省十四届人大常委会第六次会议分组审议了 《湖南省数字经济促进条例(草案)》 (以下简称《条例(草案)》)。

图片

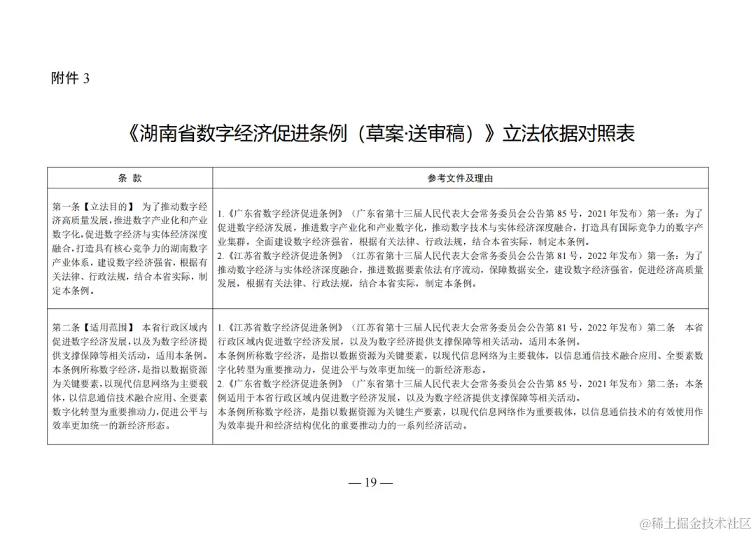
制定本条例十分必要。2022年,全省数字经济总量已突破1.5 万亿元,连续五年保持两位数增长,呈现良好发展势头。但也存在数字产业缺乏统筹规划、核心竞争力不强、创新生态不优等痛点难点问题,亟需在省级层面制定出台数字经济促进条例,强化顶层设计,完善法规体系,为全省数字经济高质量发展提供法治保障。

《条例(草案)》按照“小快灵”要求,不分章节,共 27 条,涵盖了数字基础设施建设、技术生态创新、数字产业规划布局、产业数字化转型、数字化治理、保障措施等内容。

数字基础设施是发展数字经济的坚实底座,正在深度赋能各行各业。《条例(草案)》从三方面加强数字基础设施建设。

一是规定省政府及其有关部门应当统筹推进数字基础设施建设,构建适度超前、布局合理、互联互通的数字基础设施体系。

二是系统优化算力基础设施布局,省政府及其有关部门推进云网协同和算网融合发展,实现数据中心、超算中心、智算中心、边缘数据中心协同共享。

三是加强我省通信网络基础设施建设。公共机构等主体应当支持通信网络基础设施建设,按照规定开放建筑物、绿地、杆塔等资源,不得设置不合理的条件。

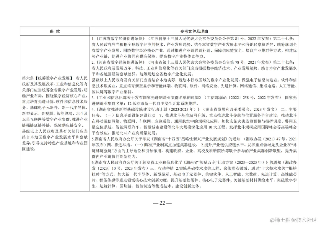
湖南数字产业化步伐加快,但是关键软件等供给能力不足,具备自主知识产权的核心技术与产品较少,平台经济规模偏小。为此,《条例(草案)》规定政府及其有关部门统筹实施各部门各领域数字技术计划,推进关键核心技术攻关,引导和鼓励算力等资源依法有序开放,支持数字经济产业创新服务平台和创新创业创造载体建设。规定政府及其有关部门应当优化平台经济发展环境,引导和支持平台企业加强数据、产品、内容等资源整合共享和新技术研发应用。

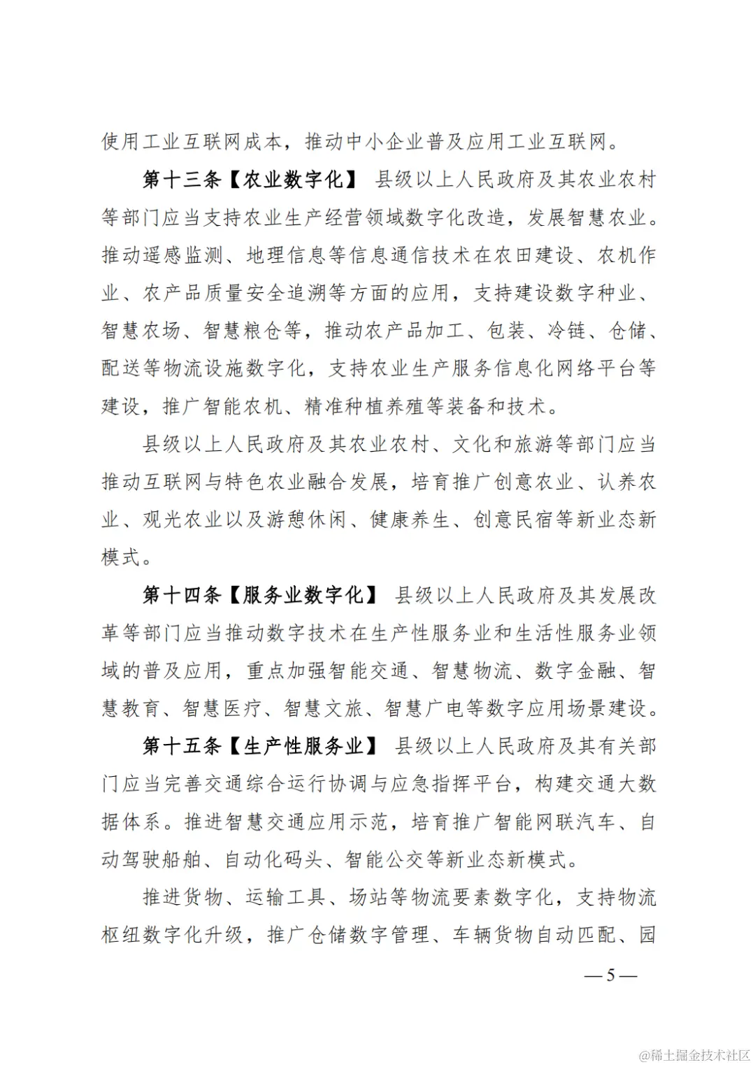
针对湖南数字赋能传统产业不充分,数字技术与实体经济还未深度融合的实际,《条例(草案)》规定政府及其有关部门支持制造业企业数字化改造,鼓励实施制造工位、生产线、车间、工厂的智能化改造和产品的智能化升级;推动运用高适配、快部署、易运维的工业互联网解决方案,降低企业使用工业互联网成本。规定政府及其有关部门推进数字技术在农业生产、经营、管理、服务等方面的创新应用。推进服务业数字化,对交通、物流、金融、教育、医疗、文旅等产业的数字化转型作出具体规定。

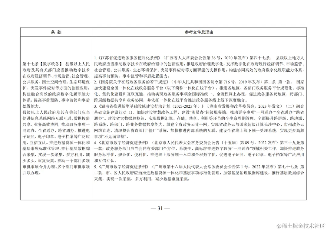
数字技术在数字政务、智慧城市、数字乡村等多领域数字化应用场景亟待进一步挖掘。为此,《条例(草案)》规定数字技术在政府履行职责方面的创新应用,政府及其有关部门促进信息系统互联互通、数据按需共享、业务高效协同。规定政府及其有关部门建立健全智慧城市评价激励体系,以需求为导向,实现城市运行综合管理数据互联互通;推动数字技术在乡村教育、医疗卫生、农村社保与就业等基本公共服务领域的广泛应用。规定政府及其有关部门推进信息无障碍建设,制定和完善老年人、残疾人等运用智能技术困难的群体在出行、就医、消费、办事等方面的服务保障措施。

据悉,早在2023年8月29日,湖南省司法厅就曾发布关于《湖南省数字经济促进条例(草案送审稿)》公开征求意见的通知,并公布了《条例(草案送审稿)》。以下为全文:

图片

图片

图片

图片

图片

图片

图片

图片

图片

图片

图片

图片

图片

图片

图片

图片

图片

图片

图片

图片

图片

图片

图片

图片

图片

图片

图片

图片

图片

图片

图片

图片

图片

图片

图片

图片

图片

图片

图片

图片

图片

图片

来源:红网时刻、湖南省司法厅

END 好文推荐 Valuable Articles

数据要素信息参考(11.27-12.03)

广州版“数据二十条”:建立数据要素型企业对接资本市场服务机制

全国首个“数据要素资产化生态联盟”召开筹备会议

北数所上线数据授权平台,实现“我的数据我做主”

财政部《企业数据资源相关会计处理暂行规定》专题培训要点回顾

数据要素社

数聚要素前瞻,启观市场未来!共同推动数据生态建设,助力数据要素产业蓬勃发展!

20篇原创内容

**

公众号

图片

图片

收录于合集 #数据政策

 105个

上一篇《江西省数据应用条例》:建立反映数据要素的统计指标体系下一篇北京发布企业数据知识产权工作指引,探索企业数据知识产权资产化

素材来源官方媒体/网络新闻