硬件开发笔记(十四):RK3568底板电路LVDS模块、MIPI模块电路分析、LVDS硬件接口、MIPI硬件接口详解

643 阅读2分钟

前言

  本篇继续分析底板原理图mipi/lvds屏幕电路原理图、硬件接口详解。


LVDS与MIPI的区别

  液晶屏有RGB TTL、LVDS、MIPI、HDMI接口,这些接口区别于信号的类型(种类),也区别于信号内容。

  • RGB TTL接口信号类型是TTL电平,信号的内容是RGB666或者RGB888还有行场同步和时钟;
  • LVDS接口信号类型是LVDS信号(低电压差分对),信号的内容是RGB数据还有行场同步和时钟;
  • MIPI DSI接口信号类型是LVDS信号,信号的内容是视频流数据和控制指令。   注意:LVDS和MIPI有点特殊:LVDS 和MIPI的物理接线是一样的,都是五组差分对,但是传输的内容是不一样的,即软件的报文格式不一样。

题外话

  之前做项目,开发的RK3588的板子接了RK3568板子的mipi屏幕,然后一会儿mipi排线烧了一根,是这个原因?   在这里插入图片描述

  经过查证,发现引脚定义不同:   下面左边是七寸mipi屏幕定义,右侧是10.1寸lvds定义,是不兼容的。   在这里插入图片描述

  因为座子一样,是把LVDS的屏幕接到mipi去了,起来的线大概是3-6引脚把:   在这里插入图片描述


LVDS电路分析

  在这里插入图片描述

开发板的底板原理图

  在这里插入图片描述

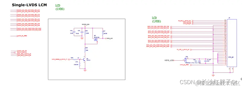
LVDS接口

  在这里插入图片描述

  在这里插入图片描述

  分析如下:   在这里插入图片描述

MIPI电路分析

开发板的底板原理图

  在这里插入图片描述

  这个就跟我们的mipi屏幕引脚还是对应不上,经过确认mipi显示屏的接口不是统一的,只能说mipi的信号线,电源线这些是一样的种类,但是具体哪个pin,有几个pin则是根据实际厂家来,这就意味着做出了一个mipi适配了一个屏幕,换个屏幕同样的尺寸和大小也是mipi接口也可能存在引脚定义序号不一样的问题。   

MIPI/LVDS的30P接口封装

  在这里插入图片描述

  在这里插入图片描述

  在这里插入图片描述


LVDS接口

  LVDS(Low-Voltage Differential Signaling)低电压差分信号,是一种低功耗、低误码率、低串扰和低辐射的差分信号技术,这种传输技术可以达到155Mbps以上,LVDS技术的核心是采用极低的电压摆幅高速差动传输数据,可以实现点对点或一点对多点的连接,其传输介质可以是铜质的PCB连线,也可以是平衡电缆。   在这里插入图片描述


Mipi屏幕

  在这里插入图片描述


注意

  接口的底板设计,就需要先确定屏幕,然后再改底板了   在这里插入图片描述

  也就这几组信号一样,其他的看着来把,可行的方案就是换屏幕了做一个信号转接板。