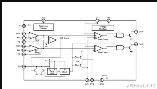
PWM控制器电路D9741,定时闩锁、短路保护电路,输出基准电压(2.5V) 采用SOP16封装形式 青牛科技vxQNKJSY 2023-12-05 51 阅读1分钟 D9741是一块脉宽调制方三用于也收路像机和笔记本电的等设备上的直流转换器。在便携式的仪器设备上。 主要特点:● 高精度基准电路 ● 定时闩锁、短路保护电路 ● 低电压输入时误操作保护电路 ● 输出基准电压(2.5V) ● 超过工作范围能进行自动校正 ● 封装形式: SOP16 应用: ● 电视摄像机 ● 笔记本电脑