深入理解Java中的Map接口:实现原理剖析

370 阅读19分钟

  咦咦咦,各位小可爱,我是你们的好伙伴——bug菌,今天又来给大家普及Java SE相关知识点了,别躲起来啊,听我讲干货还不快点赞,赞多了我就有动力讲得更嗨啦!所以呀,养成先点赞后阅读的好习惯,别被干货淹没了哦~

在这里插入图片描述


🏆本文收录于「滚雪球学Java」专栏,专业攻坚指数级提升,助你一臂之力,带你早日登顶🚀,欢迎大家关注&&收藏!持续更新中,up!up!up!!

环境说明:Windows 10 + IntelliJ IDEA 2021.3.2 + Jdk 1.8

前言

  在Java的众多数据结构中,Map接口是一个非常常用的接口,它允许我们通过键值对的方式来存储和访问数据。在实际的开发中,我们可能会使用到多种不同的Map实现类,如HashMap、TreeMap、LinkedHashMap等,但是对于Map接口的底层实现原理,我们是否真正了解呢?本文将从源代码的角度出发,深入剖析Java中Map接口的实现原理,帮助我们更好地理解和使用它。

摘要

  本文主要介绍了Java中Map接口的实现原理,包括基于散列表的HashMap、基于红黑树的TreeMap和基于链表的LinkedHashMap三种实现方式。针对每种实现方式,本文都详细介绍了其底层数据结构、存储方式和常用操作的实现方式。通过深入分析这些实现方式的优缺点和应用场景,使读者能够在实际的开发中选择合适的Map实现类,从而达到更好的性能和效果。

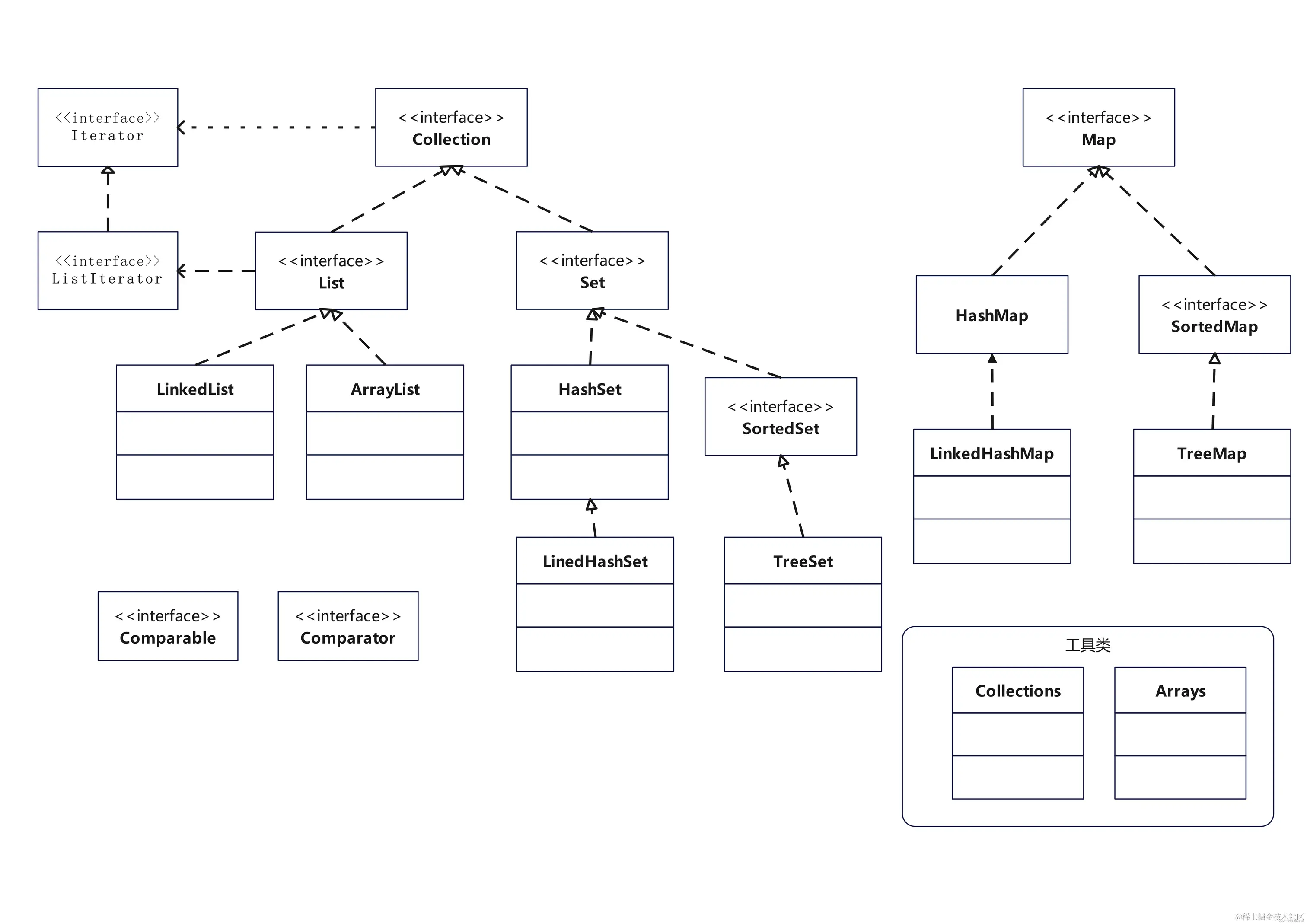
Map接口

概述

  Map接口是Java中一个非常常用的接口,它代表了一组键值对的映射关系。Map中定义了一系列键值对的操作方法,如put、get、remove等,以及一些集合操作方法,如size、isEmpty等。在Java中,Map接口的实现有许多种,其中包括基于散列表的HashMap、基于红黑树的TreeMap和基于链表的LinkedHashMap等。针对不同的应用场景和需求,我们可以选择不同的Map实现类。

HashMap

  HashMap是Java中最常用的Map实现类之一,也是效率最高的。它基于散列表实现,通过哈希算法将键映射到哈希表中的位置,从而实现键值对的存储和查找。HashMap中每个键值对存储在一个Entry对象中,该对象包含键、值和指向下一个Entry对象的指针。

底层数据结构

  HashMap底层的数据结构是一个数组,该数组的每个元素都是一个链表。每个链表存储了hashCode相同的键值对集合。当键值对被加入HashMap时,它们的键通过hashCode()方法计算出一个哈希值,根据该哈希值找到对应的链表,并将该键值对存储在链表中。

  在进行查询时,Java会先通过hashCode()方法计算出该键的哈希值,然后根据哈希值找到相应的链表,最后在链表中进行查找,找到对应的节点即可。

常用操作的实现

put操作

  当我们向HashMap中加入一个键值对时,首先会通过hashCode()方法计算键的哈希值,然后将该键值对存储在对应的链表中。如果该链表中已经存在相同的键,则会更新该键对应的值。

public V put(K key, V value) {
    if (key == null) {
        return putForNullKey(value);
    }
    int hash = hash(key.hashCode());
    int i = indexFor(hash, table.length);
    for (Entry<K,V> e = table[i]; e != null; e = e.next) {
        Object k;
        if (e.hash == hash && ((k = e.key) == key || key.equals(k))) {
            V oldValue = e.value;
            e.value = value;
            e.recordAccess(this);
            return oldValue;
        }
    }

    modCount++;
    addEntry(hash, key, value, i);
    return null;
}

代码分析

  此代码为 Java 中 HashMap 类的 put 方法的实现。作用是将指定的键和值添加到 HashMap 中,并返回上一次该键对应的值。

  首先判断传入的键是否为 null,如果是,则调用 putForNullKey 方法进行处理。

  如果键不为 null,则计算哈希值,然后通过调用 indexFor 方法计算该键值对在数组中的索引位置。接着,遍历该索引位置处的链表,查找是否已经存在该键值对。如果存在,则更新该键值对的值,返回旧的值。否则,将新的键值对添加到该链表的末尾,返回 null。

  如果添加操作后,HashMap 中的键值对数目超过了负载因子乘以当前数组的长度,则进行 rehash 操作,即将数组大小扩大一倍,并将旧的键值对重新分桶到新数组中。

  在添加键值对时,会调用 addEntry 方法,该方法会将新的键值对添加到链表的末尾,并更新 size 和 modCount 次数。

  如下是部分源码截图:

在这里插入图片描述

get操作

  当我们从HashMap中获取一个键对应的值时,首先会通过hashCode()方法计算该键的哈希值,然后在对应的链表中查找节点。如果找到了该节点,则返回该节点的值。

public V get(Object key) {
    if (key == null) {
        return getForNullKey();
    }
    int hash = hash(key.hashCode());
    for (Entry<K,V> e = table[indexFor(hash, table.length)];
         e != null;
         e = e.next) {
        Object k;
        if (e.hash == hash && ((k = e.key) == key || key.equals(k))) {
            return e.value;
        }
    }
    return null;
}

代码分析

  如下是部分源码截图:

remove操作

  当我们从HashMap中移除一个键值对时,首先会通过hashCode()方法计算该键的哈希值,然后在对应的链表中查找节点。如果找到了该节点,则从链表中移除该节点。

public V remove(Object key) {
    Entry<K,V> e = removeEntryForKey(key);
    return (e == null ? null : e.value);
}

final Entry<K,V> removeEntryForKey(Object key) {
    int hash = (key == null) ? 0 : hash(key.hashCode());
    int i = indexFor(hash, table.length);
    Entry<K,V> prev = table[i];
    Entry<K,V> e = prev;

    while (e != null) {
        Entry<K,V> next = e.next;
        Object k;
        if (e.hash == hash && ((k = e.key) == key || (key != null && key.equals(k)))) {
            modCount++;
            size--;
            if (prev == e) {
                table[i] = next;
            } else {
                prev.next = next;
            }
            e.recordRemoval(this);
            return e;
        }
        prev = e;
        e = next;
    }

    return e;
}

代码分析

  这段代码实现了从HashMap中删除指定key对应的Entry,并返回其对应的value。具体实现过程如下:

  首先根据要删除的key计算出它的hash值,然后根据hash值找到相应的桶,对应的Entry链表的头节点为table[i]。

  然后遍历这个Entry链表,从头节点开始,逐个节点进行比较,找到要删除的节点。

  如果要删除的节点是链表的头节点,直接将table[i]指向下一个节点;否则,将前一个节点的next指向当前节点的下一个节点。

  最后,将要删除的节点进行清理操作,并返回它对应的value值。如果找不到要删除的节点,则返回null。

  如下是部分源码截图:

在这里插入图片描述

TreeMap

  TreeMap是一种基于红黑树实现的Map,它能够对键进行排序,因此适用于需要按照键值进行排序的场景。TreeMap中每个键值对存储在一个节点中,该节点包含键、值、左子节点和右子节点等信息。

底层数据结构

  TreeMap底层的数据结构是一棵红黑树,每个节点都包含一个键值对。红黑树是一种自平衡二叉搜索树,它能够保持树的高度平衡,因此能够保证查询、插入和删除操作都能够在O(log n)的时间复杂度内完成。

  在进行查询时,Java会从根节点开始寻找,如果键比当前节点的键小,则向左子树查找,如果键比当前节点的键大,则向右子树查找。最终查找到对应的节点即可。

常用操作的实现

put操作

  当我们向TreeMap中加入一个键值对时,首先会寻找该键对应的节点。如果找到了该节点,则更新该节点对应的值,否则将该节点插入到树中。

public V put(K key, V value) {
    Entry<K,V> t = root;
    if (t == null) {
        compare(key, key); // 检查键是否为null
        root = new Entry<>(key, value, null);
        size = 1;
        modCount++;
        return null;
    }
    int cmp;
    Entry<K,V> parent;
    Comparator<? super K> cpr = comparator;
    if (cpr != null) {
        do {
            parent = t;
            cmp = cpr.compare(key, t.key);
            if (cmp < 0) {
                t = t.left;
            } else if (cmp > 0) {
                t = t.right;
            } else {
                return t.setValue(value);
            }
        } while (t != null);
    } else {
        if (key == null) {
            throw new NullPointerException();
        }
        Comparable<? super K> k = (Comparable<? super K>) key;
        do {
            parent = t;
            cmp = k.compareTo(t.key);
            if (cmp < 0) {
                t = t.left;
            } else if (cmp > 0) {
                t = t.right;
            } else {
                return t.setValue(value);
            }
        } while (t != null);
    }
    Entry<K,V> e = new Entry<>(key, value, parent);
    if (cmp < 0) {
        parent.left = e;
    } else {
        parent.right = e;
    }
    fixAfterInsertion(e);
    size++;
    modCount++;
    return null;
}

  在这里,我们首先检查树是否为空,如果是,则创建一个新节点作为根节点。如果树不为空,则在树中寻找适当的位置来插入新的键值对,如果该键已经存在于树中,则更新相应的值。

  寻找适当的位置使用了与getEntry()方法类似的算法,但是在该算法中,一旦找到了节点,则返回该节点。这个版本中,我们不仅需要找到该节点,还需要记录该节点的父节点,以便插入新节点。

  当找到一个不存在该键的节点时,我们可以创建一个新节点并将其插入到树中。为了插入新的节点,我们需要保持树的有序性质并平衡树的高度。具体地说,我们需要执行以下步骤:

1.创建一个新的节点e来保存键值对,并将其父节点设置为parent

2.将e插入到树中,将其置于parent的左子树或右子树中,具体取决于cmp的值。

3.调用fixAfterInsertion(e)来调整树的高度并保持树的平衡。

4.增加树的大小,并返回null

LinkedHashMap

  LinkedHashMap是一种基于双向链表+散列表的Map,它与HashMap的区别在于,LinkedHashMap会维护一个双向链表,该链表按照插入顺序维护了所有键值对的顺序。因此,适用于需要按照插入顺序访问元素的场景。LinkedHashMap中每个键值对存储在一个Entry对象中,该对象包含键、值、指向前一个Entry对象的指针和指向后一个Entry对象的指针。

底层数据结构

  LinkedHashMap底层同时使用了散列表和双向链表。散列表保证了键值对的查找性能,而双向链表则保证了键值对的顺序性。LinkedHashMap中的每个节点都是一个Entry对象,该对象继承自HashMap中的Entry对象,并增加了前驱指针和后继指针。

  在进行查询时,Java会先通过hashCode()方法计算该键的哈希值,然后在散列表中查找对应的节点。如果找到了该节点,则返回该节点的值。同时,由于LinkedHashMap还维护了双向链表,因此可以按照插入顺序遍历所有键值对。

常用操作的实现

  LinkedHashMap的常用操作与HashMap类似,不同之处在于,LinkedHashMap需要维护一个双向链表,因此在进行put、remove操作时,需要同时更新链表。

put操作

  当我们向LinkedHashMap中加入一个键值对时,首先会通过hashCode()方法计算键的哈希值,然后将该键值对存储在对应的链表中。如果该链表中已经存在相同的键,则会更新该键对应的值。同时,我们还需要在链表中更新该键值对的顺序,保证链表的顺序和键值对的插入顺序一致。

public V put(K key, V value) {
    Node<K,V>[] tab;
    Node<K,V> p;
    int n, i;
    if ((tab = table) == null || (n = tab.length) == 0) {
        n = (tab = resize()).length;
    }
    if ((p = tab[i = (n - 1) & hash(key)]) == null) {
        tab[i] = newNode(key, value, null);
    } else {
        Node<K,V> e;
        K k;
        if (p.hash == hash(key) &&
            ((k = p.key) == key || (key != null && key.equals(k)))) {
            e = p;
        } else if (p instanceof TreeNode) {
            e = ((TreeNode<K,V>) p).putTreeVal(this, tab, hash(key), key, value);
        } else {
            for (int binCount = 0; ; ++binCount) {
                if ((e = p.next) == null) {
                    p.next = newNode(key, value, null);
                    if (binCount >= TREEIFY_THRESHOLD - 1) {
                        treeifyBin(tab, hash(key));
                    }
                    break;
                }
                if (e.hash == hash(key) &&
                    ((k = e.key) == key || (key != null && key.equals(k)))) {
                    break;
                }
                p = e;
            }
        }
        if (e != null) {
            V oldValue = e.value;
            e.value = value;
            afterNodeAccess(e);
            return oldValue;
        }
    }
    ++modCount;
    if (++size > threshold) {
        resize();
    }
    afterNodeInsertion(true);
    return null;
}

代码分析:

  这段代码实现了 Map 接口中的 put 方法,用于将指定的 key-value 对添加到 Map 中。以下是代码实现的步骤:

  1. 首先判断当前的哈希表 table 是否为空,或者长度为 0。如果是,则调用 resize() 方法将哈希表大小扩大为原来的两倍。

  2. 根据 key 的哈希值计算出它在哈希表中的下标位置,使用 &(n-1) 可以保证下标位置在哈希表的范围内。

  3. 如果哈希表 table 中该下标位置 i 没有其他元素,则直接将新元素插入到该位置。

  4. 如果该位置已经存在一个元素,则需要遍历该位置处的链表或红黑树,查找是否有和 key 相同的元素。

  5. 如果当前位置是红黑树,则调用 putTreeVal() 方法在红黑树中插入元素。

  6. 如果当前位置是链表,则遍历链表查找是否有和 key 相同的元素,如果找到了,则将该元素的值更新为新的值。如果没有找到,则将新元素插入链表的最后面。如果链表长度达到阈值(默认为 8),则将链表转换为红黑树。

  7. 如果添加元素后哈希表大小超过了阈值,则调用 resize() 方法将哈希表大小扩大为原来的两倍。

  8. 调用 afterNodeAccess()afterNodeInsertion() 方法,完成插入操作后的收尾工作。

  9. 最后返回旧值,如果不存在旧值,则返回 null。

remove操作

  当我们从LinkedHashMap中移除一个键值对时,首先会通过hashCode()方法计算该键的哈希值,然后在对应的链表中查找节点。如果找到了该节点,则从链表中移除该节点。同时,我们还需要在链表中更新其他节点的前驱和后继指针,保证链表的顺序。

public V remove(Object key) {
    Node<K,V>[] tab;
    Node<K,V> p;
    int n, hash;
    if ((tab = table) != null && (n = tab.length) > 0 &&
        (p = tab[(hash = hash(key)) & (n-1)]) != null) {
        Node<K,V> node = null, e;
        K k;
        V v;
        if (p.hash == hash &&
            ((k = p.key) == key || (key != null && key.equals(k)))) {
            node = p;
        } else if ((e = p.next) != null) {
            if (p instanceof TreeNode) {
                node = ((TreeNode<K,V>)p).getTreeNode(hash, key);
            } else {
                do {
                    if (e.hash == hash &&
                        ((k = e.key) == key || (key != null && key.equals(k)))) {
                        node = e;
                        break;
                    }
                    p = e;
                } while ((e = e.next) != null);
            }
        }
        if (node != null && (v = node.value) != null) {
            if (node instanceof TreeNode) {
                ((TreeNode<K,V>)node).removeTreeNode(this, tab, false);
            } else if (node == p) {
                tab[hash & (n-1)] = node.next;
            } else {
                p.next = node.next;
            }
            --size;
            afterNodeRemoval(node);
            return v;
        }
    }
    return null;
}

代码分析:

  这段代码是 HashMap 中的 remove 方法的实现。它接受一个键对象作为参数,返回其对应的值对象,并将其从 HashMap 中移除。

  首先,该方法会获取数组 table 和其长度 n。然后,根据提供的键对象计算出其哈希值 hash,并取出在 table 数组中该键所对应的节点 p。如果该节点不为空,那么就需要进一步查找是否存在该键的节点,如果存在则将其移除。如果 p 节点正好是该键所对应的节点,那么将该节点赋值给 node。如果 p 节点不是该键所对应的节点,那么需要遍历该节点的链表,查找是否存在该键对应的节点。如果该节点为红黑树节点,则使用红黑树的查找方式进行查找;否则,使用链表的方式进行查找。最终如果找到了该键所对应的节点,则将其赋值给 node 变量。

  如果 node 不为空且其值不为空,则说明找到了该键对应的节点。如果该节点为红黑树节点,则调用 removeTreeNode 方法将其从红黑树移除;否则,如果该节点正好为 p 节点,则直接将其从链表中移除;否则,在链表中将其前一个节点的 next 属性指向该节点的下一个节点。

  最后,将 HashMap 的元素个数减一,并调用 afterNodeRemoval 方法。如果找不到该键所对应的节点,则返回 null。

  总之,该方法的作用就是移除 HashMap 中指定键所对应的节点。

遍历操作

  由于LinkedHashMap维护了一个双向链表,因此可以通过遍历链表来实现按照插入顺序遍历所有键值对的功能。具体实现时,可以使用Iterator或者foreach循环遍历链表。

public Set<Entry<K,V>> entrySet() {
    Set<Entry<K,V>> es;
    return (es = entrySet) == null ? (entrySet = new LinkedEntrySet()) : es;
}

private final class LinkedEntrySet extends AbstractSet<Entry<K,V>> {
    public final int size()                 { return size; }
    public final void clear()               { LinkedHashMap.this.clear(); }
    public final Iterator<Entry<K,V>> iterator() {
        return new LinkedEntryIterator();
    }
    public final boolean contains(Object o) {
        if (!(o instanceof Map.Entry)) {
            return false;
        }
        Map.Entry<?,?> e = (Map.Entry<?,?>) o;
        Object key = e.getKey();
        Node<K,V> node;
        if ((node = getNode(hash(key), key)) == null) {
            return false;
        }
        return node.equals(e);
    }
    public final boolean remove(Object o) {
        if (o instanceof Map.Entry) {
            Map.Entry<?,?> e = (Map.Entry<?,?>) o;
            Object key = e.getKey();
            Object value = e.getValue();
            return removeNode(hash(key), key, value, true, true) != null;
        }
        return false;
    }
    public final Spliterator<Entry<K,V>> spliterator() {
        return Spliterators.spliterator(this, Spliterator.SIZED | Spliterator.ORDERED | Spliterator.CONCURRENT);
    }
}

private final class LinkedEntryIterator extends HashMapEntryIterator<Entry<K,V>> {
    LinkedEntryIterator() { super(); }
    public Entry<K,V> next() { return nextNode(); }
    public void remove() { LinkedHashMap.this.removeNode(lastReturned); }
}

  如上代码实现了 LinkedHashMap 的 entrySet() 方法,返回一个 Set 集合,其中包含了映射表中的所有键值对(即 Map.Entry 对象)。LinkedEntrySet 是 LinkedHashMap 内部类,继承了 AbstractSet 类。其中,size() 方法返回键值对数量;clear() 方法清空整个映射表;iterator() 方法返回迭代器对象,用于遍历 Set 集合中的键值对;contains() 方法判断 Set 集合中是否包含指定的键值对;remove() 方法移除指定的键值对;spliterator() 方法返回 Spliterator 对象,用于并行遍历 Set 集合中的键值对。

  LinkedEntryIterator 是另一个内部类,继承了 HashMapEntryIterator 类,并实现了 next() 和 remove() 方法。next() 方法返回下一个 Map.Entry 对象;remove() 方法移除最后一个返回的 Map.Entry 对象。

测试用例

下面是一个简单的示例,演示如何使用Map接口:

测试代码演示

package com.demo.javase.day65;

import java.util.HashMap;
import java.util.Map;

/**
 * @Author bug菌
 * @Date 2023-11-06 11:45
 */
public class MapTest {
    public static void main(String[] args) {
        // 创建一个HashMap实例
        Map<String, Integer> studentGrades = new HashMap<>();

        // 向Map中添加键值对
        studentGrades.put("张三", 90);
        studentGrades.put("李四", 80);
        studentGrades.put("王五", 70);

        // 判断Map中是否包含某个键
        System.out.println(studentGrades.containsKey("张三"));  // true
        System.out.println(studentGrades.containsKey("赵六"));  // false

        // 获取Map中某个键对应的值
        System.out.println(studentGrades.get("张三"));  // 90

        // 遍历Map中所有的键值对
        for (Map.Entry<String, Integer> entry : studentGrades.entrySet()) {
            System.out.println(entry.getKey() + "的成绩是:" + entry.getValue());
        }

        // 删除Map中的某个键值对
        studentGrades.remove("李四");

        // 清空Map中所有的键值对
        studentGrades.clear();
    }
}

测试结果

  根据如上测试用例,本地测试结果如下,仅供参考,你们也可以自行修改测试用例或者添加更多的测试数据或测试方法,进行熟练学习以此加深理解。

在这里插入图片描述

测试代码分析

  根据如上测试用例,在此我给大家进行深入详细的解读一下测试代码,以便于更多的同学能够理解并加深印象。

  该代码演示了Map的基本用法,包括创建Map实例、向Map中添加键值对、判断是否包含某个键、获取某个键对应的值、遍历Map中所有的键值对、删除某个键值对、清空Map中所有的键值对等操作。

  具体来说,代码中首先创建了一个HashMap实例,接着使用put方法向Map中添加了三个键值对。之后使用containsKey方法判断Map中是否包含某个键,并使用get方法获取某个键对应的值。然后使用entrySet方法遍历Map中所有的键值对,并使用getKey和getValue方法分别获取键和值。接着使用remove方法删除了Map中的某个键值对,最后使用clear方法清空了Map中所有的键值对。

小结

  本文主要介绍了Java中Map接口的三种常见实现方式:基于散列表的HashMap、基于红黑树的TreeMap和基于链表的LinkedHashMap。针对每种实现方式,本文都详细介绍了其底层数据结构、存储方式和常用操作的实现方式。通过深入分析这些实现方式的优缺点和应用场景,我们能够更好地理解和使用Map接口,在实际的开发中选择合适的Map实现类,从而达到更好的性能和效果。

总结

  本文介绍了Java中Map接口的三种常见实现方式:基于散列表的HashMap、基于红黑树的TreeMap和基于链表的LinkedHashMap。对于每种实现方式,本文详细介绍了其底层数据结构、存储方式和常用操作的实现方式,并分析了它们的优缺点和应用场景。对于开发人员来说,选择合适的Map实现类非常重要,能够在性能和效果方面带来很大的影响。因此,通过深入了解Map实现方式的细节和原理,能够更好地使用它们。

  ...   好啦,这期的内容就基本接近尾声啦,若你想学习更多,可以参考这篇专栏总结《「滚雪球学Java」教程导航帖》,本专栏致力打造最硬核 Java 零基础系列学习内容,🚀打造全网精品硬核专栏,带你直线超车;欢迎大家订阅持续学习。

附录源码

  如上涉及所有源码均已上传同步在「Gitee」,提供给同学们一对一参考学习,辅助你更迅速的掌握。

☀️建议/推荐你


  无论你是计算机专业的学生,还是对编程有兴趣的小伙伴,都建议直接毫无顾忌的学习此专栏「滚雪球学Java」,bug菌郑重承诺,凡是学习此专栏的同学,均能获取到所需的知识和技能,全网最快速入门Java编程,就像滚雪球一样,越滚越大,指数级提升。

  最后,如果这篇文章对你有所帮助,帮忙给作者来个一键三连,关注、点赞、收藏,您的支持就是我坚持写作最大的动力。

  同时欢迎大家关注公众号:「猿圈奇妙屋」 ,以便学习更多同类型的技术文章,免费白嫖最新BAT互联网公司面试题、4000G pdf电子书籍、简历模板、技术文章Markdown文档等海量资料。

📣关于我

  我是bug菌,CSDN | 掘金 | infoQ | 51CTO 等社区博客专家,历届博客之星Top30,掘金年度人气作者Top40,51CTO年度博主Top12,华为云 | 阿里云| 腾讯云等社区优质创作者,全网粉丝合计15w+ ;硬核微信公众号「猿圈奇妙屋」,欢迎你的加入!免费白嫖最新BAT互联网公司面试题、4000G pdf电子书籍、简历模板等海量资料。