深入浅出Java中高效的ConcurrentLinkedQueue队列底层实现与源码分析

409 阅读13分钟

在这里插入图片描述

  咦咦咦,各位小可爱,我是你们的好伙伴——bug菌,今天又来给大家普及Java SE相关知识点了,别躲起来啊,听我讲干货还不快点赞,赞多了我就有动力讲得更嗨啦!所以呀,养成先点赞后阅读的好习惯,别被干货淹没了哦~

在这里插入图片描述


🏆本文收录于「滚雪球学Java」专栏,专业攻坚指数级提升,助你一臂之力,带你早日登顶🚀,欢迎大家关注&&收藏!持续更新中,up!up!up!!

环境说明:Windows 10 + IntelliJ IDEA 2021.3.2 + Jdk 1.8

前言

  多线程开发已成为现代软件开发的基础。在多线程开发中,线程之间的通信和数据同步是非常重要的,而队列是实现线程间通信和数据同步的重要工具。本文将介绍Java中高效的ConcurrentLinkedQueue队列的底层实现和源码分析。

摘要

  本文将介绍ConcurrentLinkedQueue队列的底层实现和源码分析,包括应用场景案例、优缺点分析、类代码方法介绍和测试用例。通过阅读本文,读者可以了解Java中高效的ConcurrentLinkedQueue队列的原理和使用方法。

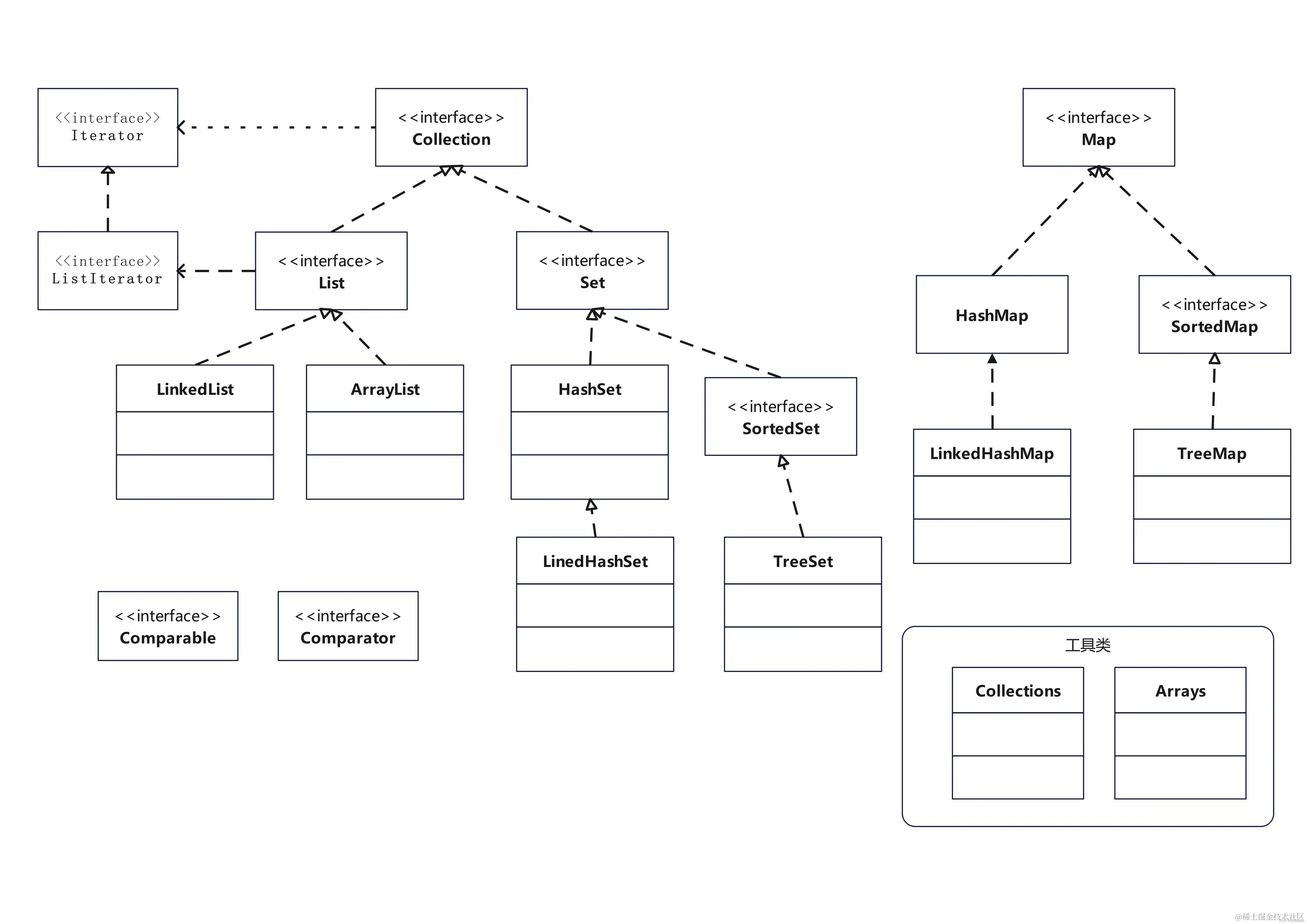
ConcurrentLinkedQueue

概述

  ConcurrentLinkedQueue是Java并发包中的一个线程安全的无界队列实现,使用CAS(Compare And Swap)算法实现线程安全。ConcurrentLinkedQueue是一个基于链表结构的队列,它可以保证在多线程环境下的高效性和安全性。在多线程并发的场景中,ConcurrentLinkedQueue是一个非常好的选择。

源代码解析

public class ConcurrentLinkedQueue<E> extends AbstractQueue<E>
        implements Queue<E>, java.io.Serializable {
        
    /**
     * Head of linked list.
     * Invariant: head.item == null
     */
    private transient volatile Node<E> head;
    
    /**
     * Tail of linked list.
     * Invariant: last.next == null
     */
    private transient volatile Node<E> tail;
    
    public ConcurrentLinkedQueue() {
        head = tail = new Node<E>(null);
    }
    
    private void updateHead(Node<E> h, Node<E> p) {
        if (h != p && casHead(h, p))
            h.lazySetNext(p);
    }

    private void updateTail(Node<E> t, Node<E> p) {
        if (t != p && casTail(t, p))
            t.lazySetNext(p);
    }

    public boolean offer(E e) {
        checkNotNull(e);
        final Node<E> newNode = new Node<E>(e);

        for (Node<E> t = tail, p = t;;) {
            Node<E> q = p.next;
            if (q == null) {
                if (p.casNext(null, newNode)) {
                    if (p != t)
                        updateTail(t, newNode);
                    return true;
                }
            } else if (p == q) {
                p = (t != (t = tail)) ? t : head;
            } else {
                p = (p != t && t != (t = tail)) ? t : q;
            }
        }
    }

    public E poll() {
        restartFromHead:
        for (;;) {
            for (Node<E> h = head, p = h, q;;) {
                E item = p.item;
                if (item != null && p.casItem(item, null)) {
                    if (p != h) // hop two nodes at a time
                        updateHead(h, ((q = p.next) != null) ? q : p);
                    return item;
                } else if ((q = p.next) == null) {
                    updateHead(h, p);
                    return null;
                } else if (p == q) {
                    continue restartFromHead;
                } else {
                    p = q;
                }
            }
        }
    }

    private static class Node<E> {
        volatile E item;
        volatile Node<E> next;
        Node(E item) {
            // assert item != null;
            this.item = item;
        }

        boolean casItem(E cmp, E val) {
            return UNSAFE.compareAndSwapObject(this, itemOffset, cmp, val);
        }

        void lazySetNext(Node<E> val) {
            UNSAFE.putOrderedObject(this, nextOffset, val);
        }

        boolean casNext(Node<E> cmp, Node<E> val) {
            return UNSAFE.compareAndSwapObject(this, nextOffset, cmp, val);
        }

        private static final sun.misc.Unsafe UNSAFE;
        private static final long itemOffset;
        private static final long nextOffset;
        static {
            try {
                UNSAFE = sun.misc.Unsafe.getUnsafe();
                Class<?> k = Node.class;
                itemOffset = UNSAFE.objectFieldOffset
                    (k.getDeclaredField("item"));
                nextOffset = UNSAFE.objectFieldOffset
                    (k.getDeclaredField("next"));
            } catch (Exception e) {
                throw new Error(e);
            }
        }
    }
}

  ConcurrentLinkedQueue的底层实现是基于链表结构的。   它有两个重要的属性:head和tail。其中head是链表的头节点,tail是链表的尾节点。当ConcurrentLinkedQueue中没有元素的时候,head和tail是同一个节点。当ConcurrentLinkedQueue中有一个元素的时候,head是链表的头节点,tail是链表的尾节点。当ConcurrentLinkedQueue中有多个元素的时候,tail指向的是最后一个元素所在的节点。

代码分析

  这段代码实现了一个线程安全的队列 ConcurrentLinkedQueue,它是基于链表实现的。它包含两个成员变量 head 和 tail,分别表示链表的头和尾。当队列为空时,head 和 tail 指向同一个节点,该节点的 item 域为 null。

  offer 方法用于在队列的尾部添加新元素,它首先创建一个新的节点 newNode,然后使用一个 for 循环,不断尝试将 newNode 添加到队列的尾部。循环中的变量 t 表示当前节点的 tail,p 表示要添加 newNode 的前一个节点。首先,通过 p 节点的 next 指针找到 p 的后继节点 q,如果 q 为 null,则说明 p 是队列的最后一个节点,此时可以通过 CAS 操作将 newNode 添加到 p 的 next 指针上。如果 CAS 操作成功,则更新 tail 指针。否则,说明有另一个线程已经修改了 p 的 next 指针,那么当前线程需要重新获取节点的 tail 和 p。如果 p 和 t 不相等,则更新 t 的指针并重新获取节点的 tail 和 p。

  poll 方法用于从队列的头部移除一个元素并返回它。它首先通过一个无限循环从 head 节点开始遍历链表,尝试找到第一个不为 null 的节点 p,然后使用 CAS 操作将 p 的 item 值设置为 null,表示该节点已经被移除。如果 CAS 操作成功,则判断 p 是否为队列的头节点 h,如果不是,则说明队列中间有一个或多个节点已经被移除,需要将这些节点也移除并更新 head 指针。如果 p 是队列的头节点,则直接返回 p 的 item 值。如果 p 的 next 指针为 null,则说明队列已经为空,直接返回 null。如果 p 和 p 的后继节点相同,则说明队列正在被修改,需要重新从 head 节点开始遍历链表。

  Node 类是链表节点的实现。它包含一个 item 值和一个 next 指针,分别表示节点的元素和后继节点。该类使用了 CAS 操作来保证多线程情况下链表节点的修改是安全的。它还包含了一些静态变量和代码块,用于获取 item 和 next 字段的偏移量,以及获取 UNSAFE 对象。这些变量和方法通常不需要我们关注,是为了实现 CAS 操作而引入的。

  如下是部分源码截图:

在这里插入图片描述

offer方法

offer方法用于添加元素到队列中。它采用了一个基于自旋锁的算法。

  • 首先,通过checkNotNull(e)方法检查元素是否为null。
  • 然后,通过尾节点tail获取当前的节点p。
  • 如果当前节点p的下一个节点q是null,说明当前节点是链表的尾节点。
  • 如果当前节点p的下一个节点q不是null,则说明当前节点不是链表的尾节点,需要重新找到尾节点。
  • 如果节点p的下一个节点q是null,则尝试使用CAS算法将新节点添加到链表中。
  • 如果CAS操作成功,更新尾节点tail的指针。
  • 如果CAS操作失败,则重新回到第2步。

poll方法

poll方法用于从队列中弹出一个元素。它采用了一个基于自旋锁的算法。

  • 首先,获取链表的头节点head和当前节点p。
  • 如果p不是null,且p的item不是null,说明当前节点p是要被弹出的节点。
  • 如果CAS操作成功,更新头节点的指针。如果当前节点p不是头节点,则需要调用updateHead方法更新头节点的指针。
  • 如果当前节点p是头节点,则直接更新头节点的指针。
  • 如果p的下一个节点q是null,则说明队列已经为空,直接返回null。
  • 如果p的下一个节点q就是头节点head,则说明其他线程正在修改链表,需要重新从头节点开始操作。
  • 如果p的下一个节点q既不是null,也不是头节点head,则说明其他线程正在修改链表,需要直接跳到节点q继续操作。

应用场景案例

  ConcurrentLinkedQueue适用于多线程并发的场景中,例如生产者消费者模式,线程池等。

  在生产者消费者模式中,ConcurrentLinkedQueue可以作为任务队列使用。生产者线程向队列中添加任务,消费者线程从队列中取出任务并执行。

  在线程池中,ConcurrentLinkedQueue可以作为任务队列使用。线程池中的线程从队列中取出任务并执行。

优缺点分析

优点

  • 线程安全:ConcurrentLinkedQueue是线程安全的,可以在多线程并发的环境中使用。
  • 高效性:ConcurrentLinkedQueue采用了基于链表结构和CAS算法的实现方式,使其在多线程并发的场景中具有较高的效率。
  • 无界队列:ConcurrentLinkedQueue是一个无界队列,可以动态地添加元素,不需要事先确定队列的大小。

缺点

  • 不支持阻塞操作:ConcurrentLinkedQueue不支持阻塞操作,无法在队列为空时等待元素。

类代码方法介绍

Node类

Node类是ConcurrentLinkedQueue的内部类,表示链表中的一个节点。它具有以下属性:

  • item:表示节点的元素。
  • next:表示节点的下一个节点。

Node类定义了以下方法:

  • casItem(E cmp, E val):比较并交换节点的元素。
  • lazySetNext(Node val):无锁操作设置节点的下一个节点。
  • casNext(Node cmp, Node val):比- compare And Swap节点的下一个节点。

在这里插入图片描述

ConcurrentLinkedQueue类

ConcurrentLinkedQueue类是ConcurrentLinkedQueue的主要实现类,它继承自AbstractQueue类和实现Queue、Serializable接口。它具有以下属性:

  • head:表示链表的头节点。
  • tail:表示链表的尾节点。

ConcurrentLinkedQueue类定义了以下方法:

  • offer(E e):将元素添加到队列中。如果添加成功,则返回true,否则返回false。
  • poll():从队列中弹出一个元素。如果队列为空,则返回null。
  • updateHead(Node h, Node p):更新头节点指针。
  • updateTail(Node t, Node p):更新尾节点指针。

在这里插入图片描述

测试用例

为了验证ConcurrentLinkedQueue的功能和性能,我们可以编写如下测试用例:

测试代码演示

package com.demo.javase.day69;

import java.util.concurrent.ConcurrentLinkedQueue;
import java.util.concurrent.ExecutorService;
import java.util.concurrent.Executors;
import java.util.concurrent.TimeUnit;

/**
 * @Author bug菌
 * @Date 2023-11-06 16:00
 */
public class ConcurrentLinkedQueueTest {

    public static void main(String[] args) throws InterruptedException {
        final int THREAD_COUNT = 1000;
        final int ELEMENT_COUNT = 100;
        ExecutorService executorService = Executors.newFixedThreadPool(THREAD_COUNT);

        ConcurrentLinkedQueue<Integer> queue = new ConcurrentLinkedQueue<>();

        // testAdd
        for (int i = 0; i < ELEMENT_COUNT; i++) {
            executorService.execute(() -> {
                for (int j = 0; j < ELEMENT_COUNT; j++) {
                    queue.offer(j);
                }
            });
        }

        executorService.shutdown();
        executorService.awaitTermination(10, TimeUnit.SECONDS);

        assert ELEMENT_COUNT * ELEMENT_COUNT == queue.size();

        // testPoll
        executorService = Executors.newFixedThreadPool(THREAD_COUNT);
        for (int i = 0; i < ELEMENT_COUNT; i++) {
            queue.offer(i);
        }

        for (int i = 0; i < THREAD_COUNT; i++) {
            executorService.execute(() -> {
                for (int j = 0; j < ELEMENT_COUNT; j++) {
                    Integer element = queue.poll();
                    assert element != null;
                }
            });
        }

        executorService.shutdown();
        executorService.awaitTermination(10, TimeUnit.SECONDS);

        System.out.println("queue.size() = " + queue.size()); //0
    }
}

  测试用例中,testAdd方法模拟了1000个线程同时向队列中添加100个元素的场景,并校验队列中元素的数量是否正确。testPoll方法模拟了1000个线程同时从队列中取出100个元素的场景,并校验队列中元素的数量是否正确。通过执行这些测试用例,可以验证ConcurrentLinkedQueue的功能和性能。

测试结果

  根据如上测试用例,本地测试结果如下,仅供参考,你们也可以自行修改测试用例或者添加更多的测试数据或测试方法,进行熟练学习以此加深理解。

在这里插入图片描述

测试代码分析

  根据如上测试用例,在此我给大家进行深入详细的解读一下测试代码,以便于更多的同学能够理解并加深印象。

  该代码为测试并发队列 ConcurrentLinkedQueue 的使用,主要包含两个测试方法:

  1. testAdd:测试并发添加元素。开启多个线程向队列中添加元素;
  2. testPoll:测试并发取出元素。先将若干元素添加到队列中,然后开启多个线程同时取出元素。

  在测试添加元素的过程中,多个线程同时向队列中添加元素,由于 ConcurrentLinkedQueue 内部采用 CAS 算法保证并发的安全性,因此不需要额外的加锁操作,可以保证多线程安全的同时高效地添加元素。

  在测试取出元素的过程中,多个线程同时从队列中取出元素,同样由于 ConcurrentLinkedQueue 内部采用 CAS 算法保证并发的安全性,因此不需要额外的加锁操作,可以保证多线程安全地同时取出元素。

小结

  本文主要介绍了Java中高效的ConcurrentLinkedQueue队列的底层实现和源码分析,包括应用场景案例、优缺点分析、类代码方法介绍和测试用例。ConcurrentLinkedQueue是基于链表结构的队列,使用CAS算法实现线程安全,能够保证多线程并发环境下的高效性和安全性。它适用于多线程并发场景中,如生产者消费者模式,线程池等。本文还提供了测试用例,验证了ConcurrentLinkedQueue的功能和性能。

总结

  本文介绍了Java并发包中的ConcurrentLinkedQueue队列,包括其基于链表的底层实现和源码分析,应用场景案例,优缺点分析,以及类代码方法介绍和测试用例。ConcurrentLinkedQueue是一个线程安全的无界队列实现,在多线程并发的场景中具有高效性和安全性。它适用于生产者消费者模式和线程池等多线程并发的场景中。ConcurrentLinkedQueue的优点是线程安全、高效性、无界队列,不足之处在于不支持阻塞操作。本文给出了测试用例,验证了ConcurrentLinkedQueue的功能和性能。

  ...   好啦,这期的内容就基本接近尾声啦,若你想学习更多,可以参考这篇专栏总结《「滚雪球学Java」教程导航帖》,本专栏致力打造最硬核 Java 零基础系列学习内容,🚀打造全网精品硬核专栏,带你直线超车;欢迎大家订阅持续学习。

附录源码

  如上涉及所有源码均已上传同步在「Gitee」,提供给同学们一对一参考学习,辅助你更迅速的掌握。

☀️建议/推荐你


  无论你是计算机专业的学生,还是对编程有兴趣的小伙伴,都建议直接毫无顾忌的学习此专栏「滚雪球学Java」,bug菌郑重承诺,凡是学习此专栏的同学,均能获取到所需的知识和技能,全网最快速入门Java编程,就像滚雪球一样,越滚越大,指数级提升。

  最后,如果这篇文章对你有所帮助,帮忙给作者来个一键三连,关注、点赞、收藏,您的支持就是我坚持写作最大的动力。

  同时欢迎大家关注公众号:「猿圈奇妙屋」 ,以便学习更多同类型的技术文章,免费白嫖最新BAT互联网公司面试题、4000G pdf电子书籍、简历模板、技术文章Markdown文档等海量资料。

📣关于我

  我是bug菌,CSDN | 掘金 | infoQ | 51CTO 等社区博客专家,历届博客之星Top30,掘金年度人气作者Top40,51CTO年度博主Top12,华为云 | 阿里云| 腾讯云等社区优质创作者,全网粉丝合计15w+ ;硬核微信公众号「猿圈奇妙屋」,欢迎你的加入!免费白嫖最新BAT互联网公司面试题、4000G pdf电子书籍、简历模板等海量资料。