从0到1构建属于个人专属智能知识库

2,779 阅读7分钟

前言

今天我们利用 openai 开放的一些api来构建个人专属的知识库。在这这篇文章中会使用到以下相关的技术能力或者服务。

感兴趣的同学可以继续往下阅读,不要恐惧,前端同学是完全可以看懂并且理解的;期望通过这篇文章能给前端同学一些启发,利用APIs的研发方式做一些感兴趣的东西。

首先我需要先简单的介绍两个概念;什么是 APIs & 什么是嵌入 Embeddings

什么是 APIs

image.png

APIs(api 即 Server);因为基于以上的框架以及云服务厂商提供的部署&托管能力,作为前端开发同学仅需编写和维护前端,我几乎无需关注用户校验、数据库管理、网站部署、托管等个人不是太熟悉的方式。最关键的一个点是我的应用开发核心是使用的 open ai 提供的api, 而不是使用的云服务模型。

这个时候可能就会有人立刻想到 BaaS(后端即服务) ; 是一种云服务模型;我觉得还是有一定的区别的,我开发的这个应用核心是依赖 open ai 提供的api的能力。我把 open ai 提供的 api 作为了后端服务,所以我觉得喊为 APIs 更加合适。说句简单的,我一个前端,通过调接口就能轻轻松松的开发一个应用,完全不用考虑服务器和部署。

什么是嵌入 Embeddings 

在功能描述中提到了文档嵌入,在此简单的介绍一下,方便引导大家更好的开放自己的思路,OpenAI 的文本嵌入衡量文本字符串的相关性。嵌入通常用于:

  • Search (where results are ranked by relevance to a query string)
    搜索(其中结果按与查询字符串的相关性排名)
  • Clustering (where text strings are grouped by similarity)
    聚类(其中文本字符串按相似性分组)
  • Recommendations (where items with related text strings are recommended)
    建议(建议使用具有相关文本字符串的项目)
  • Anomaly detection (where outliers with little relatedness are identified)
    异常检测(识别相关性很小的异常值)
  • Diversity measurement (where similarity distributions are analyzed)
    多样性测量(分析相似性分布)
  • Classification (where text strings are classified by their most similar label)
    分类(其中文本字符串按其最相似的标签进行分类)

比如说下面有三个短语:

  1. "狗咬耗子"
  2. "犬类捕食啮齿动物"
  3. "我家养了只狗" 那很明显1和2是类似的,即使它们之间没有任何相同的文字。那么怎么让计算机知道1和2很相似呢?

Embeddings将文本压缩成分布式的连续值数据(vectors向量)。 如果我们把之前的短语对应的向量能画在坐标轴上,它看起来像图中那样。短句1和短句2会离得很近,而短句3和他们离得比较远。

image.png

图中很明确的表现出了 Embeddings 的"关联性"。

具体先介绍这么多,感兴趣的可以再深入研究,个人也有可能再开一篇文章来详细介绍。

接下来开始正式的项目介绍;

功能概述

创建和存储嵌入:

  • 网页被爬取,转换为纯文本并分割成1000个字符的文档
    • 网页展示不能全部都录入,像侧边栏的广告、页脚等这些信息是不需要的,这个时候就需要使用 readability 提取正文
    • 为了方便的录入,体用plasmo 开发一个插件,方便快速的提前正文;并且方便绕过鉴权。
  • 使用OpenAI的嵌入API,利用"text-embedding-ada-002"模型为每个文档生成嵌入
  • 将嵌入向量存储在Supabase的postgres表中,使用pgvector; 表包含三列: 文档文本、源URL以及从OpenAI API返回的嵌入向量。

响应查询:

  • 从用户提示生成单个嵌入向量
  • 使用该嵌入向量对向量数据库进行相似性搜索
  • 使用相似性搜索的结果构建GPT-3.5/GPT-4的提示
  • 然后将GPT的响应流式传输给用户。

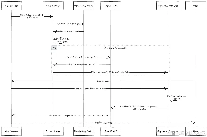
我用ai生成了一个流程图; 能够更好的解释我的想法,再次给 ai 点个赞。

20231203153857_rec_.gif

image.png

项目配置指南

以下设置指南假定您至少对使用 React 和 Next.js 开发Web应用程序有基本的了解。熟悉 OpenAI API 和 Supabase 会使程序正常运行有所帮助,但不是必需的。

设置Supabase

  1. 创建Supabase帐户和项目
    • 注意:Supabase对pgvector的支持相对较新(02/2023),建议新建一个项目
  2. 接着,我们将启用Vector扩展。在Supabase中,可以通过Web门户的“Database”→“Extensions”来完成此操作。您也可以在SQL中运行以下命令完成此操作:
create extension vector;
  1. 接下来,让我们创建一个表来存储我们的文档及其嵌入。转到SQL编辑器并运行以下查询:
create table documents (
  id bigserial primary key,
  content text,
  url text,
  embedding vector (1536)
);
  1. 最后,我们将创建一个用于执行相似性搜索的函数。转到SQL编辑器并运行以下查询:
create or replace function match_documents (
  query_embedding vector(1536),
  similarity_threshold float,
  match_count int,
  project_id uuid,
  user_id uuid
)
returns table (
  id bigint,
  content text,
  url text,
  similarity float,
  project_id uuid,
  user_id uuid
)
language plpgsql
as $$
begin
  return query
  select
    documents.id,
    documents.content,
    documents.url,
    1 - (documents.embedding <=> query_embedding) as similarity
  from documents
  where 1 - (documents.embedding <=> query_embedding) > similarity_threshold
  and documents.project_id = project_id
  and documents.user_id = user_id
  order by documents.embedding <=> query_embedding
  limit match_count;
end;
$$;

搭建 Next.js 项目

设置本地环境

  • 安装依赖项
npm install
  • 在根目录中创建一个名为.env.local的文件以存储环境变量:
cp .env.local.example .env.local
  • 打开.env.local文件,添加您的Supabase项目URL和API密钥。您可以在Supabase Web门户的ProjectAPI下找到它们。API密钥应存储在SUPABASE_ANON_KEY变量中,项目URL应存储在NEXT_PUBLIC_SUPABASE_URL下。
  • 将您的OpenAI API密钥添加到.env.local文件。您可以在OpenAI Web门户的API Keys下找到它。API密钥应存储在OPENAI_API_KEY变量中。
  • 启动应用程序
npm run dev

image.png

最终实现的效果如下: image.png

web 端 相关代码已经放在 github 中;需要的自取。 github.com/wugaoliang1…

文档智能提取插件

在开发浏览器插件的时候,使用 plasmo 可以方便快速构建一个简单应用。在这里强调一下,使用plasmo的时候请优先阅读一下他的使用文档,方便快速启动项目,docs.plasmo.com/framework

pnpm create plasmo --with-tailwindcss

执行完成后生成文件目录如下: image.png

利用 gpt-4-vision-preview 生成界面

能让ai做的就让ai做吧,虽然我是前端,但是UI界面我不想写了;

image.png

image.png

我觉它生成的挺好看的,代码我就直接拿来用吧。我也没有UI设计。

<div class="min-h-screen bg-gray-800 flex items-center justify-center">
    <div class="bg-gray-900 p-6 rounded-lg shadow-xl text-white w-full max-w-sm">
      <div class="flex justify-between items-center mb-4">
        <h2 class="text-lg font-semibold">文章阅读</h2>
        <img src="https://placehold.co/50x50" alt="Placeholder" class="rounded-full">
      </div>
      <p class="text-sm mb-6">这是一段示例文本,用于模拟可能存在的内容。请基于实际需要替换或扩展这段文本。</p>
      <div class="flex items-center justify-center">
        <div class="animate-pulse flex items-center">
          <div class="h-2.5 bg-blue-400 w-8 rounded-full mr-1"></div>
          <div class="h-2.5 bg-blue-400 w-8 rounded-full mr-1"></div>
          <div class="h-2.5 bg-blue-400 w-8 rounded-full"></div>
        </div>
      </div>
    </div>
  </div>

将相关的代码放在 content.tsx 文件中,随意打开一个界面就可以看到如下效果了:

它还有呼吸灯的效果,太强了

20231203151736_rec_.gif

整体感觉还挺不错,接下来就是使用 readability 请求正文,并调用 Embeddings 相关接口,将文章正文嵌入即可。

其实我编码过程很简单,就是通过备注生成代码,给大家简单录个屏幕。 再次给ai点个赞

20231203154903_rec_.gif

在此不再过多的介绍相关技术细节内容。相关代码已提交到 github 需要请自取

github.com/wugaoliang1…

效果展示

  • 提取文章 image.png

  • 嵌入文章的log image.png

  • 询问展示的效果: image.png

更多

个人会持续探究、发掘、分享 ai 相关的有趣知识,感兴趣的可以多多交流。