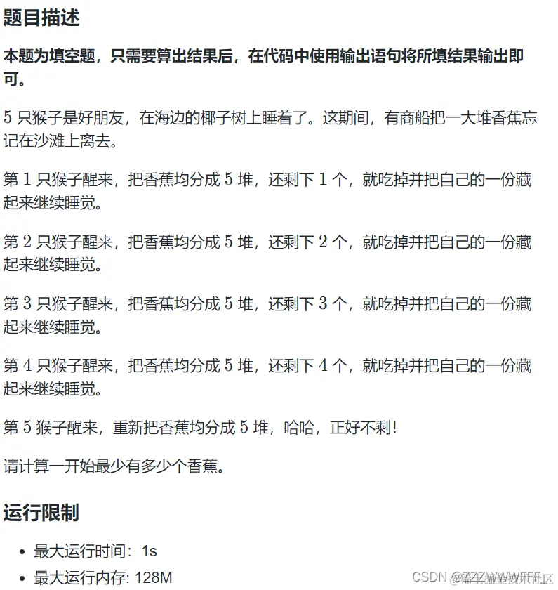
2018蓝桥杯省赛真题 猴子分香蕉(简单if+for)-CSDN博客

46 阅读1分钟

该题比较简单,只需要简单的for循环语句结合if即可得到答案

#define _CRT_SECURE_NO_WARNINGS
#include<iostream>
#include<algorithm>
#include<string>
#include<vector>
#include <iomanip>
#include<cmath>
#include<cstring>
#include<cctype>
#include<queue>
using namespace std;

int main()
{
	for (int i = 1; i < 10000; i++)
	{	
		if (i % 5 == 1)
		{
			int n1 = i / 5;//计算自己的那一份
			int s1 = i - 1 - n1;//计算下一个猴子看到的全部香蕉
			if (s1%5==2)
			{
				int n2 = s1 / 5;//以下内容同上
				int s2 = s1 - 2 - n2;;
				if (s2 % 5 == 3)
				{
					int n3 = s2 / 5;
					int s3 = s2 - 3 - n3;
					if (s3 % 5 == 4)
					{
						int n4 = (s3 - 4) / 5;
						int s4 = s3 - 4 - n4;
						if (s4 % 5 == 0)
						{
							cout << i << endl;
						}
					}
				}
			}
		}
	}

	return 0;
}