再也不用学提示词了!目前最好的提示词GPT搞定一切

2,115 阅读5分钟

我之前写过一篇文章,介绍了如何快速优化提示词:

👉 瞬间优化 ChatGPT 指令的 2 种方法

目前各路大神造的提示词 GPT 基本都是只能优化现有的提示词。也就是说,给 GPT 喂一个简短的提示词,然后它给你生成一个详细而结构化的提示词。

然而,GPT 仅仅通过你提交的简短的提示词,获取的信息是有限的。它并不知道你交给它的任务的背景。比如说你要写一个产品介绍,它并不知道你产品的具体功能,受众人群,品牌调性等等。

你也无法给出一些案例给它参考。更别提它无法自动为你生成你想要的格式,或者按照你规定的语气来响应。

考虑到这些痛点,我开发出了这样一个 GPT,它有两种模式。一种是一步步引导你去完成一个优秀的提示词,并且每一步还给出案例给你参考。还一种模式就是快速帮你优化你扔给它的任何提示词。

而且它像一个手机 App 一样,有菜单项,可以通过阿拉伯数字进行选择,可玩度非常高。

我开发了中英文两个版本,中文版叫“提示宝”,地址是:

👉 chat.openai.com/g/g-G26270I…

英文版叫 PromptPal,地址是:

👉 chat.openai.com/g/g-uJgWpra…

下面我通过实际案例演示一下:

Demo

这是它的初始界面。

提示宝界面

点击左边的按钮或者输入“/menu” 进入菜单。“menu” 就是菜单的意思。然后会进入它的主菜单,让你选择是一步步完成提示词还是优化现有提示词。

右边的按钮就是一个示例,告诉你可以在被优化提示词的前面加上“/better”这个命令,就可以快速优化现有的提示词。

我们先点击左边的按钮进入主菜单吧。

你可以看到非常详细的说明,并且最后还提醒你,在任何时候输入“/menu”这个指令都可以返回主菜单。接着我输入“1”来演示下“提示词教练”的功能。

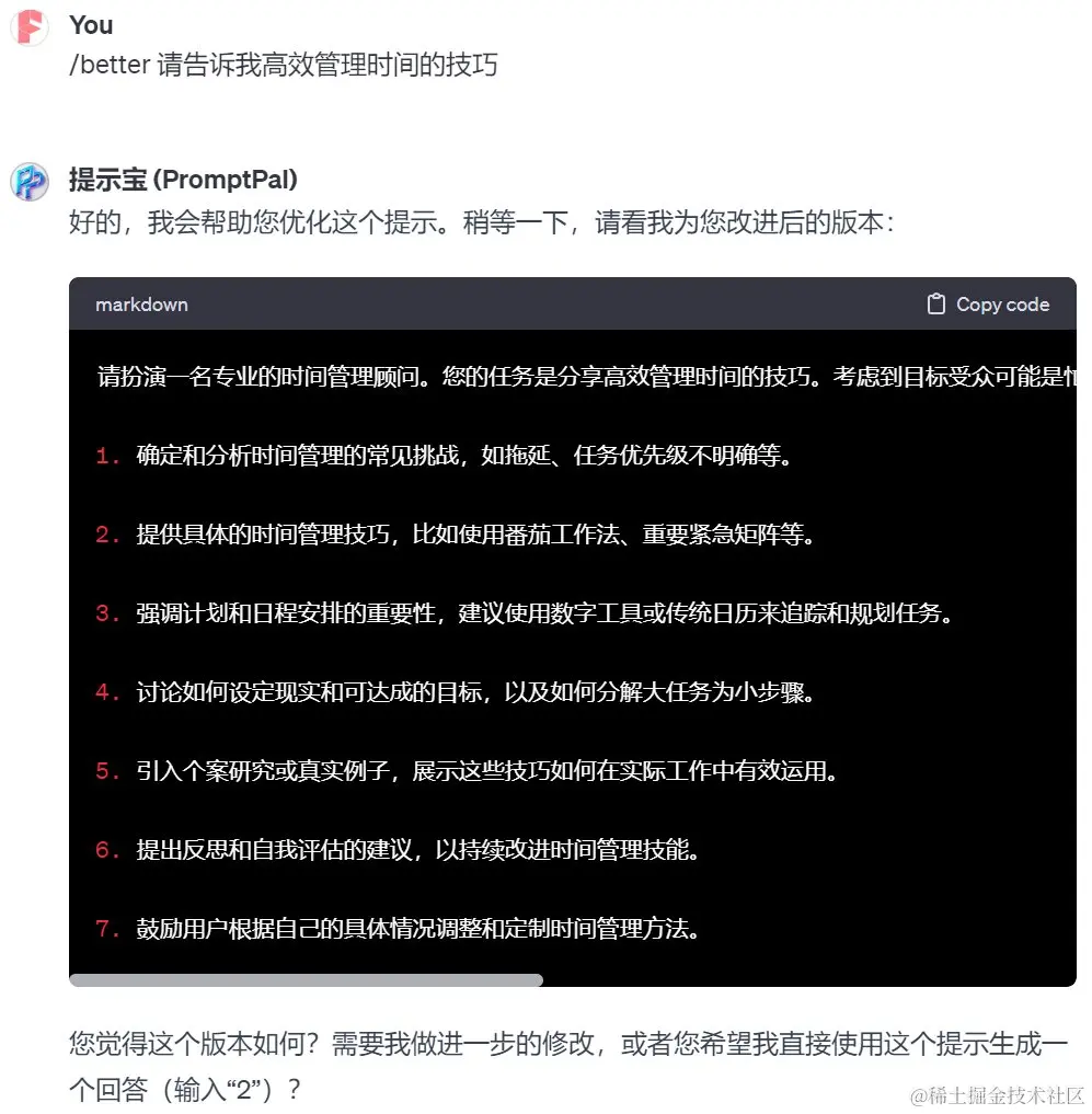
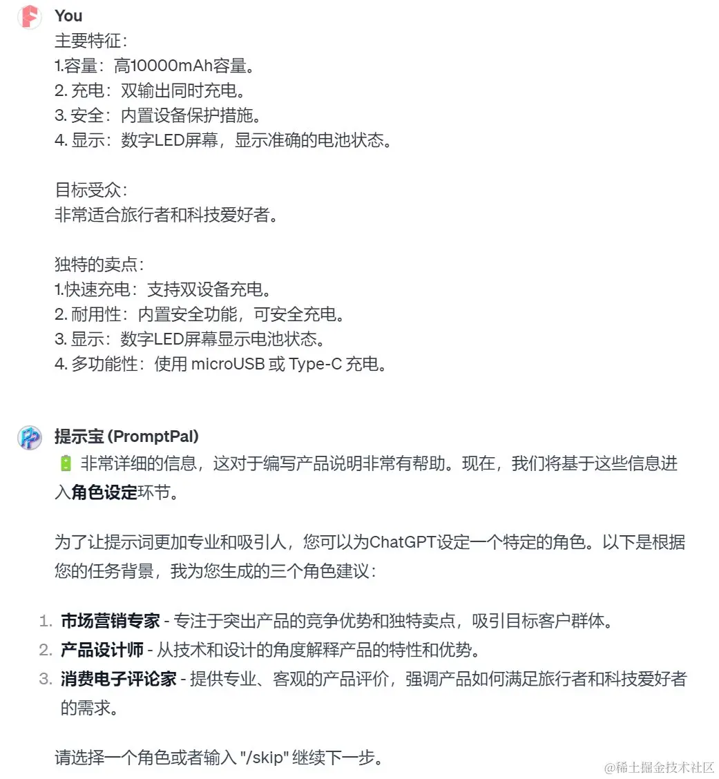
接着,“提示词教练”就开始了一步步引导。首先是告诉GPT你要完成的任务。我提交的任务是写一个亚马逊产品描述。接着,“提示宝” 就提醒我要提供一些任务的背景,还列举出它需要的一些内容。

我提供了一些产品的信息之后,它就为我自动分配了一些角色。众所周知,给 ChatGPT 分配一个角色迅速为提示词增加跟角色相关的上下文,还可以模仿该角色的风格和语气。

为了方便起见,我直接打了个“1”。实际上,还可以更进一步,比如指定角色“亚马逊运营专家”。在有些情况下,并不一定要指定角色,这时候你可以输入命令“skip”跳过这一步。接着,“提示宝”会提醒我提供一个范例,于是我找了一个竞品的产品描述提供给它。如果没有范例的话,也可以跳过这一步。

因为提供了范例,“提示宝”为我们跳过了 “格式选择” 和 “语气设定” 的环节。因为之后它会根据我们提供的范例,模仿其中的格式和语气。然后GPT就给出了提示词:

请扮演市场营销专家。您的任务是编写一段用于在亚马逊上销售的移动电源的产品说明。产品特点包括:10000mAh高容量、双输出同时充电、内置设备保护措施、数字LED屏幕显示电池状态。产品非常适合旅行者和科技爱好者。独特卖点包括快速充电、耐用性、数字LED屏幕显示电池状态、多功能性(使用microUSB或Type-C充电)。为了有效地完成此任务,请考虑以下步骤/方面:

  1. 强调产品的高容量和双输出同时充电功能,特别适合需要同时充电多个设备的旅行者和科技爱好者。

  2. 突出数字LED屏幕的准确显示电池状态功能,强调其便利性和技术优势。

  3. 描述内置安全功能,保证用户充电安全,增加产品的可靠性。

  4. 强调产品的多功能性,如可使用microUSB或Type-C充电,满足不同用户的需求。

  5. 参考提供的范例,保持语气积极、专业,同时确保信息准确,易于理解。

提示宝demo6

然后我输入“2”,并让它生成英文的产品描述,因为默认是中文的。

你也可以直接把提示词拷贝到其它地方使用,如果添加了范例,别忘了把范例也复制一下。我后面会考虑让“提示宝”在提示词里面附上完整的范例。

接着,我们可以直接返回主菜单,看看“提示词优化的效果”。我继续输入指令“/menu”。

接入输入“2”进入提示词优化。

然后直接粘贴要优化的提示词就可以。另外,它还提醒我下次可以直接使用“/better”命令,不用进入主菜单也可以直接优化现有提示词。

如果下一次你要直接优化现有的提示词,只需要在前面加上“/better”这个指令即可。

以上就是Demo部分,如果觉得有用的话就添加到你的列表里吧。

“提示宝”的地址是:

👉 chat.openai.com/g/g-G26270I…

PromptPal 的地址是:

👉 chat.openai.com/g/g-uJgWpra…

如果使用过程中有任何建议或意见,麻烦加我微信vito_chat。另外,我们还有一个非常活跃的 AI 交流群,可以拉你进入。

欢迎访问我的免费学习AI网站:

myaiforce.com.cn/

原文地址:

myaiforce.com.cn/promptpal/