ULN2803L八路达林顿晶体管阵列,支持 1.8V 低电压输入,每路 500mA 集电极输出电流

149 阅读1分钟

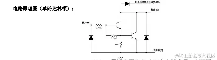
ULN2803L 是专为低压系统设计的大电流达林顿管阵列,电路由八 个独立的达林顿管组成,每个达林顿管带有续流二极管,可用于驱动继 电器、步进电机等感性负载。单个达林顿管在输入电压低至 1.8V 状态 下支持电流 500mA 输出,将达林顿管并联可以得到更大输出电流能 力。该电路广泛应用于继电器驱动、照明驱动、显示屏驱动、步进电机 驱动和逻辑缓冲器。 ULN2803L 的每一路达林顿管串联一个基极电阻, 5V 工作电压以 下可直接与TTL/CMOS 电路连接,可直接处理原先需要标准逻辑缓冲 器来处理的数据。采用QFN20,SOP18 和 SSOP24 的封装形式封装。 主要特点:  支持 1.8V 低电压输入  每路 500mA 集电极输出电流  输入兼容 TTL/CMOS 逻辑信号  小封装 应用 :  继电器驱动  指示灯驱动  显示屏驱动  步进电机驱动

image.png

image.png