R语言拟合改进的稀疏广义加性模型(RGAM)预测、交叉验证、可视化

91 阅读4分钟

全文链接:tecdat.cn/?p=34409

原文出处:拓端数据部落公众号

简介

这是一种拟合稀疏广义加性模型(GAM)的新方法。RGAM具有计算可扩展性,并且适用于连续、二进制、计数和生存数据。

让我们生成一些数据:

set.seed(1)
n <- 100; p <- 12

mu = rowSums(x[, 1:3]) + f4 + f5 + f6

我们使用最基本的rgam来拟合模型:

fit <- rgam

下面,我们使用不同的init_nz值拟合模型:

RGAM算法第2步的自由度超参数可以通过df选项进行设置,默认值为4。以下是使用不同超参数拟合RGAM模型的示例:

 gamma = 0.6, df = 8

函数rgam()为一系列lambda值拟合RGAM模型,并返回一个rgam对象。

image.png

nzero_featnzero_linnzero_nonlin键告诉我们每个lambda值包含的特征、线性组件和非线性组件的索引。

预测

可以通过使用predict方法获得此模型的预测结果:每列给出了一个lambda值的预测结果。

# 获取前5个观测值在第20个模型的预测结果
predict(fit, x[1:5, ])[, 20]

image.png

getf()函数是一个方便的函数,可以给出由一个输入变量引起的预测组成部分。也就是说,如果RGAM给出预测结果

image.png

例如,下面的代码给出了第20个lambda值时响应由变量5引起的组成部分:

f5 <- get

image.png

我们可以使用以下代码制作一个图表,展示变量5对响应的影响:

plot

image.png

图表和摘要

让我们再次拟合基本的rgam模型:

fit <- rga

image.png

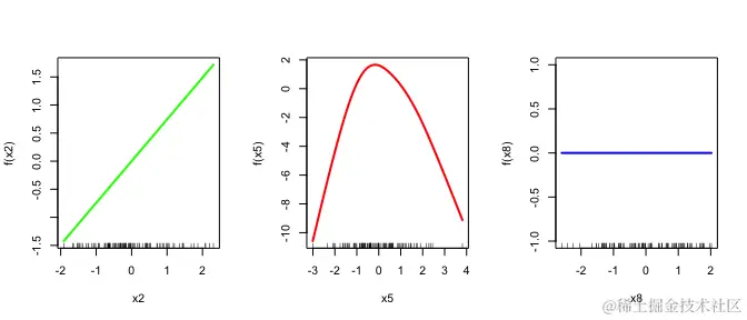
默认情况下,plot()给出了最后一个 fit 中的 lambda键的拟合函数,并仅给出前4个特征的图表:

plot(fit

下载.png

用户可以使用 indexwhich 选项指定 lambda 值的索引和要显示的特征图:

plot(fit, x, in

image.png

线性函数以绿色呈现,非线性函数以红色呈现,而零函数以蓝色呈现。

summary 方法,允许用户查看线性和非线性特征的系数概况。在每个图表上(一个用于线性特征,一个用于非线性特征),x轴是从大到小的 xix_i 值,y轴是特征的系数。

summary

image.png

image.png

默认情况下,系数概况将针对所有变量进行绘制。

summary(fit

image.png

image.png

交叉验证(CV)

我们可以使用 k 折交叉验证。

cvfit <- cv.rg

我们可以通过设置 nfolds 参数来改变折数:

cvft <- cv.r

我们可以通过指定 foldid 参数来实现,其中 foldid 是一个长度为 n 的向量。


 gamma = 0.6, foldid = foldid, verbose = FALSE)

cv.rgam() 调用会返回一个 cv.rgam 对象。

plot

image.png

可以从拟合的 cv.rgam 对象中进行预测。

predict(cvf s = lambda.1se

image.png

predict(cvfn")

image.png

其他类型的RGAM模型

在上述例子中,变量y是一个定量变量(即取值沿实数数轴)。因此,使用默认的rgam()family = "gaussian"是合适的。然而,RGAM算法非常灵活,可以在y不是定量变量时使用。

二元数据的逻辑回归

在这种情况下,响应变量y应该是一个只包含0和1的数字向量。在进行预测时,请注意,默认情况下,predict()仅返回线性预测值,即

image.png

要获取预测的概率,用户必须在predict()调用中传递type = "response"

# 拟合二元模型
bin_y <-binomial", init_nz = c(), gamma = 0.9, 
              verbose = FALSE)

# 第10个模型的前5个观察值的线性预测值
predict(bi1

# 第10个模型的前5个观察值的预测概率
predict(

image.png

计数数据的泊松回归

对于泊松回归,响应变量y应该是一个计数数据向量。虽然rgam()不要求每个元素都是整数,但如果任何元素为负,则会报错。

与逻辑回归类似,默认情况下,predict()仅返回线性预测值,即

image.png

要获取预测速率,用户必须在predict()调用中传递type = "response"

对于泊松数据,通常允许用户传入偏移,这是一个与观测数相同长度的向量。rgam()也允许用户这样做:

# 生成数据
set.seed(5)
offset <- rnoroffset, verbose = FALSE)

请注意,如果将offset提供给rgam(),则在进行预测时必须还提供一个偏移向量给predict()

# 第20个lambda值的速率预测
predict(poifit,ponse")[,20]

image.png