刷题28 两数相加

48 阅读1分钟

给你两个 非空 的链表,表示两个非负的整数。它们每位数字都是按照 逆序 的方式存储的,并且每个节点只能存储 一位 数字。

请你将两个数相加,并以相同形式返回一个表示和的链表。

你可以假设除了数字 0 之外,这两个数都不会以 0 开头。

 

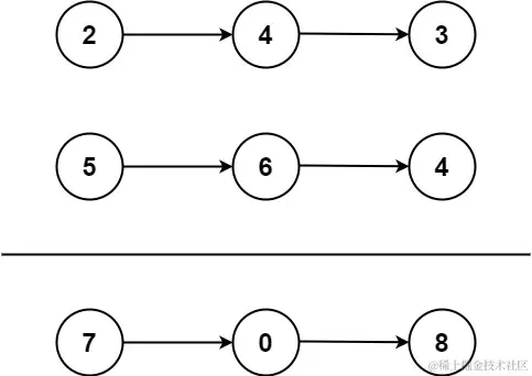
示例 1:

输入: l1 = [2,4,3], l2 = [5,6,4]
输出: [7,0,8]
解释: 342 + 465 = 807.

示例 2:

输入: l1 = [0], l2 = [0]
输出: [0]

示例 3:

输入: l1 = [9,9,9,9,9,9,9], l2 = [9,9,9,9]
输出: [8,9,9,9,0,0,0,1]

 

提示:

  • 每个链表中的节点数在范围 [1, 100] 内
  • 0 <= Node.val <= 9
  • 题目数据保证列表表示的数字不含前导零

题解:

class Solution {
public ListNode addTwoNumbers(ListNode l1, ListNode l2) {
    ListNode dummyHead=new ListNode();
    ListNode cur=dummyHead;
    int add=0;
    while(l1!=null||l2!=null||add!=0){
        int n1=l1==null?0:l1.val;
        int n2=l2==null?0:l2.val;
        int n=(n1+n2+add)%10;
        add=(n1+n2+add)/10;
        ListNode q=new ListNode(n);
        cur.next=q;
        cur=q;
        l1=l1==null?null:l1.next;
        l2=l2==null?null:l2.next;
    }
    return dummyHead.next;
}
}