AQS 原理及应用

345 阅读35分钟

前言

Java 中许多同步类都是基于 AbstractQueuedSynchronized 来进行实现的。它是一种提供了原子式管理同步状态、阻塞和唤醒线程功能以及队列模型的简单框架。

本文是阅读 从ReentrantLock的实现看AQS的原理及应用 笔记。

从 ReentrantLock 出发

简介

ReentrantLock 就是基于 AQS 进行实现的,它的意思是可重入锁,指的是同一个线程能够对一个临界资源。

简单来说可重入锁,即 一个记录同步资源状态的字段,可以被同一个线程进行重复修改,并且也要进行同样次数的 Release 进行锁释放。

Synchronized 也是一种可重入锁,但是它是基于监视器模式,Monitor对象 来记录锁状态,并且可以自动释放监视器。

方法与表层的实现

我们可以可以简单看一下方法

// 加锁
public void lock() {
    sync.lock();
}
// 释放锁
public void unlock() {
    sync.release(1);
}
// 等等等..........

我们可以注意到,它的加锁等方法全部调用了 sync 对象,它的内部类信息如下,一个继承了 AQS 的抽象类,并且默认提供了 lock 抽象方法,并对 AQS 中为实现的方法进行了基本实现,除了 tryAcquire() 方法。它重写 AQS 实现了:

  • tryRealease
  • isHeldExclusively
abstract static class Sync extends AbstractQueuedSynchronizer {
    // .......................
    /**
     * Performs {@link Lock#lock}. The main reason for subclassing
     * is to allow fast path for nonfair version.
     */
    abstract void lock();
    // .............
}

ReentrantLock 构造函数如下,它默认以 NonfairSync 作为 Sync 实现,也可以通过传递 fair 属性指定不同的锁实现。

public ReentrantLock() {
    sync = new NonfairSync();
}

/**
 * Creates an instance of {@code ReentrantLock} with the
 * given fairness policy.
 *
 * @param fair {@code true} if this lock should use a fair ordering policy
 */
public ReentrantLock(boolean fair) {
    sync = fair ? new FairSync() : new NonfairSync();
}

我们继续从看向它实现的 Lock 方法

/**
 * Sync object for non-fair locks
 */
static final class NonfairSync extends Sync {
    private static final long serialVersionUID = 7316153563782823691L;

    /**
     * Performs lock.  Try immediate barge, backing up to normal
     * acquire on failure.
     */
    final void lock() {
        if (compareAndSetState(0, 1))
            setExclusiveOwnerThread(Thread.currentThread());
        else
            acquire(1);
    }

    protected final boolean tryAcquire(int acquires) {
        return nonfairTryAcquire(acquires);
    }
}
  1. 首先它尝试了 CAS 进行加锁,如果成功,则设定当前线程为独占线程。
  2. 如果失败,调用 Acquire(1) 方法。

如果获取锁,线程就以失败结束,这样会大大影响系统并发:

  • 当前线程手动重试获取锁,而不是进入阻塞队列,不停进入盲等状态,大大消耗 CPU 资源
  • 高并发下,手动竞争资源的消耗大多是无所谓的,无法成功获取
  • 当前线程也许缘分已尽,每次都无法公平地抢占到锁,线程岂不是一直处于盲等阻塞?
  • 说来说去,没必要一直陷入盲等,一直盲等那就一直没有意义

我们得想办法,让当前线程进入一个排队等待机制,让线程一直等待,保留锁获取得可能,以阻塞或其他方式停留在在锁获取的流程中,这段逻辑就隐藏在了 AQS 中,我们调用 acquire 方法,也即是 AQS 实现的方法。

static final class FairSync extends Sync {
    final void lock() {
        acquire(1);
    }
}

而公平锁更是一个重量级,它直接调用了 acquire 方法,直接结束了,这些背后是什么呢,这时候就要将目光聚焦在 AQS 之上。

AQS

AQS,AbstractQueuedSynchronized,抽象队列同步器。

原理

概述

如果被请求的共享资源空闲,就将当前请求资源的线程设置为有效的工作线程,并将资源设定为锁定状态。

如果共享资源被占用,就需要一定的阻塞等待唤醒机制来保证锁分配。AQS 通过 CLH 队列的变体实现,将暂时获取不到锁的线程加入至队列中。

CLH 队列,名字取自发明者 Craig, Landin, and Hagersten,它是一种用于实现锁的等待队列的经典算法。

CLH 队列是一种隐式链表,每个等待线程都对应于队列中的一个节点,与 显示链表不同,它的节点并不存储指向下一个节点的引用,而是旨在节点内部保存表示锁状态的标志位。

原理:

每个线程都会持有自己的节点,通过 locked:booelan 字段表示当前线程是否持有锁。

节点的连接关系并不是从前向后记录下一个节点,而是每个节点记录了前一个节点的引用,通过 自旋 方式判断前一个节点是否释放锁, 如果前一个节点释放了锁,当前锁才会结束自旋,加锁成功。

由此看,CLH 是通过隐式队列,顺序获取锁的等待队列。

好奇问了问 CHATGPT,多线程之间,CLH 如何传递前一个节点呢?它告诉我可以通过 AtomicReference # geteAndSet,可以获取当前值并设置新的值。

AtomicReference 通过 Unsafe 类来进行操作,这里就到此为止了。

AQS 实现的队列是虚拟双向队列(FIFO),将每条请求共享资源的线程封装称为了一个节点来实现锁的分配。image-20231120185244232

/**
 * The synchronization state.
 */
private volatile int state;

通过 FIFO 队列对线程资源获取进行排队,通过 volatile int 类型 state 来表示同步状态,线程通过 CAS 来对 state 进行修改。

线程Node

线程以 Node 的形式,记录在了 CLH 变体队列之中。

它的属性:

  • waitStatus:当前节点在队列中的状态
  • thread:表示处于该节点的线程
  • prev:前驱节点
  • next:后继节点
  • nextWaiter:指向处于 CONDITION 状态的节点(忽略 Condition Queue队列,不多介绍)

它的方法:

  • predecessor:返回前驱节点,没有的话会抛出 NPE
  • isShared

节点线程两种锁模式:

  1. SHARED:表示线程以共享的模式等待锁
  2. EXCLUSIVE:表示线程正在以独占的方式等待锁

而 waitSatus 有如下枚举值:

  • 0:Node初始化时默认值
  • CANCLELLED:为1,表示线程获取锁的请求已经取消了
  • CONDITION:为-2,表示节点在等待队列中,节点线程等待唤醒
  • PROPAGATE:为-3,当前线程处在 SHARED 情况下,该字段才会使用
  • SIGNAL:为-1,表示后继线程不需要挂起,等待锁释放

同步状态 State

state 通过 volatile 修饰,保证了每次读取时不同线程之间的可见性,表示了当前临界资源的获取情况。

访问方法:

  • protected final int getState:获取 State
  • protected final void setState:设置 State
  • protected final boolean compareAndSetState:CAS 设置 State

通过调用 final 方法,我们即可实现实现简单的多线程 独占模式和共享模式中加锁的过程。

image-20231121020348047

对于我们自定义的同步工具,需要自定义获取同步状态与释放状态的过程,即图上方的内容,AQS 架构将这一部分交由了我们自行实现。

自定义同步器与AQS定义API

自定义同步器重写API

AbstractQueuedSynchronized 定义了一些 protected 方法,它会在 AQS 流程中被调用到,但是它并没有默认实现,而是抛出 UNsupportedOperationException。我们需要对他们进行实现,以对 同步状态 State 进行修改。

/**
* 独占方式:arg 为获取锁的次数,尝试获取锁资源
* 成功则返回 True,失败返回 False
**/
protected boolean tryAcquire(int arg) {
    throw new UnsupportedOperationException();
}
/**
* 独占方式:arg 为释放锁的次数,尝试释放锁资源
* 成功返回 True,失败返回 False
**/
protected boolean tryRelease(int arg) {
    throw new UnsupportedOperationException();
}
/**
* 共享方式:arg 为获取锁的次数,尝试获取锁资源
* 负数表示失败,0表示成功且没有剩余可用资源,正数表示成功且有剩余资源
**/
protected int tryAcquireShared(int arg) {
    throw new UnsupportedOperationException();
}
/**
* 共享方式:arg 为释放锁的次数,尝试释放资源
* 如果释放后允许唤醒后续等待节点返回 True,否则返回 False
**/
protected boolean tryReleaseShared(int arg) {
    throw new UnsupportedOperationException();
}
/**
* 该线程是否正在独占资源。只有用到 Condition 才需要进行实现。
* 本篇文章没有说明,我以后有机会了解到再进行补充吧。
**/ 
protected boolean isHeldExclusively() {
    throw new UnsupportedOperationException();
}

一般来讲的自定义同步器只会有两种情况:独占方式,共享方式。

针对上面这组API,我们只需要实现 tryAcquire-tryRelease 或者 tryAcquiredShared-tryReleaseShared。ReentrantLock 就实现了独占锁API。

API与AQS流程

这组API会在哪里被调用呢,展示独占锁状态下AQS调用API位置:

public abstract class AbstractQueuedSynchronizer
    extends AbstractOwnableSynchronizer
    implements java.io.Serializable { 
    
    public final void acquire(int arg) {
        if (!tryAcquire(arg) &&
            acquireQueued(addWaiter(Node.EXCLUSIVE), arg))
            selfInterrupt();
    }
   
    public final boolean release(int arg) {
        if (tryRelease(arg)) {
            Node h = head;
            if (h != null && h.waitStatus != 0)
                unparkSuccessor(h);
            return true;
        }
        return false;
    }
}

可以看到,在 AQS 中 final 方法 acquire,release 都调用了 未实现API,自定义即是要实现这些API来修改 State 状态,而 CLH 队列的阻塞排队等功能,交由 AQS 进行自行实现。

例如 acquire 方法:

  1. 首先进行 tryAcquire
  2. 如果 tryAcquire 返回了 false,与运算的前表示则会成功,此时进入 acquireQueued 方法,可以从字面猜测,线程节点会加入至队列中
  3. 如果 acquireQueued 返回 true
  4. selfInterrupt,线程中断

ReentrantLock与AQS的关系

下面我们将从 ReentrantLock 角度来看这些 API 实现与 AQS 流程之间的关系

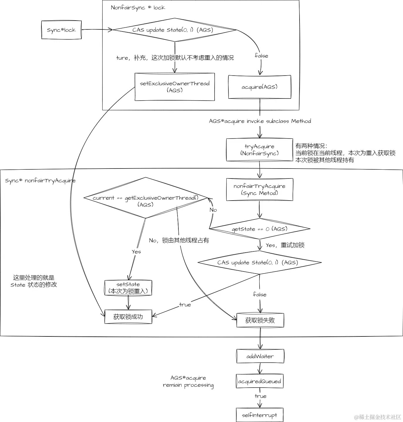
首先展示下基础抽象类 Sync,它进行了基础实现,并定义了 lock 方法,作为对对外统一接口,将非公平锁获取锁 nonfairTryAcquire 作为通用方法进行默认实现进行复用。

abstract static class Sync extends AbstractQueuedSynchronizer {
    private static final long serialVersionUID = -5179523762034025860L;
    /**
     * Performs {@link Lock#lock}. The main reason for subclassing
     * is to allow fast path for nonfair version.
     */
    abstract void lock();
    /**
     * Performs non-fair tryLock.  tryAcquire is implemented in
     * subclasses, but both need nonfair try for trylock method.
     */
    final boolean nonfairTryAcquire(int acquires) {
        final Thread current = Thread.currentThread();
        int c = getState();
        if (c == 0) {
            if (compareAndSetState(0, acquires)) {
                setExclusiveOwnerThread(current);
                return true;
            }
        }
        else if (current == getExclusiveOwnerThread()) {
            int nextc = c + acquires;
            if (nextc < 0) // overflow
                throw new Error("Maximum lock count exceeded");
            setState(nextc);
            return true;
        }
        return false;
    }
    protected final boolean tryRelease(int releases) {
        int c = getState() - releases;
        if (Thread.currentThread() != getExclusiveOwnerThread())
            throw new IllegalMonitorStateException();
        boolean free = false;
        if (c == 0) {
            free = true;
            setExclusiveOwnerThread(null);
        }
        setState(c);
        return free;
    }
}
非公平锁

接下来是 NonfairSync 实现,可以看到 AQS#tryAcquire 被重写,但它实际调用了 Sync#nonfairTtryAcquire

static final class NonfairSync extends Sync {
    private static final long serialVersionUID = 7316153563782823691L;

    /**
     * Performs lock.  Try immediate barge, backing up to normal
     * acquire on failure.
     */
    final void lock() {
        if (compareAndSetState(0, 1))
            setExclusiveOwnerThread(Thread.currentThread());
        else
            acquire(1);
    }

    protected final boolean tryAcquire(int acquires) {
        return nonfairTryAcquire(acquires);
    }
}
abstract static class Sync extends AbstractQueuedSynchronizer {
    final boolean nonfairTryAcquire(int acquires) {
        final Thread current = Thread.currentThread();
        int c = getState();
        if (c == 0) {
            if (compareAndSetState(0, acquires)) {
                setExclusiveOwnerThread(current);
                return true;
            }
        }
        else if (current == getExclusiveOwnerThread()) {
            int nextc = c + acquires;
            if (nextc < 0) // overflow
                throw new Error("Maximum lock count exceeded");
            setState(nextc);
            return true;
        }
        return false;
    }
}

我们可以发现,Lock 方法首先尝试 CAS 抢锁,失败则调用 AQS#acquire 方法,根据前文剖析,我们可以知道,acquire 方法实际上首先会调用自定义同步器 tryAcquire 方法,失败才会进入其他流程。

在这里的流程如下: image.png

公平锁

公平锁重写了加锁的实现,每次加锁时,只有它位于等待队列首位,才会进行判断,调用的方法为 hasQueuedPredecessors(),关于此方法的相关问题,在下文了解了 AQS 线程节点加入等待队列后,再会重新说明。

static final class FairSync extends Sync {
	protected final boolean tryAcquire(int acquires) {
        // 获取CurrenThread
        final Thread current = Thread.currentThread();
        // 获取State
        int c = getState();
        // 如果State==0,即无人加锁
        if (c == 0) {
            // FairSync 与 NonfairSync 区别在于此处,多了一个判断  
            // hasQueuedPredecessors return true,才会进行加锁
            // hasQueuedPredecessors 返回当前线程节点前是否还有其他线程等待同步资源
            // 只有返回 false,即当前节点前不存在节点排队或者当前线程为队首节点
            // 基于此实现了 排队 ---- 即公平锁
            if (!hasQueuedPredecessors() &&
                compareAndSetState(0, acquires)) {
                setExclusiveOwnerThread(current);
                return true;
            }
        }
        // 有人在占锁,尝试判断是否是当前线程重入
        else if (current == getExclusiveOwnerThread()) {
            int nextc = c + acquires;
            if (nextc < 0)
                throw new Error("Maximum lock count exceeded");
            // 重入 setState && return true
            setState(nextc);
            return true;
        }
        // 获取锁失败
        return false;
    	}
    }
}
ReentrantLock#unLock

调用 sync#release,即调用至了 AQS#release

public final boolean release(int arg) {
    if (tryRelease(arg)) {
        Node h = head;
        if (h != null && h.waitStatus != 0)
            // 唤醒同步队列中的下一个等待线程
            unparkSuccessor(h);
        return true;
    }
    return false;
}

AQS#release 调用了 tryRelease,这个API交由了 sync 进行了实现,并且公平锁与非公平锁逻辑相同,因为公平与非公平并不影响释放锁逻辑。

protected final boolean tryRelease(int releases) {
    int c = getState() - releases;
    // 如果当前线程与持有锁的线程不一致 throw Exception
    if (Thread.currentThread() != getExclusiveOwnerThread())
        throw new IllegalMonitorStateException();
    boolean free = false;
    // 如果释放 state 至 0,则设定当前独占线程为NULL 
    if (c == 0) {
        free = true;
        setExclusiveOwnerThread(null);
    }
    // 设定当前State数,由于可重入所以 state 最终不一定为 0
    setState(c);
    // 返回是否完全释放了锁
    return free;
}

这里我们就能看到 AQS 与 自定义API实现之间的联系,自定义只需要维护API具体实现,维护State并按照API规则返回内容, 根据API实现,AQS实现了更多的流程,相当于一种模板方法实现,在这里,如果tryRelease返回了TRUE,即锁完全释放,AQS有可能会唤醒同步线程队列中的下一个等待线程。好了,图我就懒得画了,有点麻烦

以上部分主要聚焦在通过对 State 状态的修订,来处理获取锁/释放锁流程,并且二者在之后的流程我们只是简单提了一下,如:

tryAcquire失败当前线程节点进入队列,完全释放锁后会唤醒队列等待线程。。。

这些内容将继续进行说明。

走入AQS隐藏流程

在之前的内容,我们主要聚焦在了AQS交由子类实现的API,它们只需要用来管理 State,而其他流程都交由了 AQS,而通过 State值修改,ReentrantLock 便实现了 可重入锁、公平锁、非公平锁特性,实现内容并不多,至于加锁失败线程加入队列,队列唤醒,皆交由 AQS 实现,接下来我们就要聚焦在 AQS CLH 队列变体实现的功能。

线程加入等待队列

发生位置

先来重新看一下 这个过程发生的时刻:

public final void acquire(int arg) {
    if (!tryAcquire(arg) &&		// tryAcquire 失败		
        acquireQueued(addWaiter(Node.EXCLUSIVE), arg))
        selfInterrupt();
}
添加新节点

先来看第一步:addWaiter(Node.EXCLUSIVE),指定传入了 EXCLUSIVE 模式类型

/**
 * Creates and enqueues node for current thread and given mode.
 *
 * @param mode Node.EXCLUSIVE for exclusive, Node.SHARED for shared
 * @return the new node
 */
private Node addWaiter(Node mode) {
    // 根据当前线程构建排他锁节点
    Node node = new Node(Thread.currentThread(), mode);	
    // Try the fast path of enq; backup to full enq on failure
    Node pred = tail;
    if (pred != null) {		// 等待队列中存在节点
        node.prev = pred;
        // Compare tail 地址与 pred,符合则设定新 tail 为 node
        if (compareAndSetTail(pred, node)) { /uj 
            pred.next = node;		// 成功更新返回,失败则说明已有其他节点入队	
            return node;
        }
    }
    enq(node);		// enq 更新 node
    return node;
}
/**
 * Inserts node into queue, initializing if necessary. See picture above.
 * @param node the node to insert
 * @return node's predecessor
 */
private Node enq(final Node node) {
    // 循环重试
    for (;;) {
        Node t = tail;
        // t == null 需要手动初始化一个头节点
        if (t == null) { // Must initialize
            if (compareAndSetHead(new Node()))
                tail = head;
        } else {
            // 保证在等待队列初始化后 通过CAS添加当前Node
            node.prev = t;
            if (compareAndSetTail(t, node)) {
                t.next = node;
                return t;
            }
        }
    }
}

从这里我么能看出来,当 等待队列没有初始化时,CLH 变体中节点为NULL;当初始化时,头节点后建立一个虚拟节点 New Node(),并且 head 与 tail 都指向了它,当添加节点时,newNode.prev = tail,再将 tail CAS 更改为新节点,并将 tail 原节点.next -> newNode。

当 tail != null,即完成了初始化,否则将进行初始化头节点,tail 赋值其实并不担心并发问题,head 通过 CAS 将 NULL 更新为了头节点,只有更新成功的线程才可以更新 tail,并发初始化情况下,失败线程将重复获取非 NULL Tail 指针,并在此基础上继续 CAS 添加节点。image-20231121153324388

线程节点如此加入等待队列后,便要继续接下来的流程:线程已经抢锁失败了,那么线程合适再次抢锁,又如何休眠、唤醒又进行抢锁呢?这部分就是等待队列中线程出队列时机的相关问题,交由后文叙述。

再看hasQueuedPredecessors

翻译即为 存在已排队的前置任务,此被 ReentrantLock 公平锁类进行了调用,用于判断是否位于 等待队列 首元素 / 等待队列中元素为NULL,否则并不会尝试 CAS 加锁,而是再次排队。

public final boolean hasQueuedPredecessors() {
    // The correctness of this depends on head being initialized
    // before tail and on head.next being accurate if the current
    // thread is first in queue.
    Node t = tail; // Read fields in reverse initialization order
    Node h = head;
    Node s;
    return h != t &&
        ((s = h.next) == null || s.thread != Thread.currentThread());
}

依次进行了如下判断:

  • h != t,如果 ==,则说明等待队列内部只存在头节点,公平锁可以直接尝试进行加锁

  • 此时节点已经进行了初始化,参考上文添加新节点中 enq 方法,tail 指向了 head

    • ((s = h.next)) == null,当 h.next 指向 NULL,说明当前队列虽然有线程请求了初始化,但是还没有节点添加到 等待队列,只有存在一个节点加入时,h.next 才会开始指向 tail,其实这个过程也是通过 tail 插入新元素实现的,只有在第一个节点添加时,head 才赋值指向了一个节点。

      虽然此刻等待队列中没有元素,但是有个线程正在 addWaiter 添加节点时,相当于那个线程排队在当前线程之前,所以也要返回 true

      按理说,h != t 就代表线程中有元素,但其实当第一个线程节点在尝试初始化时,它在初始化后未设置节点时,h.next == null,在这之后就没有这种情况了。

    • s.thread != Thread.currentThread()),s 其实是被判别式前一项初始化了,它指的是队首元素,当队首元素非当前线程,返回 true

线程什么时候阻塞

继续回到 acquire 方法:

public final void acquire(int arg) {
    if (!tryAcquire(arg) &&
        acquireQueued(addWaiter(Node.EXCLUSIVE), arg))
        selfInterrupt();
}

addWaiter,即线程节点添加至等待队列后,返回了创建的线程节点,并传递至了 acquireQueued 函数,接下来我们着眼于这个方法

final boolean acquireQueued(final Node node, int arg) {
    boolean failed = true;
    try {
        // 标记是否在等待过程出现中断
        boolean interrupted = false;
        for (;;) {
            // 获取当前节点 Prev 节点
            final Node p = node.predecessor();
            // 如果当前节点为队列头节点 并且 尝试获取锁成功
            if (p == head && tryAcquire(arg)) {
                // 头指针设定为当前节点
                setHead(node); // 将Node设定为虚拟头节点,并清空Node属性,但是并未修改waitStatus
                p.next = null; // help GC, For GC Prev Node
                failed = false; // 记录成功
                return interrupted; // 返回是否中断
            }
            // 如果上述步骤失败,有两种可能
            // 1. prevNode 非头节点
            // 2. prevNode 为头节点,但是当前节点抢锁失败
            // 首先调用方法判断是否需要阻塞(条件:PrevNode.waitSatus = -1,即 Singal)
            if (shouldParkAfterFailedAcquire(p, node) &&
                parkAndCheckInterrupt()) // 线程阻塞
                interrupted = true; // 记录进行过中断,这个动作发生时,线程已经结束了阻塞
        }
    } finally {
        if (failed)
            cancelAcquire(node);
    }
}
/*
* 将Node设定为虚拟头节点,并清空Node属性,但是并未修改waitStatus
*/ 
private void setHead(Node node) {
    head = node;
    node.thread = null;
    node.prev = null;
}

/*
* 根据前驱节点判断当前节点是否需要阻塞
* Only on prevNode.waitStatus = Node.Signal
*/
private static boolean shouldParkAfterFailedAcquire(Node pred, Node node) {
  	// 获取PrevNode waitStatus  
    int ws = pred.waitStatus;
   	// 如果前节点为唤醒状态 
    if (ws == Node.SIGNAL)
        return true; // 返回需要阻塞
    // 如果前节点为取消状态
    if (ws > 0) {
        // 向前遍历寻找一个非取消状态的节点
        do {
            node.prev = pred = pred.prev;
        } while (pred.waitStatus > 0);
        // 消除取消状态的节点
        pred.next = node;
    } else {
        /*
         * waitStatus 可能为 0/PROPAGATE
         * 将前任节点设定为Singal
         */
        compareAndSetWaitStatus(pred, ws, Node.SIGNAL);
    }
    // 返回不需要阻塞
    return false;
}

/*
* gua线程阻塞
*/
private final boolean parkAndCheckInterrupt() {
    LockSupport.park(this);
    return Thread.interrupted();
}

我们来通过流程图梳理一下这个函数调用的过程:

image-20231122110754264

总结一下,只有当前节点为等待队列第一个节点线程才会被调用抢锁,成功后返回,否则将获取前一个节点,根据前一个节点状态,有如下情况:

  • SIGNAL:需要阻塞
  • 初始态 / PROPAGATE,当前线程会设定前节点为 SIGNAL,如果当前节点非第一个排队线程节点,下一循环依旧会将当前线程阻塞
  • 前一个节点为 CANCELED,遍历清空取消节点,再次循环,判断状态

之后再次循环判断(可能是被阻塞唤醒),再次进入上述流程。

在这个流程退出后,线程有可能并没有进入阻塞就直接 tryAcquire 成功,也有可能是阻塞唤醒后 tryAcquire 成功,此时节点已经抢锁成功并进行了返回。

那么我还有问题:

  • SIGNAL指定了当前节点下一个节点需要unpark,它本身值就由下一个节点的线程自行设定,可是队列中哪里来的 CANCELED 节点
  • 线程进入阻塞后,什么时候会被唤醒呢?

线程退出等待队列

CANCELED 节点退出

在上面的代码讲解中,我们没有涉及到 CANCELED 节点,但是我们漏掉了一个方法:

final boolean acquireQueued(final Node node, int arg) {
    boolean failed = true;
    try {
        boolean interrupted = false;
        for (;;) {
            final Node p = node.predecessor();
            if (p == head && tryAcquire(arg)) {
                setHead(node);
                p.next = null; // help GC
                failed = false;
                return interrupted;
            }
            if (shouldParkAfterFailedAcquire(p, node) &&
                parkAndCheckInterrupt())
                interrupted = true;
        }
    } finally {
        if (failed)
            cancelAcquire(node);
    }
}

Finnally 代码块执行了 cancelAcquire,如果 tryAcquire 代码执行出现异常,则会进入 finally 代码块。

异常情况:

  • 当前加锁线程抛出了中断/超时异常(这块写在了 在阻塞唤醒之后 -- 线程中断异常)

  • 其他:如 ReentrantLock 中是在重入次数加锁 State < 0 时抛出了 Error 异常

下面是详细代码:

/**
 * Cancels an ongoing attempt to acquire.
 */
private void cancelAcquire(Node node) {
	// 忽略NULL节点
    if (node == null)
        return;
    node.thread = null;
    // Skip cancelled predecessors
    Node pred = node.prev;
    // 通过前驱节点,消除取消状态Node
    while (pred.waitStatus > 0 )
        node.prev = pred = pred.prev; // 链式赋值 pred = pred.prev; node.prev = pred;
    // 现在 pred.waitStatus <= 0 && node.prev = node;
    // prev.waitStatus != Node.CANCELED && (pred.next == node || prev.node.waitStatus == CANCELED )
    Node predNext = pred.next;
 	// 当前节点!!!设定为CANCELED
    node.waitStatus = Node.CANCELLED;
    // 如果当前节点为 TAIL CAS设定pred为尾部
    if (node == tail && compareAndSetTail(node, pred)) {
        compareAndSetNext(pred, predNext, null); // 并将尾部节点next设定为null
    } else {
        // 此时node!=tail, 当前为队列中的中间节点
        // If successor needs signal, try to set pred's next-link
        // so it will get one. Otherwise wake it up to propagate.
        int ws;
        if (pred != head &&	// 当前node不为等待队列首元素
            // 当前节点是需要被唤醒的,当前线程可能会自行设定SIGNAL
            // 当前节点为0/PROPAGATE/,,, 并设定prev.waitStatus==SIGNAL成功 
            ((ws = pred.waitStatus) == Node.SIGNAL || (ws <= 0 && compareAndSetWaitStatus(pred, ws, Node.SIGNAL))) 
      		// prev非队首元素(thread!=null),还是保证了当前node非队首元素,只有head.thread == null 
            && pred.thread != null) {
            Node next = node.next;	// 获取下一个线程节点
            if (next != null && next.waitStatus <= 0)	// 如果非空并且waitStatus非取消(INIT,SIGNAL,PROPAGATE)
                compareAndSetNext(pred, predNext, next); // 讲前节点连接至node下一个节点(即从等待队列中去除了当前线程节点)
        } else {
            // node为队列首个等待节点 || 非首元素时设定prev.waitStatus==SIGNAL失败
            // 唤醒node后继节点
            unparkSuccessor(node);
        }
        node.next = node; // help GC
    }
}

/*
* 唤醒Node后首个waitStatus <= 0 的节点线程
*/
private void unparkSuccessor(Node node) {
    /*
     * If status is negative (i.e., possibly needing signal) try
     * to clear in anticipation of signalling.  It is OK if this
     * fails or if status is changed by waiting thread.
     */
    int ws = node.waitStatus;
    if (ws < 0)
        compareAndSetWaitStatus(node, ws, 0);
	Node s = node.next;
    // 如果s 为 NULL,则通过 tail 指针向前找
    if (s == null || s.waitStatus > 0) {
        s = null;
        for (Node t = tail; t != null && t != node; t = t.prev)
            if (t.waitStatus <= 0)
                s = t;
    }
    if (s != null)
        LockSupport.unpark(s.thread);
}

我们进行了以下操作:

  • Node.waitStatus = CANCELED

  • 清除里Node前CANCELED节点

  • 根据当前Node位置(如果为TAIL,只需要移除自己;第一个节点或队中节点,需要将前后进行关联):

    • TAIL,tail = prev,prevNode.next = null

    • HEAD.next,唤醒了下一个节点,node.next = node,help GC

    • 等待队列中元素,如果 prev.Node.waitStatus 为/主动设定成功为 SIGNAL,成功则 prev.next = node.next

      如果设定失败,唤醒下一个节点

​ 最后 node.next = node,help GC

有些细节:

  • 如果当前取消节点为首节点,只进行唤醒下一个节点

    因为下一个节点唤醒后,将会主动将 prev 指向前一个非 CANCELED 节点,在这里他唤醒后会主动将 prev 指向了 head(shouldParkAfterFailedAcquire),便位于了队首,再次进行 tryAcquire 成功后,head 便更新为了 下一个节点

  • 队中元素,只是将prev.next = next.next,next线程节点会在唤醒时在方法shouldParkAfterFailedAcquire由主动更新prev指针

  • 队中元素如果更新前线程节点失败,也会唤醒下一个节点,唤醒下一个线程节点来更新前节点 waitStatus。

当前节点取消时(cancelAcquire),会主动移除当前节点, 它将维护前指针的next指针,指向正确位置,但是在 shouldParkAfterFailedAcquire方法 和 cancelAcquire 中,它都会存在一步,主动更新了自己NODE的prev指针正确性:

private static boolean shouldParkAfterFailedAcquire(Node pred, Node node) {
    // .......
    if (ws > 0) {
        do {
            node.prev = pred = pred.prev;
        } while (pred.waitStatus > 0);
        pred.next = node;
    } else {
        // ......
    }
    // ...
}
private void cancelAcquire(Node node) {
    // .....
    // Skip cancelled predecessors
    Node pred = node.prev;
    while (pred.waitStatus > 0)
        node.prev = pred = pred.prev;
	// ......
}

两者都操作了node.prev指针指向,呃,似乎有些跑题,这两个方法都针对了当前Node,假如回到 cancelAcquire 我们移除当前节点,顺便更新了node.next.prev,当前节点线程与后续节点线程则会可能发生冲突,两者更新prev冲突,可能会导致赋值prev了也是一个无意义的节点,所以。。我认为prev指针,只会由当前线程自身去更新自身prev指针。

image-20231125145936412

仔细想了想,next 指针在目前流程中只会用于在 cancel 节点时,去尝一次试唤醒下一个线程,如果 next 指向无效NODE,再会 TAIL 遍历获取所有节点以获取只需要唤醒的正确 Node。

prev 指针交由了 持有该引用的节点自身去修改,我认为它只用于了去除节点中无效NODE,帮助GC,减少无用判断等,而交由其节点在 tryAcquire 前自行更改 prev 更能保证正确性以及最新有效性。

Release 释放锁

这段话是在看完这段代码后添加的,释放锁并不是节点退出等待队列,节点等待队列实际在线程节点抢到锁的时候就发生了(也或许当前线程节点根本就没有进入到队列之中)。

ReentrantLock 不同锁实现都使用了 AQS 的模板方法 与 Sync 对其模板抽象方法的实现。

首先来看 Sync 对 tryRelease 的实现,它实现对 可重入锁 State 状态的更新:

// Sync # tryRelease
protected final boolean tryRelease(int releases) {
    // 获取释放后state
    int c = getState() - releases;
    // 如果thread与独占线程不一致 异常
    if (Thread.currentThread() != getExclusiveOwnerThread())
        throw new IllegalMonitorStateException();
    boolean free = false;
    if (c == 0) {	// c == 0,即重入锁全部释放
        free = true;
        setExclusiveOwnerThread(null); // 更改独占线程标记
    }
    setState(c);	// 更新 state
    return free; 	// 返回锁是否全部释放
}

这段代码就较为简单,因为这个方法调用并不会考虑并发问题,Thread.currentThread() == getExclusiveOwnerThread(),说明是加锁线程自己在操作,并不会考虑临界资源竞争,所以只是普通值设定。

接下来看 AQS 的模板方法流程:

// AQS # release
public final boolean release(int arg) {
    // 调用tryAcquire实现
    if (tryRelease(arg)) {	// 成功则说明重入锁已被释放
        Node h = head;
        // 如果 head != null 并且 head.waitStatus 不为 Init
        if (h != null && h.waitStatus != 0)
            unparkSuccessor(h);	// 前文提到过该方法: 唤醒Node后首个waitStatus <= 0 的节点线程
        return true;	// Success
    }
    return false;	// failed
}

当重入锁被释放,这时候就要考虑是否要唤醒后方等待的线程。

唤醒条件: h != null && h.waitStatus != 0,我们挨个解读

  1. 若 h == null,说明线程未初始化,可能当前锁占直接进行了抢锁并且成功,所以没有入队(NofairLock),此时不需要唤醒

  2. h != null,即节点中存在了线程,可能只有等待节点(此时 head 为当前线程节点),也有可能节点为空(没有等待节点)。。。

  3. h.waitStatus 只会因为后续线程需要阻塞才会被设定,可以回到 线程什么时候阻塞 中,讲到了 shouldParkAfterFailedAcquire 方法的讲解来看

    1. waitStauts == 0,后继节点线程还未被阻塞 / 还妹有后继线程节点
    2. waitStauts < 0,可能已经由于后继节点再次循环发现 prev != head,进行了线程休眠

此时我有个疑惑,为什么唤醒 head 后的线程节点而不是当前线程对应节点的后继节点,通过全局搜索 SetHeader 函数,我终于想起来了!只要是线程进入了队列,再次唤醒抢锁后,此时 node.prev == head,并且在抢锁后,head = node(详见 线程什么时候阻塞 acquireQueued 方法分析),也就是说:

如果当前 h != null,并且当前 Node 为入队后位于 head.next 后才抢锁成功,则当前 head 会指向了 node,这就能解释为什么唤醒了 head 后继节点。在抢到锁后,FIFO,移除了抢到锁的线程节点,将其作为了 Head。

唤醒线程 unparkSuccessor
/*
* 唤醒Node后首个waitStatus <= 0 的节点线程
*/
private void unparkSuccessor(Node node) {
    /*
     * If status is negative (i.e., possibly needing signal) try
     * to clear in anticipation of signalling.  It is OK if this
     * fails or if status is changed by waiting thread.
     */
    int ws = node.waitStatus;
    if (ws < 0)
        compareAndSetWaitStatus(node, ws, 0);
	Node s = node.next;
    // 如果s 为 NULL,则通过 tail 指针向前找
    if (s == null || s.waitStatus > 0) {
        s = null;
        for (Node t = tail; t != null && t != node; t = t.prev)
            if (t.waitStatus <= 0)
                s = t;
    }
    if (s != null)
        LockSupport.unpark(s.thread);
}

这里面有个小细节,如果当前 s 为 NULL || s.watiStatus > 0 时,会通过 tail 向前找到有意义且位于队列最前方的线程节点进行唤醒,Why?

先说结论:

1. 通过 next 指针向后遍历,在高并发情况下,也可能会跳过新增尾节点。

2. 当 s.watiStatus > 0,即 nextNode 已经 Cancdeled,nextNode 将会自连接自己(help GC),所以 next 指针遍历将进入循环。

再回看 addWaiter 代码(# 添加新位置):

private Node addWaiter(Node mode) {
    // 根据当前线程构建排他锁节点
    Node node = new Node(Thread.currentThread(), mode);	
    // Try the fast path of enq; backup to full enq on failure
    Node pred = tail;
    if (pred != null) {		// 等待队列中存在节点
        node.prev = pred;
        // Compare tail 地址与 pred,符合则设定新 tail 为 node
        if (compareAndSetTail(pred, node)) { /uj 
            pred.next = node;		// 成功更新返回,失败则说明已有其他节点入队	
            return node;
        }
    }
    enq(node);		// enq 更新 node
    return node;
}

当节点进入线程,tail 首先通过 CAS 进行抢占设定,并提前将其prev关联至了前一个节点,如果 CAS 失败,会进入 enq 方法通过 循环CAS 设定。

for(...) {
    // ...
    node.prev = t;
	if (compareAndSetTail(t, node)) {
    	t.next = node;
    	return t;
	}
    // ...
}

乍一看没问题,但是如果极端情况,在 CAS 成功时,此时 prev.next 并未指向新节点,如果此时 unpark 方法 通过 next 指针进行遍历,便会跳过新增节点的状态(虽然是看美团技术博客提到了这种情况,但是在这种状态下,倘若真这么极端,此时这个新增线程也并未休眠,我认为也不需要休眠哈哈哈哈。。。)

继续讲 当 s.watiStatus > 0,即 nextNode 已经 Canceled,nextNode 将会自连接自己(help GC),所以 next 指针遍历将进入循环。

在 CANCELED 状态下,next 指针会被节点自身进行断开连接并连上自身,通过 prev 才是正确的遍历方式!你如果通过 next 遍历岂不是最终进入了死循环。

综上:既然增加新节点是按照 TAIL 来CAS更新连接上新节点,那么遍历也应该从它来遍历嘛。

在阻塞唤醒之后

线程中断

测试代码来看一看线程中断:

/**
 * @author yancy0109
 * @date: 2023/11/27
 */
public class InterruptTest {
    private static class Method implements Runnable {
        private boolean interrupt = false;
        @Override
        public void run() {
            try {
                LockSupport.park(this);
                System.out.println("Thread "+ Thread.currentThread().getId() +" has been unpark...");
                if (Thread.currentThread().isInterrupted()) {
                    throw new InterruptedException();
                }
            } catch (InterruptedException e) {
                interrupt = true;
                System.out.println("ThreadId: " + Thread.currentThread().getId()
                    + " has been Interrupted");
            } finally {
                if (Thread.currentThread().isInterrupted()) {
                    System.out.println("线程中断处理: " + Thread.currentThread().getId());
                }
            }
        }
    }
    public static void main(String[] args) throws InterruptedException {
        Thread t1 = new Thread(new Method());
        t1.start();
        Thread.sleep(1000);
        t1.interrupt();
        Thread.sleep(3000);
        System.out.println("--------------");
        Thread t2 = new Thread(new Method());
        t2.interrupt();
        t2.start();
        Thread.sleep(1000);
        LockSupport.unpark(t2);
    }
}
// Thread 12 has been unpark...
// ThreadId: 12 has been Interrupted
// 线程中断处理: 12
// --------------
// Thread 13 has been unpark...

LockSupport.part 能够阻塞调用线程,有也可以通过 unpark 唤醒阻塞线程,而 interrupt 是对 线程 的中断标志位进行设定,它不会引起线程异常,但是假如线程处于阻塞状态被调用中断,线程是将被唤醒!如果线程在阻塞态被唤醒,我们可以通过检查方法来处理中断请求,以保证对外部中断请求的响应(也可以添加当前线程中断后的善后逻辑)。

阻塞唤醒-忽略中断请求

前面讲述了线程节点是如何加入等待队列,并且当前线程如何进入休眠,而后有又涉及到了线程退出等待队列后,会对阻塞线程进行了唤醒。

并发情况下,节点都会被依次从阻塞队列中唤醒继续执行,那么在唤醒之后发生了什么呢?

final boolean acquireQueued(final Node node, int arg) {
    boolean failed = true;
    try {
        boolean interrupted = false;
        for (;;) {
            final Node p = node.predecessor();
            if (p == head && tryAcquire(arg)) {
                setHead(node);
                p.next = null; // help GC
                failed = false;
                return interrupted;
            }
            if (shouldParkAfterFailedAcquire(p, node) &&
                parkAndCheckInterrupt())
                interrupted = true;
        }
    } finally {
        if (failed)
            cancelAcquire(node);
    }
}

我们的目光应该放在 parkAndCheckInterrupt 方法内

private final boolean parkAndCheckInterrupt() {
    LockSupport.park(this);
    return Thread.interrupted();
}

LockSupport.park(this) 将当前线程进行了阻塞,最终返回了 Thread.interrupted(返回线程是否被中断,并恢复当前线程中断记录)。

如果线程被中断了,则会将 acquireQueued interrupted 标记位设定为了 true 用于返回,但是在流程中我们并不会对中断进行任何的操作,而只对 tryAcquire 异常进行响应。

继续向外看,在获取是否中断后,线程会重新设定中断标志位

public final void acquire(int arg) {
    if (!tryAcquire(arg) &&
        acquireQueued(addWaiter(Node.EXCLUSIVE), arg))
        selfInterrupt();
}
static void selfInterrupt() {
    Thread.currentThread().interrupt(); // 设定中断
}

其实在这里我有了个问题:为啥在方法内部每次获取中断请求都要清空,而在外部最终返回又重新设定了中断呢?

当前节点从阻塞状态唤醒有两种情况:

  • 前节点释放锁唤醒节点
  • 当前获取节点线程被其他线程调用中断方法

就当前方法而言,线程唤醒后都会尝试再次获取锁,假如是由中断唤醒,节点则又会重新进入休眠,所以每次从休眠结束,返回 中断状态 会使用 interrupted 进行状态清空,下次唤醒中断得到了仍是最近一次阻塞是否有中断请求。

从方法外部我倒是没有看到有什么影响,所以问题不大~只是返回了是否存在中断,由于内部清空了中断状态,外部总归要再次重新中断。

阻塞唤醒-响应中断请求

只看 AQS 实现了:

public final void acquireInterruptibly(int arg)
        throws InterruptedException {
    if (Thread.interrupted())
        throw new InterruptedException();
    if (!tryAcquire(arg))
        doAcquireInterruptibly(arg);
}
private void doAcquireInterruptibly(int arg)
    throws InterruptedException {
    final Node node = addWaiter(Node.EXCLUSIVE);
    boolean failed = true;
    try {
        for (;;) {
            final Node p = node.predecessor();
            if (p == head && tryAcquire(arg)) {
                setHead(node);
                p.next = null; // help GC
                failed = false;
                return;
            }
            if (shouldParkAfterFailedAcquire(p, node) &&
                parkAndCheckInterrupt())
                throw new InterruptedException();
        }
    } finally {
        if (failed)
            cancelAcquire(node);
    }
}

能发现,每次 parkAndCheckInterrupt ,假如检测到了中断,会抛出 InterruptedException,这样就会导致当前方法进入 finally 代码块,进行 cancelAcquire 流程

总结

至此,AQS 几个部分我们就大概进行了梳理:

  • AQS 内部数据结构
  • AQS 如何被自定义实现
    • 对外API
    • 实现抢锁方法
  • AQS 请求如何进行加入排队(此时已是抢锁失败)
    • 如何添加新节点
    • 线程何时进行阻塞
  • AQS 请求如何从排队中退出
    • CANCELED 节点退出
    • RELEASE 退出
    • 唤醒后续节点线程
  • AQS 从阻塞中唤醒后发生了什么,以及 对 CANCELED 节点中中断取消进行了补充。

AQS 应用

CountDownLatch

总览

之前看过对这个类使用,可以方便主线程与执行任务线程之间的同步(让主线程等待其他线程结束任务后再被唤醒)。

有了之前经验我们就可以直接看 API 实现辣

先看看 CountDownLatch 对外部提供的方法吧~

我们主要用的有两个:

public void countDown() {
    sync.releaseShared(1);		// 释放共享锁
}
public void await() throws InterruptedException {
    sync.acquireSharedInterruptibly(1);	// 获取共享锁 响应中断
}
// 其他超时等方法就不暂不关注

很明显,它的结构也类似 ReentrantLock,内部提供了一个 Sync,外部实现一定方法来调用内部实现方法。

继续看 Sync 实现:

private static final class Sync extends AbstractQueuedSynchronizer {
    private static final long serialVersionUID = 4982264981922014374L;

    // 初始化一个State
    // 代表了需要等待结束的线程数
    Sync(int count) {
        setState(count);
    }

    int getCount() {
        return getState();
    }
	// 当当前 State == 0,即认为获取锁成功,返回
    protected int tryAcquireShared(int acquires) {
        return (getState() == 0) ? 1 : -1;	// 如果当前锁
    }
	// 修改共享锁 State 的实现逻辑 
    protected boolean tryReleaseShared(int releases) {
        // Decrement count; signal when transition to zero
        for (;;) {
            int c = getState();
            if (c == 0)
                return false;
            int nextc = c-1;
            if (compareAndSetState(c, nextc))
                return nextc == 0;
        }
    }
}

由此我们可以猜测,主线程等待其他线程释放前,会在队列中阻塞等待,直至 State == 0,即可抢锁成功,此时代表了锁已经全部释放。

在外部其他线程只需要调动 countDown 即可让主线程唤醒,可以发现它只是release锁,并没有加入队列,那主线程是如何被唤醒的呢?

那么我们就去看一下,CountDownLatch # Sync 中,共享锁加锁与释放锁的逻辑吧~

acquire

先看 await 方法,我们就是通过调用它,让主线程进入休眠

public void await() throws InterruptedException {
    sync.acquireSharedInterruptibly(1);
}

内部是 AQS 方法

public final void acquireSharedInterruptibly(int arg)
        throws InterruptedException {
    if (Thread.interrupted())
        throw new InterruptedException();
    if (tryAcquireShared(arg) < 0)	// 尝试获取锁
        doAcquireSharedInterruptibly(arg);
}

其中就调用到了上层 CountDownLatch 提供的 API了

// 当当前 State == 0,即认为获取锁成功,返回
protected int tryAcquireShared(int acquires) {
    return (getState() == 0) ? 1 : -1;	// 如果当前锁
}

即 当前 state != 0,就要继续接下来的操作。这里也可以再做理解,return > 0 即为抢锁成功,return < 0,即为抢锁失败

那么根据我们之前的经验,线程该做什么了呢?Yes,线程节点入队,线程判断是否休眠。

private void doAcquireSharedInterruptibly(int arg)
    throws InterruptedException {
    final Node node = addWaiter(Node.SHARED);	// 添加SHARE节点
    boolean failed = true;	// 标记是否成功
    try {
        for (;;) {
            final Node p = node.predecessor();
            if (p == head) {	// 当前节点为 head
                int r = tryAcquireShared(arg);	// 尝试 修改 State
                if (r >= 0) {	// 成功,则清除节点
                    setHeadAndPropagate(node, r);
                    p.next = null; // help GC
                    failed = false;
                    return;	// 返回
                }
            }
            // 是否休眠
            if (shouldParkAfterFailedAcquire(p, node) &&
                parkAndCheckInterrupt())
                throw new InterruptedException();
        }
    } finally {
        if (failed)
            cancelAcquire(node);
    }
}

休眠逻辑与之前类似了,先将前节点 waitStatus 设定为 SIGNAL,然后再次循环重新判断,最终进入休眠

好了其他已经不重要了,我们的主线程如今通过 await 等待 state == 0,才能抢锁成功,接下问题来了,什么时候 state == 0,主线程又如何被唤醒的呢?

release

public final boolean releaseShared(int arg) {
    if (tryReleaseShared(arg)) {
        doReleaseShared();
        return true;
    }
    return false;
}

先调用 tryReleaseShared(CountDownLatch#Sync 实现的API)

// 修改共享锁 State 的实现逻辑 
protected boolean tryReleaseShared(int releases) {
    // Decrement count; signal when transition to zero
    for (;;) {
        int c = getState();	// 获取当前 state
        if (c == 0)			// 如果 state == 0,无法释放
            return false;
        int nextc = c-1;	
        if (compareAndSetState(c, nextc)) // CAS 修改 State
            return nextc == 0; 	// 返回是否 nextc == 0
    }
}	

方法实现也很简单,CAS 修改 STATE。

最终返回 nextc == 0 时,则说明应该去唤醒下一线程,与 ReentrantLock # Sync 实现的功能方式一致(ReentrantLock # Sync,只有当当前State == 0,才会触发唤醒流程,因为它是可重入,只有 state 为 0,才说明当前线程占锁结束)

那么是如何进行唤醒的呢?

private void doReleaseShared() {
    for (;;) {
        Node h = head;	
        if (h != null && h != tail) {	// 节点不为空
            int ws = h.waitStatus;
            if (ws == Node.SIGNAL) {	// 前文加锁可以得知,目标主线程阻塞时,head.waitStatus 应该等于0
                if (!compareAndSetWaitStatus(h, Node.SIGNAL, 0))	// 如果 CAS 未成功
                    continue;            // loop to recheck cases	// 重新检查
                unparkSuccessor(h);		// 唤醒 head 后续节点
            }
            else if (ws == 0 &&
                     !compareAndSetWaitStatus(h, 0, Node.PROPAGATE))	// 如果 WS == 0,设定为 Node.PROPAGATE
                continue;                // loop on failed CAS
        }
        if (h == head)                   // loop if head changed
            break;
    }
}

刚看完这点我有个疑问,会不会主线程在准备进入休眠过程时,其他线程刚好处理完发起唤醒请求,又正好错过它休眠的调用,导致主线程一直陷入休眠呢?

毕竟线程检测是否休眠和休眠是两步,前面我也一直没有相关这个问题,于是进行了测试与查找。

下面进一步说明。

补充休眠与唤醒

测试代码如下:

public class ParkTest {
    public static void main(String[] args) {
        Thread t1 = new Thread(new Runnable() {
            @Override
            public void run() {
                try {
                    Thread.sleep(500);
                    System.out.println("线程Sleep结束");
                    LockSupport.park();
                    System.out.println("线程Park结束");
                } catch (InterruptedException e) {
                    throw new RuntimeException(e);
                }
            }
        });
        t1.start();
        LockSupport.unpark(t1);
        System.out.println("主线程unpark成功");
    }
}
// out
// 主线程unpark成功
// 线程Sleep结束
// 线程Park结束

原以为 t1 线程会持续阻塞,没想到 park 方法却没有生效。

对相关问题进行了搜索,答案如下:

Unpark 会给线程发放许可,而 park 会进行许可消耗,所以我们提前唤醒,也不会导致该线程休眠无法唤醒(它会消耗许可不进入休眠),所以也不会存在我之前的疑问。

总结

CountDownLatch 通过固定 State 属性,将等待线程放入等待队列阻塞等待,其他线程通过方法释放修改 state,当 state 修改为 0,AQS 会触发唤醒后续节点流程,便对使用 await 的线程进行了唤醒。