秋招没有offer,春招还有可能逆袭么?

164 阅读10分钟

前言

招聘一年两大季度,对于24年毕业的大四学生来说,秋招已经有不少同学拿到了offer。不过秋招可谓“神仙打架”,刷刷互联网就能发现不少985,211投十几家但没offer的帖子和视频。不过没找到工作的同学也不用着急,春招的机会依旧非常多。而且春招竞争压力相对于秋招会比较小,机会更多。当然也不可以掉以轻心,同学们不妨趁着这个春节假期,好好制作自己的求职简历和面试。今天就跟我就给你分享这篇春招的攻略,帮你捋清楚春招的每一个环节:

在这里插入图片描述

什么是春招? 春招是指企业每年3-5月。在秋招没有满足到企业人才储备的时候,春招是企业储备人才的最好时期,因此,过完春节企业也会在自己的官网或是各大招聘网站发布自己的用人需求。如果你在秋招的时候没有应聘的好企业,那春招就是最好的上车机会啦,如果你错过了这波机会,下一次到秋招的时候你又要和学弟学妹们竞争啦。

第一,我们要多看看企业在春招发布的招聘信息

不同的企业春季招聘的计划也是不同的,可以调研自己想要去的企业,时刻关注他们发布的招聘信息及招聘计划,这样自己也能够提前做准备。

我们要了解一家企业,最重要的有四个方面:企业的产品、战略目标、发展历程和未来展望。当然,还有一些具体情况,主要包括:

  • 该公司的核心业务是什么?有哪些核心部门?
  • 近年来企业发展速度如何?是怎么看出来的?
  • 该公司的行业地位如何?拥有哪些主要竞争者?
  • 该公司的主要核心竞争力是什么?
  • 该公司的企业文化是什么?团队战斗力如何?

第二,我们要反思秋招失败的原因制定春招职业规划

针对几个心仪的企业和自己目前的择业方向,可以去制定自己的短期职业规划,这样等春季招聘来临的时候,自己能够有目的和方向地去投递简历。

众所周知,找一份理想的工作,首先要了解自己。对有明确职业规划的同学来说,了解自己的性格、求职意愿、能力等等都能帮助自己更好地进行职业选择,并在职业发展的道路上扬长避短,发挥自己的优势。对目标不明确的同学而言,了解自己有助于在盲目选择中找到一丝曙光,在找工作的路上多一份坚定。

可是,如果你现在没有明确的方向和目标,其实出没有什么可忧虑的,这个年龄没有明确的目标也很正常,建议用两到三年的时间多尝试几个不同的职业。但无论你现在选择什么都要把它做好,哪怕是一个打杂的岗位你都要想办法把这份工作做好。这对于将来的职业生涯的发展会有很大的帮助。

第三,我们要多准备几套简历,做到有备无患

岗位不同,工作性质不一样,岗位侧重点会有很大的区别,如果你在简历上不表现出与之个岗位匹配的东西,所投的简历肯定是没有希望的。心里要清楚不同的简历,对于岗位和技能的需求也应该有所区别,因此,一定要根据自己的求职岗位,制定几套不同的简历。

第四,多了解一些求职、面试技巧

我们除了要做春季招聘的前期简历准备,其实还有很多的面试技巧需要学习,多了解一些面试技巧,这样就能够更好地求职成功。

第五,求职时注意防骗防套路。

很多骗子利用咱们社会经验少,心理单纯的特点进行各种忽悠和欺骗。有的人找份工作反而还被贷款了,有的人购买了自己不需要的东西,有的交了钱找工作不但工作没找着,钱也退不回来。因此,我们在求职的时候一定要加强自己的防范意识,减少自己的损失,平安求职!

本着好东西一起分享的原则,小编整理了一份《Android面试题汇总+答案解析》,内容包含Java、Android、Android Framework、Flutter、算法、Kotlin、音视频等板块,现在就分享给大家,希望大家也能找到自己满意的工作,即便不进大厂,也可以通过这些知识点查漏补缺、提升自己,早日进阶高级Android工程师。

在这里插入图片描述

面试题展示

Java方面

Java基础部分

  • 抽象类与接口的区别?
  • 分别讲讲 final,static,synchronized
  • 请简述一下String、StringBuffer和
  • “equals”与“==”、“hashCode”的区别和使用场景?
  • Java 中深拷贝与浅拷贝的区别?
  • 谈谈Error和Exception的区别?
  • 什么是反射机制?反射机制的应用场景有哪些?
  • 谈谈如何重写equals()方法?为什么还要重写hashCode()?
  • 谈谈你对Java泛型中类型擦除的理解,并说说其局限性? -String为什么要设计成不可变的?
  • 说说你对Java注解的理解?

Java集合

  • 谈谈List,Set,Map的区别?
  • 谈谈ArrayList和LinkedList的区别?
  • 请说一下HashMap与HashTable的区别
  • 谈一谈ArrayList的扩容机制?
  • HashMap 的实现原理?
  • 请简述 LinkedHashMap 的工作原理和使用方式?
  • 谈谈对于ConcurrentHashMap的理解?

Java多线程

  • Java 中使用多线程的方式有哪些?
  • 说一下线程的几种状态?
  • 如何实现多线程中的同步?
  • 谈谈线程死锁,如何有效的避免线程死锁?
  • 谈谈线程阻塞的原因?
  • 请谈谈 Thread 中 run() 与 start() 的区别?
  • synchronized和volatile关键字的区别?
  • 如何保证线程安全?
  • 谈谈ThreadLocal用法和原理?
  • java线程中notify 和 notifyAll有什么区别?
  • 什么是线程池?如何创建一个线程池?
  • 谈一谈java线程常见的几种锁?
  • 谈一谈线程sleep()和wait()的区别?

Java虚拟机

  • 谈一谈JAVA垃圾回收机制?
  • 回答一下什么是强、软、弱、虚引用以及它们之间的区别?
  • 简述JVM中类的加载机制与加载过程?
  • JVM、Dalvik、ART三者的原理和区别?
  • 请谈谈Java的内存回收机制?
  • JMM是什么?它存在哪些问题?该如何解决?

在这里插入图片描述

Android方面

四大组件

  • Activity 与 Fragment 之间常见的几种通信方式?
  • LaunchMode 的应用场景?
  • 对于 Context,你了解多少?
  • IntentFilter是什么?有哪些使用场景?
  • 谈一谈startService和bindService的区别,生命周期以及使用场景?
  • Service如何进行保活?
  • 简单介绍下ContentProvider是如何实现数据共享的?
  • 说下切换横竖屏时Activity的生命周期?
  • Intent传输数据的大小有限制吗?如何解决?

Android 异步任务和消息机制

  • HandlerThread 的使用场景和用法?
  • IntentService 的应用场景和使用姿势?
  • AsyncTask的优点和缺点?
  • 谈谈你对 Activity.runOnUiThread 的理解?
  • 子线程能否更新UI?为什么?
  • 谈谈 Handler 机制和原理?
  • 为什么在子线程中创建Handler会抛异常?
  • Handler中有Loop死循环,为什么没有阻塞主线程,原理是什么?

数据结构

  • 什么是冒泡排序?如何优化?
  • 请用 Java 实现一个简单的单链表?
  • 如何反转一个单链表?
  • 谈谈你对时间复杂度和空间复杂度的理解?
  • 谈一谈如何判断一个链表成环?
  • 什么是红黑树?为什么要用红黑树?
  • 什么是快速排序?如何优化?
  • 说说循环队列?
  • 如何判断单链表交叉

在这里插入图片描述

Android Framework

Binder

  • Binder有什么优势
  • Binder是如何做到一次拷贝的
  • MMAP的内存映射原理了解吗
  • Binder机制是如何跨进程的
  • 说说四大组件的通信机制
  • 为什么Intent不能传递大数据

Handler

  • HandlerThread是什么?为什么它会存在?
  • 简述下 Handler 机制的总体原理?
  • Looper 存在哪?如何可以保证线程独有?
  • 如何理解 ThreadLocal 的作用?
  • 主线程 Main Looper 和一般 Looper 的异同?
  • Handler 或者说 Looper 如何切换线程?
  • Looper 的 loop() 死循环为什么不卡死?
  • Looper 的等待是如何能够准确唤醒的?
  • Message 如何获取?为什么这么设计?

AMS

  • ActivityManagerService是什么?什么时候初始化的?有什么作用?
  • ActivityThread是什么?ApplicationThread是什么?他们的区别
  • Instrumentation是什么?和ActivityThread是什么关系?
  • ActivityManagerService和zygote进程通信是如何实现的。
  • ActivityRecord、TaskRecord、ActivityStack,Activi
  • ActivityManager、ActivityManagerService、Activit
  • 手写实现简化版AMS

在这里插入图片描述

算法方面

  • 如何运⽤⼆分查找算法
  • 如何⾼效解决接⾬⽔问题
  • ⼆分查找⾼效判定⼦序列
  • 如何去除有序数组的重复元素
  • 如何寻找最⻓回⽂⼦串
  • 如何⾼效进⾏模幂运算
  • 如何运用贪心思想广域玩跳跃游戏
  • 如何⾼效判断回⽂链表
  • 如何在无线序列中随机抽取元素
  • 如何判定括号合法性
  • 如何寻找缺失和重复的元素
  • 请说一说HashMap,SparseArrary原理,SparseArrary相比HashMap的优点、ConcurrentHashMap如何实现线程安全?
  • 请说一说HashMap原理,存取过程,为什么用红黑树,红黑树与完全二叉树对比,HashTab、concurrentHashMap,concurrent包里有啥?
  • 请说一说hashmap put()底层原理,发生冲突时,如何去添加(顺着链表去遍历,挨个比较key值是否一致,如果一致,就覆盖替换,不一致遍历结束后,插入该位置) ?

在这里插入图片描述

Kotlin方面

  • 请简述一下什么是 Kotlin?它有哪些特性?
  • Kotlin中实现单例的几种常见方式?
  • 在Kotlin中,什么是内联函数?有什么作用?
  • 请谈谈Kotlin中的Coroutines,它与线程有什么区别?有哪些优点?
  • 说说Kotlin中的Any与Java中的Object 有何异同?
  • Kotlin中的数据类型有隐式转换吗?为什么?
  • Kotlin中集合遍历有哪几种方式
  • Kotlin内置标准函数let的原理是什么?
  • Kotlin语言的run高阶函数的原理是什么?

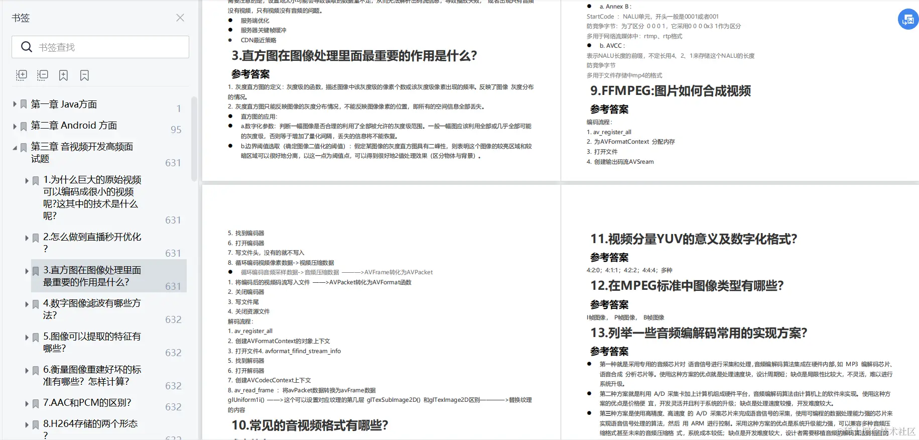
音视频方面

  • 怎么做到直播秒开优化?
  • 数字图像滤波有哪些方法?
  • 图像可以提取的特征有哪些?
  • FFMPEG:图片如何合成视频
  • 常见的音视频格式有哪些?
  • 请叙述MPEG视频基本码流结构?
  • 说一说ffffmpeg的数据结构?
  • 如何降低延迟?如何保证流畅性?如何解决卡顿?解决网络抖动?
  • 平时说的软解和硬解,具体是什么?

在这里插入图片描述

Flutter方面

  • Dart 语言的特性?
  • Dart 多任务如何并行的?
  • dart是值传递还是引用传递?
  • Flutter 特性有哪些?
  • Widget 和 element 和 RenderObject 之间的关系?
  • 使用mixins的条件是什么?
  • Stream 两种订阅模式?
  • Flutter中的Widget、State、Context 的核心概念?是为了解决什么问题?
  • 说一下Hot Reload,Hot Restart,热更新三者的区别和原理
  • Flutter 如何与 Android iOS 通信?
  • 说一下什么是状态管理,为什么需要它?

在这里插入图片描述

详细关注公众号:Android老皮
还能解锁  《Android十大板块文档》 ,让学习更贴近未来实战。已形成PDF版

内容如下

1.Android车载应用开发系统学习指南(附项目实战)
2.Android Framework学习指南,助力成为系统级开发高手
3.2023最新Android中高级面试题汇总+解析,告别零offer
4.企业级Android音视频开发学习路线+项目实战(附源码)
5.Android Jetpack从入门到精通,构建高质量UI界面
6.Flutter技术解析与实战,跨平台首要之选
7.Kotlin从入门到实战,全方面提升架构基础
8.高级Android插件化与组件化(含实战教程和源码)
9.Android 性能优化实战+360°全方面性能调优
10.Android零基础入门到精通,高手进阶之路