基于SpringBoot+Maven+Mysql开发的电商后台管理系统

219 阅读2分钟

基于SpringBoot+Maven+Mysql开发的电商后台管理系统

项目介绍💁🏻

一、《卖淘乐》后台管理系统介绍

《卖淘乐》后台管理系统 是一个管理系统,管理系统是对数据进行管理和维护的。

1.1 《卖淘乐》系统

电商:京东(B2C& C2B2C)、淘宝(C2B2C) --- 买东西

卖淘乐 —— 非传统电商,用户如果有闲置的手机可以通过此平台进行估价和交易 (二手手机回收系统)

功能模块

.2 《卖淘乐》后台管理系统

《卖淘乐》后台管理系统就是对卖淘乐系统的数据进行管理的一个系统

fbe1cef5a5dbf08f294f763e3aa97b36.png

二、软件系统的开发流程

软件开发生命周期——一个软件系统从无到有的过程

2.1 软件开发生命周期

•问题定义:明确要开发一个什么样的软件系统完成《卖淘乐》后台管理系统

•可行性分析:从技术、经济、社会因素等多个方面综合考虑这个项目是否可以做技术训练

•需求分析:从细节上探讨这个项目要完成的功能《卖淘乐》后台管理系统包含的具体功能

•概要设计:系统结果、技术栈、数据库

•详细设计:针对一个具体功能实现的详细步骤《卖淘乐》管理员登录功能实现的流程图

•编码:按照功能实现的项目步骤进行代码的编写 DAO---service---servlet---JSP

•测试:检测软件系统功能实现及性能 (黑盒测试、白盒测试)

•项目部署(交付):将项目部署运行到甲方的生产环境

a211e697445b3a3f42c953bb40099e68.png

cebd81381861996f363208dfa96afbbd.png

2.2 通俗的开发流程

•做什么

•怎么做

•动手做

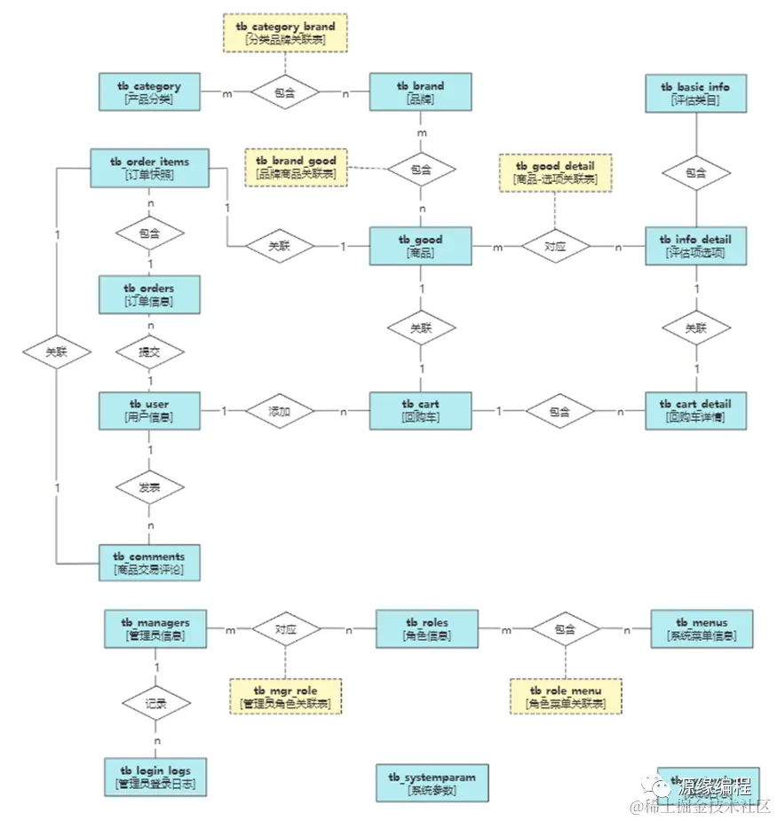
三、《卖淘乐》后台管理系统功能需求

3.1 卖淘乐二手手机回收业务流程

060dc6881b7bf69caddc552a17e09cae.png

a84b7194b1189fdae68fd1d83a7f1e93.png

e5ecd25fcbc4918fead786c9e3324576.png

4.2 功能流程分析

针对HIPO图中的每个功能进行详细的业务流程分析

以管理员登录为例:

•流程图:

c8d017d49400a8f94f8b3d43214318cf.png

0c6b40ea37a88fb74410b33f1704f4c4.png

e5d52f536fb109a3d2b2d66bf2772201.png

4ddf6d7f5867e50e112792a8d3ca8560.png

页面效果

系统的部分功能模块页面如下所示。

网页的创建;

系统的UI界面也是根据系统的功能需求进行设计的。

02381246254ba5ad6f20d67345160287.png

41041089cad42cca3502e47949adbbf1.png

223d9d1f596647d5fe3ca96b7329cf71.png

ec8b27d66b9cb7ff614154ad90953dfd.png

2f35feb950dba2caf303fff4b133e38c.png

运行教程                                                        

编号321-电商后台管理系统

\

系统源码

进入公众号,在右上角有放大镜,就是搜索公众号内全部文章的题目,公众号各类的素材和相关的题目都可以通过这个方法来进行搜索。

输入要自己想要看的题材和对应的素材就可以了,因为的将各个类目的题材,都浓缩在题目里面, 所以只要是标题里面有的,或者涵盖了你的题目素材基本上都可以搜索的到。

544d0e841c765b36ab62e85a8ba89f3d.png

关注微信公众号 “letcoding”---》源缘编程

\