基于Eclipse+GUI+Swing开发得俄罗斯方块项目设计和实现-CSDN博客

161 阅读1分钟

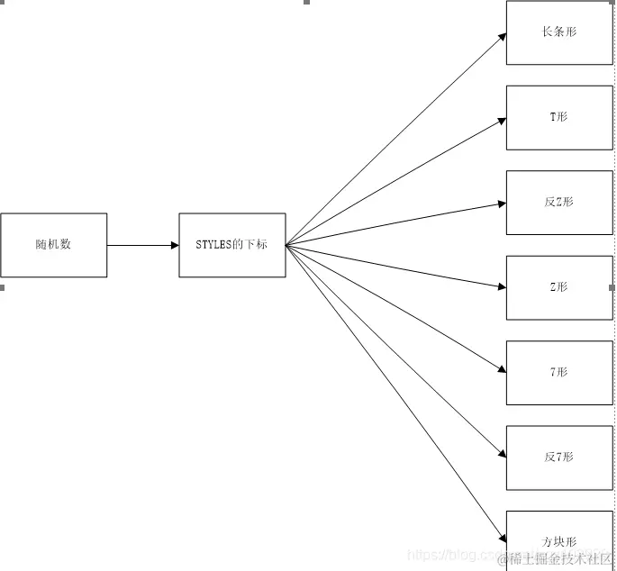
图5-2随机产生方块流程图

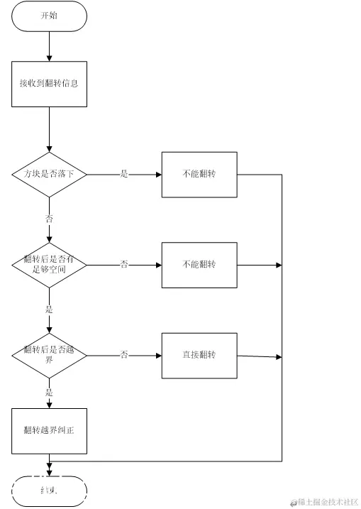
图5-12 方块翻转处理流程图

图5-1游戏主界面截图

 

图5-10增加的三种中级难度方块模型

图5-11增加的三种高级难度方块模型

 

 图4—19 “关于”选项截图

俄罗斯方块项目,基本功能包括:游戏主界面显示模块、方块及数据显示模块、方块移动控制模块、游戏界面颜色控制模块、游戏进度、等级控制模块等。本项目结构如下: (1)游戏主界面显示模块:     显示游戏和帮助两个菜单;     游戏使用功能键盘,得分 等级;

(2)画布、方块显示模块:     可以根据自己的需求来自己动手更改背景图片,在方块下落过程中,根据颜色的变化识别下落的方块。 (3)背景画布模块设计:     游戏用继承自JPanel的GameCanvas类控制背景画布的显示,用rows代表画布的行数,cols代表画布的列数,行数和列数决定着画布拥有方格的数目;

(4)方块移动、旋转模块         通过更改横坐标或纵坐标,然后重新绘制方块实现方块移动、旋转

 

 

 

代码及其地址:download.csdn.net/download/zg…