附下载丨《2023全球隐私计算报告》在第二届全球数贸会上正式发布!

216 阅读9分钟

附下载丨《2023全球隐私计算报告》在第二届全球数贸会上正式发布!

请关注 数据要素社 2023-11-27 22:14 发表于北京

收录于合集#报告资源24个

图片图片

11月23日,由浙江省人民政府、商务部共同主办,杭州市人民政府、浙江省商务厅、商务部贸发局共同承办的第二届全球数字贸易博览会(以下简称“第二届数贸会”)在杭州国际博览中心成功举办。

图片

关注“数据要素社”公众号,回复 隐私计算 即可获得报告下载链接在会上,由杭州数据资源管理局牵头指导,杭州数据协同创新未来实验中心·隐私计算联合创新实验室联合火山引擎、杭州数据交易所、联通研究院、OpenMPC社区、数据要素社、西安交通大学、中国电信翼支付(排名不分先后,以拼音首字母为顺序)共同编写的《2023全球隐私计算报告》正式发布!

报告立足全球视角,深度调研全球隐私计算行业的最新进展,并通过政策、技术、市场应用和开源等多角度对隐私计算行业2023年的发展现状及发展趋势进行调研和分析,揭示隐私计算在数据要素安全流通中的重要作用,共同促进数据要素市场的蓬勃发展!01 报告简介

隐私计算是数据要素安全流通的关键技术之一,其发展对于数据要素的价值释放具有重要意义。在2022年的第一届数贸会上,我们发布了《全球隐私计算图谱报告》,受到了行业各方的广泛关注。

2023年,隐私计算行业在政策、技术、产业、市场等方面都有了新的进展,技术上AIGC带来了联邦学习的快速发展,国产化替代和互联互通也都有了新进展,应用上也逐渐从金融、政务、通信、互联网、医疗等传统场景扩展到能源、工业、教育、广告、跨境流通等新兴领域,同时在数据要素价值加速释放的新形势下,隐私计算逐渐成为支撑数据要素流通平台的重要技术设施。

图片

基于这个背景,报告将通过全球政策变化、市场环境、市场参与主体、 商业模式 、技术路线、未来趋势等几个维度呈现隐私计算行业的最新发展情况,剖析隐私计算技术在重点领域的应用成熟度,供大家了解行业内优秀市场参与者及其创新与实践案例,把握未来市场机会。



02 报告亮点

1、2023全球隐私计算图谱


报告跟进了2023年最新的隐私计算产业动态,重点关注了数商新生态,从隐私计算的底层支撑,产品供应,产品需求三个层次给大家呈现了2023版最新的产业图谱。

图片

2、国内外频繁出台的隐私计算相关政策


数据,正在作为一种新型生产要素参与分配,是我国数字化建设的核心生产力之一。为完善数据要素治理制度,保障数据要素流通安全,今年3月份国家数据局正式成立,并在10月25日揭牌,同时今年有一系列数据安全相关的政策文件出台。报告梳理了今年和隐私计算技术与应用相关的国内政策。与此同时,欧盟、英国、美国、加拿大等国家也纷纷出台指南和政策,促进隐私计算技术的创新和应用。

图片

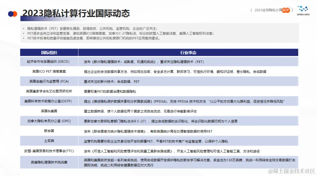
3、国际上今年发生的隐私计算相关动态


2023年3月,经济合作与发展组织 (“OECD”) 发布了一份最新的报告《新兴隐私增强技术:成熟度、机遇和挑战》,重点关注隐私增强技术(PET)工具的优势。随后,英国、美国、加拿大、土耳其、欧盟都出了相关的指南,举行了技术挑战赛,还有一些非常有代表性的活动,报告将一一呈现全球最典型的动态事件。

图片

4、今年全网隐私计算相关领域热词分析


2023年,在隐私计算领域大家聊得最多的词是什么?报告摘取了互联网上大量隐私计算相关报道的文章,给大家呈现了一份年度热词分析。

图片

5、隐私计算技术的最新发展


隐私计算作为跨学科技术,以密码学为核心理论, 结合了大数据、人工智能、区块链等多领域知识。其这些技术路线中,以安全多方计算为代表的基于密码学的隐私计算技术、以联邦学习为代表的人工智能与隐私保护技术融合衍生的隐私计算技术、以可信执行环境为代表的基于可信硬件的隐私计算技术是目前隐私计算的三大主流关键技术。

报告将呈现MPC、FL、TEE、联邦学习、差分隐私、同态加密几项技术的最新进展,还有技术合规、互联互通、软硬件加速等动态,下图为MPC相关最新进展。

图片

6、隐私计算技术的合规挑战


隐私计算过程使用的“脏数据”或“毒数据”将带来“数据投毒”风险,导致计算结果不准确,甚至可能泄露其它合法数据信息。此外,数据来源如果不合法,在隐私计算技术的后期使用中将面临侵权责任。数据源的合规性将成为重点解决的问题之一。

图片

7、隐私计算的应用市场动态


近年来隐私计算产业应用现状呈现出不断增长的趋势,主要应用于金融、政务、医疗、通信、互联网等多个行业,满足不同行业对用户数据、企业数据的隐私保护。除了应用于各行业外,跨行业、跨领域的数据流通平台也得到了广泛发展,隐私计算技术通过对数据进行加密和处理,从而实现数据的共享和交易,这为数据流通平台提供了更高的灵活性和可信度,使得数据交易更加便捷、安全。

图片8、隐私计算开源整体趋势


作为一个快速发展和注重安全性的技术领域,开源技术可以有效促进隐私计算技术的发展、普及及应用推广,也有利于在行业标准化及互联互通等方面提供更多的参考、方案与范式,从而进一步促进行业的发展与繁荣。国内外隐私计算开源框架与应用工具不断涌现,开源项目涵盖了安全多方计算、联邦学习、可信执行环境、同态加密等各个技术领域。

2023年隐私计算开源项目整体趋势:

充分融合:与区块链、图联邦、大模型、大数据等其他技术充分融合,形成更为综合的解决方案;

持续优化:针对应用落地中的实际问题,不断在计算性能、互联互通和部署运维等方面进行优化和完善,以更好地适应现实应用场景;

聚合效应:用户在FATE、隐语等较大型的开源框架上的汇聚趋势更为明显,彰显出开源项目的聚合力。

隐私计算开源项目根据技术路径的不同,分为专精单一技术型开源项目和综合技术型开源项目。本报告按照技术路径对开源项目进行分类,并提供多维度分析,给业界同行技术选型提供参考。

图片

** **

9、隐私计算的未来趋势


从《关于加快建设全国统一大市场的意见》到《关于加强数字政府建设的指导意见》,再到《数字中国建设整体布局规划》的出炉以及国家数据局的组建,彰显了数字中国建设与数据资源体系在未来国家发展战略中的重要地位,同时意味着安全、高效的统一数据大市场正在加速构建。

其中,隐私计算作为促进数据市场化流通与数据安全保障的关键技术,将起到非常关键的推动作用,未来将加快规模化落地应用。但是其中还是有一些挑战需要去突破。报告将从技术、应用的趋势,到新应用、新场景的探索四个方向展示隐私计算的未来发展方向。

图片

图片

03 报告编写组织

在此,感谢所有支持和参与编写《2023全球隐私计算报告》的政企单位、研究机构和行业专家,感谢所有关注隐私计算行业发展、贡献开源的各界人士。同时,也欢迎大家联系我们一起探讨报告内容。

图片

图片

图片

04 报告全文下载

关注“数据要素社”公众号,回复 隐私计算 即可获得报告下载链接

END 好文推荐 Valuable Articles

数据要素信息参考(11.20-11.26)

『数据要素资产化、资本化、证券化』课题研讨工作坊成功举办

首次明确“数据要素X”行动 国家数据局局长刘烈宏解读数商发展

首次提出数据基础设施建设,刘烈宏局长解读国家数据局工作任务

两大央企重组!华录集团成为中国电科控股子公司

数据要素社

数聚要素前瞻,启观市场未来!共同推动数据生态建设,助力数据要素产业蓬勃发展!

20篇原创内容

**

公众号

图片

图片

收录于合集 #报告资源

 24个

上一篇附下载丨《中国地方公共数据开放利用报告》

个人观点,仅供参考