基于微服务构建闪聚支付项目---day01 项目介绍 Nacos Spring Cloud Alibaba-CSDN博客

126 阅读8分钟

闪聚支付 第1章 讲义-项目介绍与环境搭建

1 项目介绍

1.1 项目背景 随着移动支付的盛行,商业银行、第三方支付公司、其它清算机构、消费金融公司等众多类型的机构,都在为商户 提供网络(移动)支付解决方案。另一方面,用户的支付需求繁多,支付渠道已呈“碎片化”状态,并且“碎片化”程 度将逐渐加深。聚合支付顾名思义就是将目前主流的支付进行整合,形成第三方支付的聚合通道,也被称为“第四 方支付”。 下图是聚合支付的产业结构:

聚合支付不进行资金清算,因此无需支付牌照,其只是完成支付环节的信息流转和商户运营的承载,其在集合银 联、支付宝、微信等主流支付方式的基础上,帮助商户降低接入成本,提高运营效率,具有中立性、灵活性、便捷 性等特点。 下图是商户通过聚合支付平台完成支付业务:

1.2 项目概述 闪聚支付是一个提供聚合支付的平台,聚合支付目前主要的做法就是线上聚合收银台(开放API),线下C2B一码多 付、线下B2C商家扫码。平台应以SaaS服务形式提供给各商户订单管理、门店管理、财务数据统计等基础服务,闪 聚支付还以支付为入口,通过广告、营销、金融等服务,构建一个移动支付的全生态系统。

1.3 功能模块 平台主要包括三个模块:官网&开放平台、商户平台、运营平台,详细功能如下

1.4 业务流程 平台主体业务流程如下:

1. 商户注册闪聚支付平台账号

2. 提交资质信息进行认证

3. 平台审核商户资质信息

4. 商户审核通过后,可在平台购买不同的套餐(服务)

5. 商户创建应用

6. 商户填写支付渠道参数(支付宝、微信、银联等) 如果商户要使用线上支付业务,则需要使用SDK和开放平台API集成或开发支付功能

7. 商户测试支付渠道后上线

8. C端用户在商户消费并进行二维码支付 9. 商户可通过平台进行运营管理

2 项目的技术架构

2.1 软件架构的演进 软件架构的发展经历了从单体架构、垂直架构、SOA架构到微服务架构的过程。

2.1.1 单体架构 Web应用程序发展的早期,大部分web工程师将所有的功能模块打包到一起并放在一个web容器中运行,所有功能 模块使用同一个数据库。 下图是一个单体架构的电商系统:

特点: 1、所有的功能集成在一个项目工程中。 2、所有的功能打在一个war包部署到服务器。 3、通过部署应用集群和数据库集群来提高系统的性能。 优点: 1、项目架构简单,前期开发成本低,周期短,小型项目的首选。 2、开发效率高,模块之间交互采用本地方法调用。 3、容易部署,运维成本小,直接打包为一个完整的包,拷贝到web容器的某个目录下即可运行。 4、容易测试:IDE都是为开发单个应用设计的、容易测试——在本地就可以启动完整的系统。 缺点:

1、全部功能集成在一个工程中,对于大型项目不易开发、扩展及维护。 2、版本迭代速度逐渐变慢,修改一个地方就要将整个应用全部编译、部署、启动,开发及测试周期过长。 3、无法按需伸缩,通过集群的方式来实现水平扩展,无法针对某业务按需伸缩。 2.1.2 分布式架构 针对单体架构的不足,为了适应大型项目的开发需求,许多公司将一个单体系统按业务垂直拆分为若干系统,系统 之间通过网络交互来完成用户的业务处理,每个系统可分布式部署,这种架构称为分布式架构。

\

特点: 1、按业务垂直拆分成一个一个的单体系统,此架构也称为垂直架构。 2、系统与系统之间的存在数据冗余,耦合性较大,如上图中三个项目都存在客户信息。 3、系统之间的接口多为实现数据同步,如上图中三个项目要同步客户信息。 优点: 1、通过垂直拆分,每个子系统变成小型系统,功能简单,前期开发成本低,周期短。 2、每个子系统可按需伸缩。 3、每个子系统可采用不同的技术。 缺点: 1、子系统之间存在数据冗余、功能冗余,耦合性高。 2、按需伸缩粒度不够,对同一个子系统中的不同的业务无法实现,比如订单管理和用户管理。

2.1.3 SOA架构

SOA是一种面向服务的架构,基于分布式架构,它将不同业务功能按服务进行拆分,并通过这些服务之间定义良好 的接口和协议联系起来。

特点: 1、基于SOA的架构思想,将重复公用的功能抽取为组件,以服务的方式向各各系统提供服务。 2、各各系 统与服务之间采用webservice、rpc等方式进行通信。 3、ESB企业服务总线作为系统与服务之间通信的桥梁。 优 点: 1、将重复的功能抽取为服务,提高开发效率,提高系统的可重用性、可维护性。 2、可以针对不同服务的特 点按需伸缩。 3、采用ESB减少系统中的接口耦合。 缺点: 1、系统与服务的界限模糊,会导致抽取的服务的粒度 过大,系统与服务之间耦合性高。 2、虽然使用了ESB,但是服务的接口协议不固定,种类繁多,不利于系统维 护。

2.1.4 微服务架构 基于SOA架构的思想,为了满足移动互联网对大型项目及多客户端的需求,对服务层进行细粒度的拆分,所拆分的 每个服务只完成某个特定的业务功能,比如订单服务只实现订单相关的业务,用户服务实现用户管理相关的业务等 等,服务的粒度很小,所以称为微服务架构。

特点: 1、服务层按业务拆分为一个一个的微服务。 2、微服务的职责单一。 3、微服务之间采用RESTful、RPC等轻量级协议传输。 4、有利于采用前后端分离架构。 优点: 1、服务拆分粒度更细,有利于资源重复利用,提高开发效率。 2、可以更加精准的制定每个服务的优化方案,按需伸缩。 3、适用于互联网时代,产品迭代周期更短。 缺点: 1、开发的复杂性增加,因为一个业务流程需要多个微服务通过网络交互来完成。 2、微服务过多,服务治理成本高,不利于系统维护。

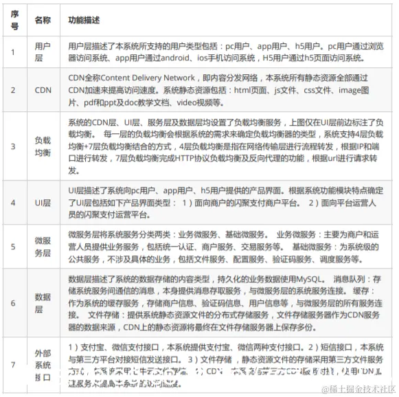
2.2 技术架构 闪聚支付采用当前流行的前后端分离架构开发,由用户层、UI层、微服务层、数据层等部分组成,为PC、H5等客 户端用户提供服务。下图是系统的技术架构图:

业务流程举例: 1、用户可以通过PC、手机等客户端访问闪聚支付。 2、 系统应用CDN技术,对一些图片、CSS、视频等资源从CDN调度访问。 3、所有的请求全部经过负载均衡器。 4、首先请求UI层,渲染用户界面。 5、商户通过平台进行注册和企业认证,UI层通过网关请求服务层,服务层完成业务处理后将数据持久化到数据 层。

6、平台运营人员对商户信息进行审核,其系统执行流程和商户注册过程一致,UI层请求服务层业务处理,服务层 查询数据层并将数据持久化到数据层。 各模块说明如下:

2.3 技术栈 下图是项目技术架构的简图,通过简图了解项目所使用的技术栈

重点了解微服务技术栈: 闪聚支付服务端基于Spring Boot构建,采用Spring Cloud Alibaba微服务架构。 1)基础设施 业务数据持久化采用MySQL,数据缓存采用Redis,采用RocketMQ的事务消息机制完成部分场景下的分布式事务 控制,采用第三方云平台完成文件上传与分布式存储。 2)组件 系统微服务基于SpringBoot开发,数据库连接池采用Druid,POJO构建采用Lombok,日志系统采用Log4j2, Guava工具类库,Mybatis Plus持久层接口实现,Sharding-jdbc分库分表组件,Swagger接口规范组件,XXL-job 分布式任务调度组件,Sentinel限流组件等。 3)接入 Zuul网关完成客户端认证、路由转发等功能,Dubbo RPC完成微服务远程调用,JWT提供前后端令牌管理方案。 4)视图 平台支持H5、PC等各种前端。