MOS管和三极管的电源开关电路,NPN 与 PMOS 管组合并非唯一CP

300 阅读3分钟

三极管与MOS管组成的电源开关电路一定是NPN与PMOS管组合么?

PNP与NMOS管可以组合么?

那今天我们就来讲解下关于MOS管和三极管之间的一些组合优势。

图片

图片

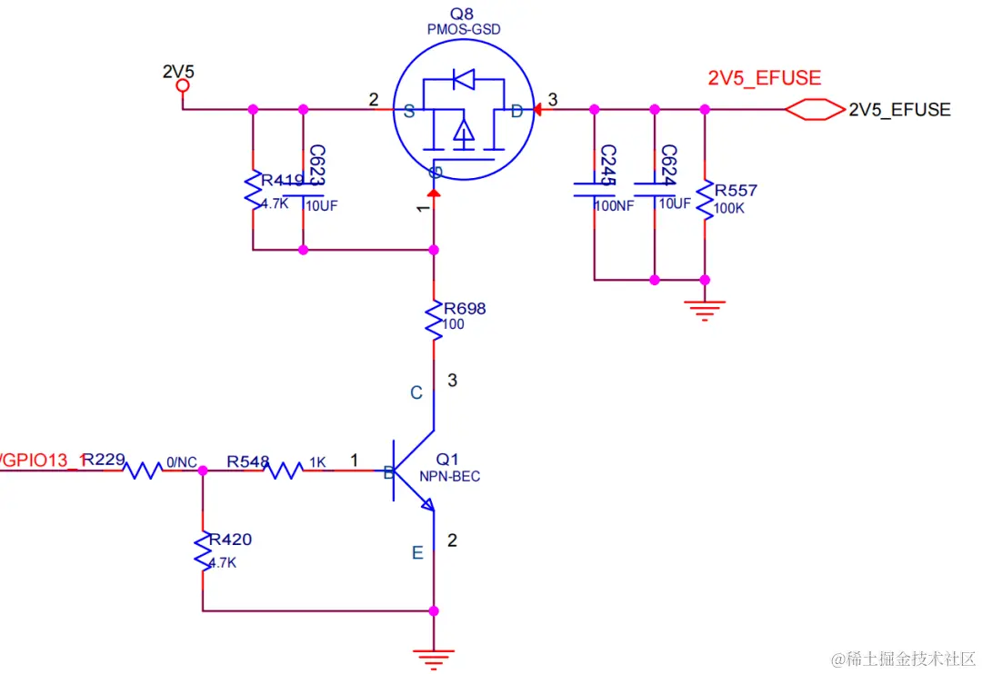
在电子电路中,电源开关电路是一种常见的电路配置,用于控制电源的开关操作(一般由三极管和MOS管组合而成)。然而三极管和MOS管之间的组合不仅限于NPN与PMOS管,实际上,还可以使用PNP与NMOS管进行组合。

图片

在某些电源开关电路中,NPN和PMOS组合是比较常见的。(买元器件现货上为样商城0NPN三极管用于控制基极电流,PMOS管用于控制高电压或高功率负载。其中NPN三极管用于低电压和低功率控制信号,而PMOS管用于高电压和高功率负载。

这种组合适用于需要较高电压和功率的应用:

电流放大能力:NPN三极管具有较高的电流放大能力,可以提供稳定的控制信号,同时也能够承受较高的电流负载。

高压控制能力:PMOS管作为功率开关元件,适用于高压电源开关电路,能够承受较高的电压。

低功耗:NPN与PMOS管之间的电流放大作用,使其可以在较低的功率下完成电源开关操作,降低功耗。

虽然NPN与PMOS管组合在电源开关电路中应用广泛,但并不意味着PNP与NMOS的组合不可行。

PNP和NMOS,这种组合适用于需要负电压供电的应用,其中PNP三极管用于负电压供电,而NMOS管用于控制信号。在一些特殊应用中,如负电源电路和功率逆变器中会经常使用。

低电压控制能力:PNP与NMOS组合能够在低电压条件下实现开关操作,适用于低电压电源开关电路。

快速开关速度:NMOS管具有较快的开关速度,可以实现快速的开关操作,适用于高频率应用。

低成本:PNP与NMOS的组合相比于NPN与PMOS的组合,成本更低,大家都知道PMOS较NMOS价格较高,这对于一些成本敏感的应用来说是一个优势。

图片

不过,PNP与NMOS的组合存在一些挑战需要克服。

其中一个主要挑战是其电平转换问题,原因是NPN与NMOS的电压极性相反,需要进行电平转换以实现正确的开关操作(可以通过使用电平转换电路或者驱动器来解决)。

除了NPN与PMOS以及PNP与NMOS的组合外,也存在其他可能的组合方式:NPN与NMOS、PNP与PMOS。这种组合适用于特殊应用,例如需要高速开关和低功耗的场合。

免责声明:本文转载自 MDD辰达半导体 公众号,版权归原作者和机构所有,如有侵权,请联系删除。谢谢。