探索网络模型与协议:从OSI到HTTPs的原理解析

303 阅读9分钟

一、OSI网络模型

OSI(Open Systems Interconnection)七层网络参考模型和TCP/IP四层模型都是用于理解和设计计算机网络的框架,但它们之间存在一些差异。

1、七层 vs 四层

OSI七层网络参考模型:

  1. 物理层(Physical Layer):
    • 负责传输比特流,定义物理连接和电气规范。
  1. 数据链路层(Data Link Layer):
    • 提供可靠的数据传输,错误检测和纠正。
  1. 网络层(Network Layer):
    • 负责数据包的路由、转发和寻址。
  1. 传输层(Transport Layer):
    • 提供端到端的通信和数据流控制。
  1. 会话层(Session Layer):
    • 管理和维护会话,确保数据的同步和顺序传输。
  1. 表示层(Presentation Layer):
    • 负责数据格式的转换,确保数据的可读性。
  1. 应用层(Application Layer):
    • 提供网络服务和应用程序接口。

TCP/IP四层模型:

  1. 链路层(Link Layer):
    • 类似于OSI的数据链路层,负责物理网络链路的操作。
  1. 网络层(Internet Layer):
    • 类似于OSI的网络层,负责数据包的路由、转发和寻址。
  1. 传输层(Transport Layer):
    • 同OSI的传输层,提供端到端的通信和数据流控制。
  1. 应用层(Application Layer):
    • 同OSI的应用层,提供网络服务和应用程序接口。

2、关系与比较:

  1. 对应关系:
    • OSI的物理层和数据链路层合并为TCP/IP的链路层。
    • OSI的会话层、表示层和应用层合并为TCP/IP的应用层。
  1. 层次数量:
    • OSI有七个层次,而TCP/IP只有四个层次。
  1. 发展历史:
    • OSI是一个理论上的参考模型,由国际标准化组织(ISO)提出。然而,TCP/IP是实际应用中首先被广泛采用的协议族,其发展始于美国国防部的ARPANET项目。
  1. 广泛应用:
    • 尽管OSI提供了一个理论框架,但TCP/IP在实际应用中更为广泛,成为互联网的基础协议。

二、网络模型与协议

OSI(Open Systems Interconnection)七层网络参考模型是一个标准的理论框架,用于理解和设计计算机网络。每一层都有特定的功能,并且网络协议通常被设计为在这个模型的特定层次上运行。下面是每一层及其与网络协议的关系:

  1. 物理层(Physical Layer):
    • 功能:传输比特流,定义物理连接和电气规范。
    • 协议和设备:以太网(Ethernet)、USB、光纤、网线等。
  1. 数据链路层(Data Link Layer):
    • 功能:提供可靠的数据传输,错误检测和纠正。
    • 协议和设备:MAC地址、PPP(Point-to-Point Protocol)、HDLC(High-Level Data Link Control)等。
  1. 网络层(Network Layer):
    • 功能:负责数据包的路由、转发和寻址。
    • 协议:IP(Internet Protocol)、ICMP(Internet Control Message Protocol)、OSPF(Open Shortest Path First)等。
  1. 传输层(Transport Layer):
    • 功能:提供端到端的通信和数据流控制。
    • 协议:TCP(Transmission Control Protocol)、UDP(User Datagram Protocol)等。
  1. 会话层(Session Layer):
    • 功能:管理和维护会话,确保数据的同步和顺序传输。
    • 协议:NetBIOS(Network Basic Input/Output System)等。
  1. 表示层(Presentation Layer):
    • 功能:数据格式的转换,确保数据的可读性。
    • 协议:JPEG、ASCII、SSL/TLS(Secure Sockets Layer/Transport Layer Security)等。
  1. 应用层(Application Layer):
    • 功能:提供网络服务和应用程序接口。
    • 协议:HTTP(Hypertext Transfer Protocol)、FTP(File Transfer Protocol)、SMTP(Simple Mail Transfer Protocol)等。

网络协议通常被设计为在特定的OSI层次上运行,每个协议负责执行该层次的功能。例如,TCP和UDP是传输层协议,IP是网络层协议,而HTTP是应用层协议。这种分层结构有助于不同厂商和组织开发和维护独立的技术,从而提高互操作性和可扩展性。

三、Https协议

几个概念

1、文中的使用非对称加密对称密钥就是数字信封技术

2、https通讯全过程

TCP三次握手->建立SSL连接(验证双方证书身份、获取对称密钥)->建立https连接(使用对称密钥加密通讯)

HTTPS(Hypertext Transfer Protocol Secure)是一种用于安全数据传输的通信协议,它基于HTTP,但通过使用TLS(Transport Layer Security)或其前身SSL(Secure Sockets Layer)来加密数据。HTTPS的主要目的是保护网站上的用户数据,如登录信息、支付信息等,免受中间人攻击和窃听。

数字信封技术是一种加密通信的方法,用于确保数据的机密性、完整性和身份认证。它通常与非对称加密算法和数字证书结合使用。以下是数字信封技术的基本原理:

  1. 非对称加密: 在数字信封技术中,通常使用非对称加密算法,如RSA。这种算法涉及到一对密钥:公钥和私钥。公钥用于加密,而私钥用于解密。公钥可以公开分享,但私钥必须保持机密。
  2. 数字证书: 数字信封技术通常需要使用数字证书,这是由可信的证书颁发机构(CA)签发的一种电子证明,用于证明公钥的合法性。数字证书中包含了与特定实体(如网站、服务器或个人)相关联的公钥,同时还包含了CA的数字签名,用于验证证书的真实性。
  3. 数字签名: 数字信封技术使用数字签名来确保数据的完整性。数字签名是通过使用私钥对消息或数据进行加密生成的,然后可以使用公钥进行解密验证。如果数据在传输过程中被篡改,数字签名验证将失败,表明数据不再是原始的。
  4. 加密和解密过程: 发送方使用接收方的公钥来加密消息,形成数字信封。这个数字信封可以被任何人截获,但只有拥有相应私钥的接收方才能解密并读取消息。因为私钥只有接收方知道,所以只有接收方能够解密消息,从而确保了数据的机密性。

3.1、HTTPS单向身份认证

1、https建立连接过程

0)客户端与服务器建立tcp通信,经过三次握手。

1)客户端向服务器发送https请求,基本包括SSL证书版本等信息给服务器端建立连接。

2)服务器端确认SSL证书版本、服务器公钥证书、服务器随机数返回给客户端。

3)客户端校验服务器端证书是否合法(通过CA证书来验证服务器身份)。验证通过就继续下一步,验证不通过警告提示(如浏览器的警告提示)。一般CA证书的验证包括:证书信任链验证、证书有效期验证、证书是否吊销等。

4)客户端发送可支持的对称加密方案到服务器端供其选择。

5)服务器端将选择好的加密方案(算法)以明文方式发给客户端

6)客户端收到采用的加密算法后,产生随机码即预主密钥。

7)客户端把预主密钥使用服务器端的公钥(非对称加密)加密后发送到服务器端。

8)服务器端使用私钥(非对称加密)解密后获得预主密钥,并结合服务器随机数计算出主密钥即对称加密的密钥。

9)双方通过对称加密密钥(主密钥)进行加密通讯。

3.2、HTTPS双向身份认证

1)客户端通过发送Client Hello报文开始SSL通信。报文中包含客户端支持的SSL的指定版本、加密组件列表、所使用的加密算法及密钥长度、随机数Random-A等。

2)服务器可进行SSL通信时,会以Server Hello报文作为应答。和客户端一样,在报文中包含SSL版本以及加密组件(客户端支持中筛选)、服务器生成的随机数Random-B、服务器公钥证书PublicKey-B。

3)客户端校验服务器端证书PublicKey-B是否合法(通过CA证书来验证服务器身份)。验证通过就继续下一步,验证不通过警告提示(如浏览器的警告提示)。一般CA证书的验证包括:证书信任链验证、证书有效期验证、证书是否吊销等。

4)客户端将自己的公钥证书PublicKey-A发送给服务器端,供服务器验证客户端身份。客户端事先也需申请相应的SSL证书。

5)服务器校验客户端证书PublicKey-A是否合法(通过CA证书来验证服务器身份)。验证通过就继续下一步,验证不通过警告提示(如浏览器的警告提示)。一般CA证书的验证包括:证书信任链验证、证书有效期验证、证书是否吊销等。

6)客户端发送可支持的对称加密方案到服务器端供其选择。

7)服务器端将选择好的加密方案(算法)发送给客户端,报文使用客户端公钥PublicKey-A进行非对称加密。

8)客户端使用自己的私钥PrivateKey-A解密报文,并通过Random-A、Random-B推算出Random-C,也就是对称加密的密钥。

9)客户端使用服务器公钥PublicKey-B非对称加密对称密钥Random-C,发送给服务器。

10)服务器使用自己的私钥PrivateKey-B解密报文,解决出对称密钥Random-C。

11)双方完成身份验证,并使用对称密钥Random-C进行加密通讯。

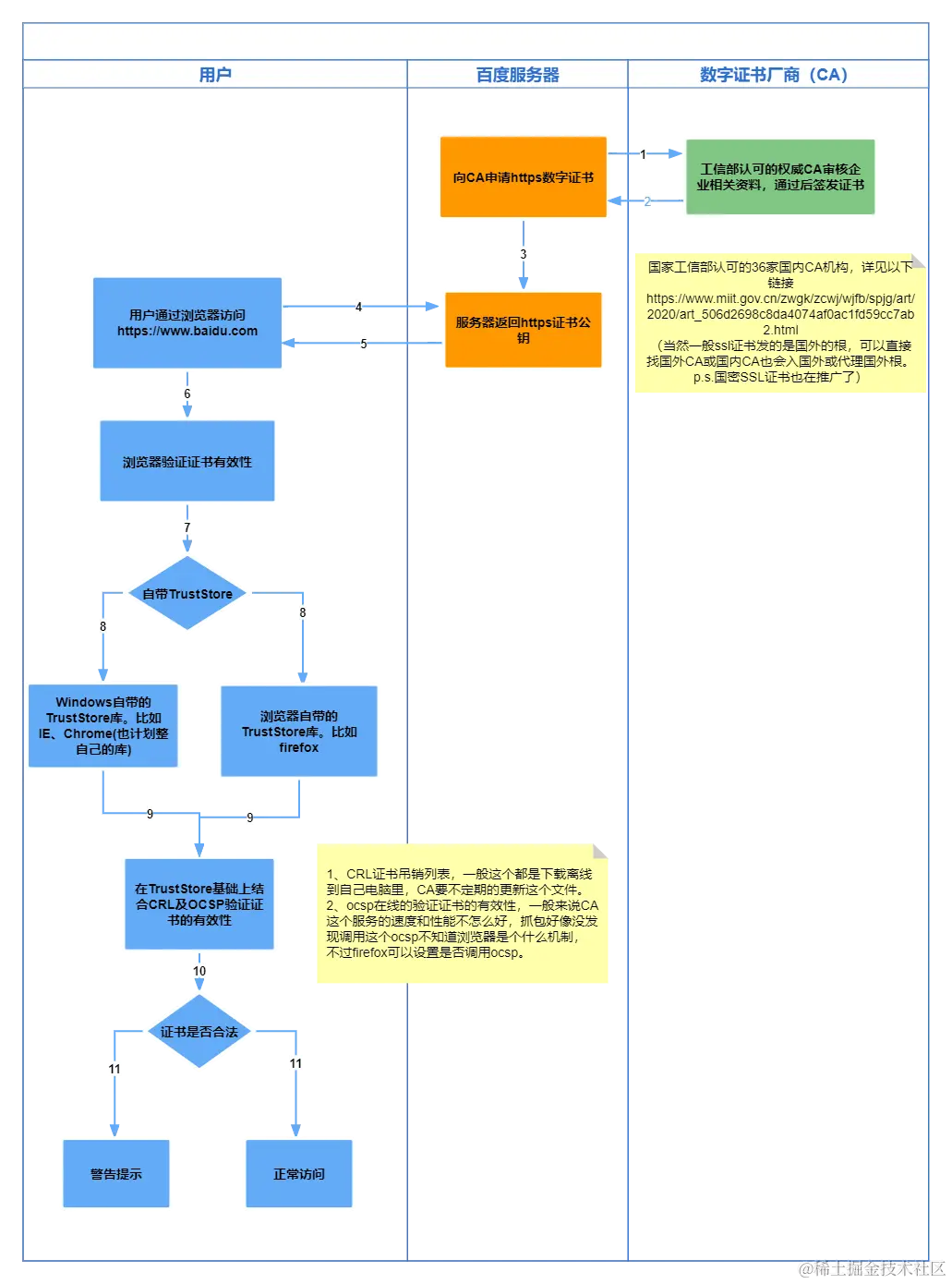
3.3、浏览器Https访问过程

浏览器通过Https访问www.baidu.com的全过程可以分为以下几个步骤:

  • 输入网址

用户在浏览器地址栏中输入网址 www.baidu.com。

  • DNS解析

浏览器将网址 www.baidu.com 发送给本地 DNS 服务器,请求解析域名。

  • 获取IP地址

DNS 服务器将域名 www.baidu.com 解析为 IP 地址 14.215.177.39。

  • 建立TCP连接

浏览器使用 IP 地址 14.215.177.39 连接到百度服务器。

  • 发送HTTPS请求

浏览器发送 HTTPS 请求,请求百度服务器返回网页内容。

  • 接收HTTPS响应

百度服务器返回 HTTPS 响应,包含网页内容和证书。

  • 验证证书

浏览器验证证书的有效性。

  • 解析网页内容

浏览器解析网页内容,并显示给用户。