真菌鉴定——闻臭袜子会导致肺部真菌感染吗?

120 阅读4分钟

#袜子屯一周洗男子肺部真菌感染#,近日有新闻报道一名男子每天下班回家,脱了臭袜子喜欢先闻一闻再拿去洗,导致肺部真菌感染,险些丧命。一时,“闻臭袜子会导致肺部真菌感染吗”的讨论引起了广大群众的关注。穿过的袜子有汗液、金黄色葡萄球菌、真菌、老旧角质等,脚臭的人可能还有白癣菌等真菌及一些臭味代谢物,如丙酸、甲硫醇酸和异戊酸等。吸入过量的有害细菌,超过了人体的防御功能,就可能导致身体感染疾病。然而,这是否意味着臭袜子成了真菌感染的媒介?我们可以通过现代生物技术——真菌鉴定-18S/ITS扩增子测序技术来揭晓答案。

肺部真菌感染

肺部真菌感染通常发生在免疫系统较弱的个体中,真菌通过呼吸道进入肺部,在适宜的温湿环境中繁殖,导致感染。真菌种类繁多,而且环境中普遍存在,不过,并非所有的真菌都会导致人类疾病。肺部真菌感染的症状可能包括咳嗽、发热、胸痛等,与细菌或病毒性肺炎相似,因此确诊往往需要进行实验检测。

臭袜子与肺部真菌感染的关系

闻臭袜子成为肺部真菌感染的媒介,这听起来似乎有些离奇。实际上,袜子如果长时间不洗,潮湿的环境确实可能成为真菌孳生的温床。如果这些袜子上的真菌被呼吸进入肺部,理论上是有可能导致感染的。但这样的事件并不常见,因为正常情况下人体的免疫系统能有效防御这些病原体的入侵。在医学研究和诊断中,了解引起感染的具体真菌种类是至关重要的。这不仅可以帮助医生为患者提供更精确的治疗,还可以提高治愈率。

百泰派克生物科技真菌鉴定-18S/ITS扩增子测序技术

18S/ITS扩增子测序技术是一种用于鉴定和分类微生物的分子生物学技术,特别适用于真菌鉴定。它侧重于研究真菌的18S核糖体RNA基因和内转录间隔区(ITS),这些区域在真菌种内高度保守,而在种间具有较大差异,适合用于种类的区分。

20221219-1766-%E6%89%A9%E5%A2%9E%E5%AD%90%E6%B5%8B%E5%BA%8F%E5%AE%9E%E9%AA%8C%E6%B5%81%E7%A8%8B.png

图1. 扩增子测序实验流程

1. 样本准备:

使用标准的生物学方法从样本中提取DNA,作为后续扩增和测序的模板。

2. PCR扩增:

利用特异性引物扩增18S rRNA基因和ITS区域。

3. 序列测定:

通过高通量测序平台,对扩增产物进行测序,获取大量序列数据。

4. 数据分析:

利用生物信息学工具将测序得到的序列与数据库中的已知序列进行比对,从而鉴定样本中的真菌种类。

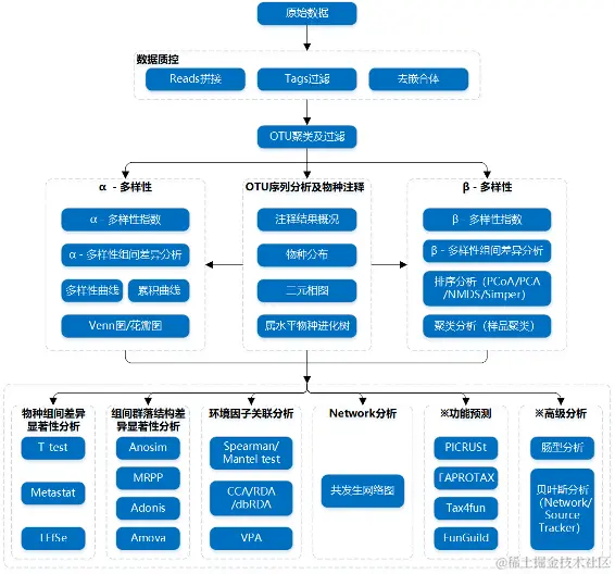
20221219-2272-%E6%89%A9%E5%A2%9E%E5%AD%90%E6%B5%8B%E5%BA%8F%E5%88%86%E6%9E%90%E6%B5%81%E7%A8%8B.png

图2. 扩增子测序分析流程

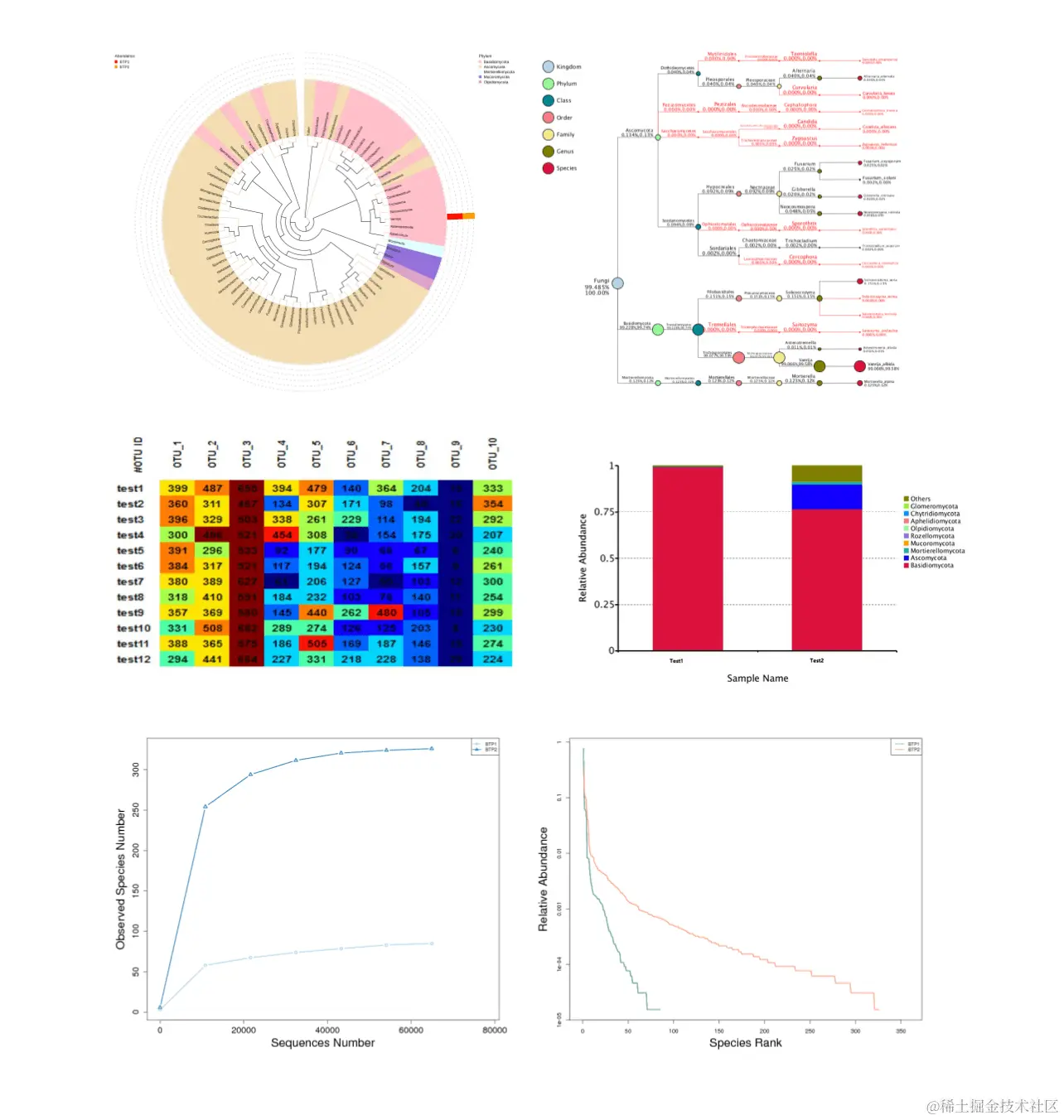
20221219-3140-%E6%89%A9%E5%A2%9E%E5%AD%90%E6%B5%8B%E5%BA%8F%E6%A1%88%E4%BE%8B%E5%B1%95%E7%A4%BA.png

图3. 扩增子测序案例展示

通过分析,可以确定肺部感染的真菌种类,为临床治疗提供精确的指导。虽然理论上可能,但臭袜子直接导致肺部真菌感染的可能性相对较低。在绝大多数情况下,人们不会仅因为闻臭袜子而患上肺部真菌感染。然而,这也提醒我们保持个人卫生,定期洗袜子,以减少任何可能的健康风险。

百泰派克生物科技通过CNAS/ISO9001双重质量体系认证,拥有严格的质量控制体系和国际先进的检测技术。我们的团队致力于提供最准确、最快速的真菌鉴定-18S/ITS扩增子测序技术服务。欢迎广大广大科研工作者随时与我们联系,了解更多关于真菌鉴定、扩增子测序的详细信息!百泰派克生物科技期待与您合作!

延伸阅读

16S/18S/ITS全长测序

代谢组与16S rDNA测序整合分析

序列分析