首次提出数据基础设施建设,刘烈宏局长解读国家数据局工作任务

79 阅读15分钟

首次提出数据基础设施建设,刘烈宏局长解读国家数据局工作任务

请关注 数据要素社 2023-11-23 19:15 发表于浙江

收录于合集

#国家数据局14个

#行业动态19个

图片图片

11月23日,第二届全球数字贸易博览会——数据要素治理与市场化论坛在浙江杭州举行。本次论坛以“创新数据要素流通,赋能实体经济发展”为主题。国家发展改革委党组成员,国家数据局党组书记、局长刘烈宏在出席第二届全球数字贸易博览会数据要素治理与市场化论坛致辞时,首次就数据基础设施做重要论述。

图片

刘烈宏表示,当前,数据作为数字经济时代的关键生产要素,逐步融入生产生活各方面,深刻影响并重构着经济社会运行和社会治理,已成为影响未来发展的关键战略性资源。

刘烈宏提到,目前,国家数据局围绕数据要素市场化配置改革正在推进系列重点工作。下一步,我们将加快推进数据基础设施的建设工作。****

推进数据要素市场化配置改革

今年3月,党中央决定组建国家数据局,10月25日,国家数据局正式揭牌。

刘烈宏介绍,国家数据局使命就是促进数据合规高效流通使用、赋能实体经济,围绕数据要素产权、流通、分配、治理,构建适应数据特征、符合数字经济发展规律、彰显创新引领的数据基础制度;打通数据流通使用的堵点难点,充分挖掘数据要素潜能;推动做强做优做大数字经济,推进数字基础设施建设高质量发展;推进数据领域科技创新,推动数字经济领域国际合作等。

图片

刘烈宏表示,目前,国家数据局围绕数据要素市场化配置改革正在推进系列重点工作,包括丰富完善数据基础制度体系、促进数据流通交易和开发利用、推动数据基础设施建设、推进数据领域核心技术攻关、强化数据安全治理等。

刘烈宏提到,随着以数据为关键要素的数字经济加速发展,对与之相关的基础设施提出了新的要求,需要构建适应数据要素特征、促进数据流通利用、发挥数据价值效用的数据基础设施。根据业界初步研究来看,数据基础设施是从数据要素价值释放的角度出发,在网络、算力等设施的支持下,面向社会提供一体化数据汇聚、处理、流通、应用、运营、安全保障服务的一类新型基础设施,是覆盖硬件、软件、开源协议、标准规范、机制设计等在内的有机整体。

“其中,以5G、光纤、卫星互联网等为代表的网络设施为数据提供高速泛在的连接能力,以通用、智能、超级算力为代表的算力设施为数据提供高效敏捷的处理能力,以数据空间、区块链、高速数据网为代表的数据流通设施打通数据共享流通堵点,以隐私计算、联邦学习等为代表的数据安全设施保障数据的安全。”刘烈宏表示。

图片

数据基础设施全流程解读

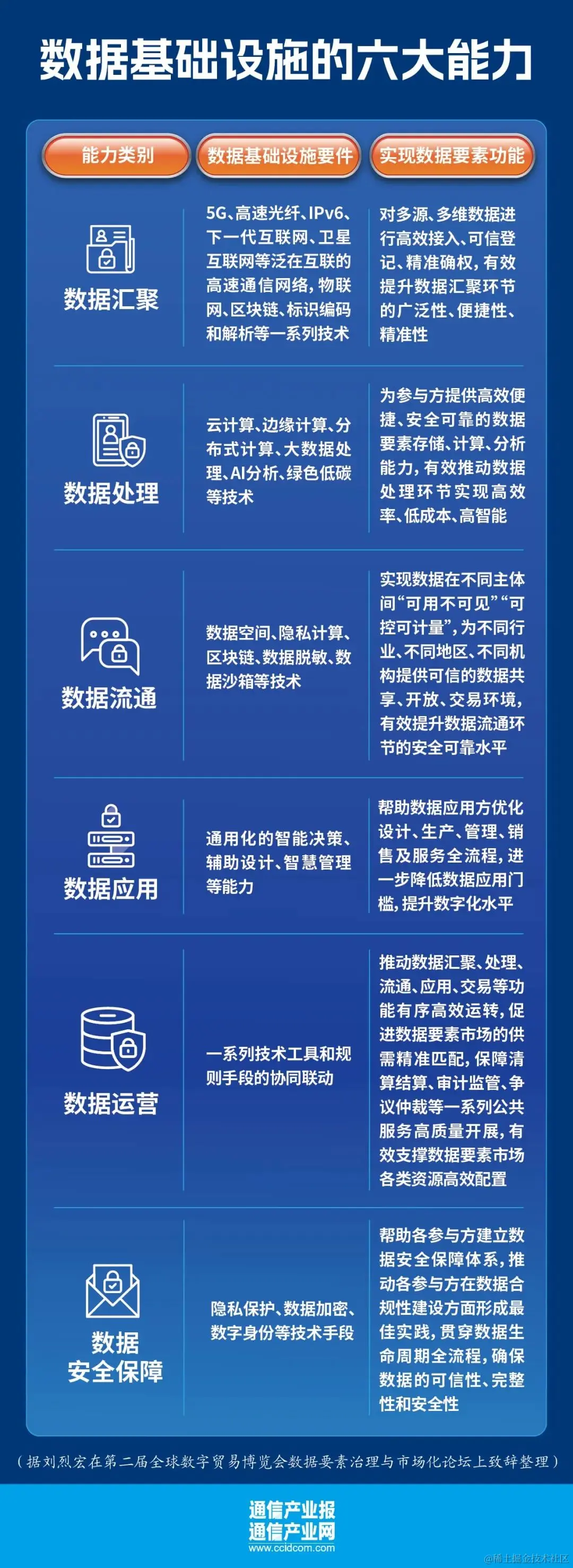
刘烈宏认为,从能力角度看,数据基础设施支撑数据汇聚、处理、流通、应用、运营、安全保障全流程。

图片

在数据汇聚方面, 数据基础设施依托5G、高速光纤、IPv6、下一代互联网、卫星互联网等泛在互联的高速通信网络,叠加物联网、区块链、标识编码和解析等一系列技术,可以对多源、多维数据进行高效接入、可信登记、精准确权,有效提升数据汇聚环节的广泛性、便捷性、精准性。

在数据处理方面, 数据基础设施利用云计算、边缘计算、分布式计算、大数据处理、AI分析、绿色低碳等技术,为参与方提供高效便捷、安全可靠的数据要素存储、计算、分析能力,有效推动数据处理环节实现高效率、低成本、高智能。

在数据流通方面, 数据基础设施通过数据空间、隐私计算、区块链、数据脱敏、数据沙箱等技术,实现数据在不同主体间“可用不可见”“可控可计量”,为不同行业、不同地区、不同机构提供可信的数据共享、开放、交易环境,有效提升数据流通环节的安全可靠水平。

在数据应用方面, 数据基础设施为数据应用方提供通用化的智能决策、辅助设计、智慧管理等能力,帮助数据应用方优化设计、生产、管理、销售及服务全流程,进一步降低数据应用门槛,提升数字化水平。特别是今年以来,生成式人工智能技术取得突破性进展,数据基础设施也要充分利用人工智能大模型的最新成果,更好推动数据要素赋能千行百业,促进数字化转型和智能化升级。

在数据运营方面, 数据基础设施通过一系列技术工具和规则手段的协同联动,推动数据汇聚、处理、流通、应用、交易等功能有序高效运转,促进数据要素市场的供需精准匹配,保障清算结算、审计监管、争议仲裁等一系列公共服务高质量开展,有效支撑数据要素市场各类资源高效配置。

在数据安全保障方面, 数据基础设施通过隐私保护、数据加密、数字身份等技术手段,帮助各参与方建立数据安全保障体系,推动各参与方在数据合规性建设方面形成最佳实践,贯穿数据生命周期全流程,确保数据的可信性、完整性和安全性。

图片

下一步将加快推进数据基础设施建设工作

刘烈宏表示,通过数据基础设施,不同区域、不同领域的数据资源实现有序汇聚,不同行业、不同机构的数据产品实现合规高效流通,不同参与主体实现对数据资源和产品有效利用,整体推动数据服务千行百业、深度融入社会生产生活,推动数据要素“供得出、流得动、用得好”。我们认为,数据基础设施的建设将与数据基础制度的落地和数据资源开发利用的实施一起,共同为数据要素产权确权、收益分配、交易流通、安全治理等核心问题的解决发挥作用。

 “与此同时,数据基础设施也将对扩大数据产业规模、繁荣数据产业生态、促进数字经济高质量发展产生重要意义。据业界初步估算,数据基础设施每年将吸引直接投资约四千亿元,带动未来五年投资规模约两万亿元,推进数实融合新模式生成,促进数字经济高质量发展。数据基础设施的建设不仅需要全社会的参与,也将为全社会带来新的发展机遇。”刘烈宏提到。

刘烈宏表示,下一步,我们将加快推进数据基础设施的建设工作。一是加强顶层设计,适度超前部署。二是繁荣产业生态,促进产业技术创新与融合。三是开展国际合作,推动国际数据基础设施互联互通建设。

国家数据局局长刘烈宏讲话全文

在第二届全球数字贸易博览会

数据要素治理与市场化论坛的致辞国家数据局局长 刘烈宏
2023年11月23日

图片

很高兴来到美丽的杭州,参加第二届全球数字贸易博览会数据要素治理与市场化论坛,与大家一起探讨数据要素市场建设中的有关问题。在此,我谨代表国家数据局,对论坛的召开表示祝贺,对关心和支持我国数据事业发展的各位领导、专家、企业家和国际友人表示感谢!

习近平总书记指出,数据是新的生产要素,是基础性资源和战略性资源,也是重要生产力。当前,数据作为数字经济时代的关键生产要素,逐步融入生产生活各方面,深刻影响并重构着经济社会运行和社会治理,已成为影响未来发展的关键战略性资源。

今年3月,党中央决定组建国家数据局,10月25日,国家数据局正式揭牌,使命就是促进数据合规高效流通使用、赋能实体经济,围绕数据要素产权、流通、分配、治理,构建适应数据特征、符合数字经济发展规律、彰显创新引领的数据基础制度;打通数据流通使用的堵点难点,充分挖掘数据要素潜能;推动做强做优做大数字经济,推进数字基础设施建设高质量发展;推进数据领域科技创新,推动数字经济领域国际合作等。

目前,国家数据局围绕数据要素市场化配置改革正在推进系列重点工作,包括丰富完善数据基础制度体系、促进数据流通交易和开发利用、推动数据基础设施建设、推进数据领域核心技术攻关、强化数据安全治理等。借此机会,今天和大家分享一下关于数据基础设施建设的一些思考。

随着以数据为关键要素的数字经济加速发展,对与之相关的基础设施提出了新的要求,需要构建适应数据要素特征、促进数据流通利用、发挥数据价值效用的数据基础设施。根据业界初步研究来看,数据基础设施是从数据要素价值释放的角度出发,在网络、算力等设施的支持下,面向社会提供一体化数据汇聚、处理、流通、应用、运营、安全保障服务的一类新型基础设施,是覆盖硬件、软件、开源协议、标准规范、机制设计等在内的有机整体。其中,以5G、光纤、卫星互联网等为代表的网络设施为数据提供高速泛在的连接能力,以通用、智能、超级算力为代表的算力设施为数据提供高效敏捷的处理能力,以数据空间、区块链、高速数据网为代表的数据流通设施打通数据共享流通堵点,以隐私计算、联邦学习等为代表的数据安全设施保障数据的安全。

从能力角度看,数据基础设施支撑数据汇聚、处理、流通、应用、运营、安全保障全流程。

在数据汇聚方面,数据基础设施依托5G、高速光纤、IPv6、下一代互联网、卫星互联网等泛在互联的高速通信网络,叠加物联网、区块链、标识编码和解析等一系列技术,可以对多源、多维数据进行高效接入、可信登记、精准确权,有效提升数据汇聚环节的广泛性、便捷性、精准性。

在数据处理方面,数据基础设施利用云计算、边缘计算、分布式计算、大数据处理、AI分析、绿色低碳等技术,为参与方提供高效便捷、安全可靠的数据要素存储、计算、分析能力,有效推动数据处理环节实现高效率、低成本、高智能。

在数据流通方面,数据基础设施通过数据空间、隐私计算、区块链、数据脱敏、数据沙箱等技术,实现数据在不同主体间“可用不可见”“可控可计量”,为不同行业、不同地区、不同机构提供可信的数据共享、开放、交易环境,有效提升数据流通环节的安全可靠水平。

在数据应用方面,数据基础设施为数据应用方提供通用化的智能决策、辅助设计、智慧管理等能力,帮助数据应用方优化设计、生产、管理、销售及服务全流程,进一步降低数据应用门槛,提升数字化水平。特别是今年以来,生成式人工智能技术取得突破性进展,数据基础设施也要充分利用人工智能大模型的最新成果,更好推动数据要素赋能千行百业,促进数字化转型和智能化升级。

在数据运营方面,数据基础设施通过一系列技术工具和规则手段的协同联动,推动数据汇聚、处理、流通、应用、交易等功能有序高效运转,促进数据要素市场的供需精准匹配,保障清算结算、审计监管、争议仲裁等一系列公共服务高质量开展,有效支撑数据要素市场各类资源高效配置。

在数据安全保障方面,数据基础设施通过隐私保护、数据加密、数字身份等技术手段,帮助各参与方建立数据安全保障体系,推动各参与方在数据合规性建设方面形成最佳实践,贯穿数据生命周期全流程,确保数据的可信性、完整性和安全性。

通过数据基础设施,不同区域、不同领域的数据资源实现有序汇聚,不同行业、不同机构的数据产品实现合规高效流通,不同参与主体实现对数据资源和产品有效利用,整体推动数据服务千行百业、深度融入社会生产生活,推动数据要素“供得出、流得动、用得好”。我们认为,数据基础设施的建设将与数据基础制度的落地和数据资源开发利用的实施一起,共同为数据要素产权确权、收益分配、交易流通、安全治理等核心问题的解决发挥作用。

与此同时,数据基础设施也将对扩大数据产业规模、繁荣数据产业生态、促进数字经济高质量发展产生重要意义。据业界初步估算,数据基础设施每年将吸引直接投资约四千亿元,带动未来五年投资规模约两万亿元,推进数实融合新模式生成,促进数字经济高质量发展。数据基础设施的建设不仅需要全社会的参与,也将为全社会带来新的发展机遇。

下一步,我们将加快推进数据基础设施的建设工作。一是加强顶层设计,适度超前部署。二是繁荣产业生态,促进产业技术创新与融合。三是开展国际合作,推动国际数据基础设施互联互通建设。

数据事业的宏伟蓝图正在徐徐展开。近年来,浙江坚持一张蓝图绘到底,作为数字经济创新发展试验区,持续深化“数字浙江”建设,大力推进数字经济创新体制,特别是紧紧把握“数据二十条”确定的先行先试机遇,充分发挥互联网和大数据先行优势,积极探索激活数据价值的浙江路径,大力拓展数据开发利用场景,充分激活产业数据价值,加快培育数据要素市场,初步形成一批具有浙江辨识度的成果。

在数据创新、融合、变革的时代浪潮下,欢迎高校、科研院所、产业链各界与我们一道推动数据基础设施概念理论、架构体系、核心技术、标准规范不断演进迭代,携手并进,推动数据基础设施建设,完善数据基础制度,激活数据要素价值,谱写数字经济发展新篇章,共同为我国数据事业发展贡献力量!

(据刘烈宏在第二届全球数字贸易博览会数据要素治理与市场化论坛上的讲话整理,略有删减)

来源:国家数据局、新京报、通信产业网

申明:本文由数据要素社综合整理,转载请注明“本文转自数据要素社”

END 好文推荐 Valuable Articles

数据要素信息参考(11.13-11.19)

公共数据政府指导定价出台在即,数据财政或开启万亿蓝海

企业数据资产入表可获补贴,北京实施数据要素市场示范奖励

国内首个数据资产确认地方性标准在浙江发布

海外数据战略制度设计与创新模式概述

数据要素社

数聚要素前瞻,启观市场未来!共同推动数据生态建设,助力数据要素产业蓬勃发展!

20篇原创内容

**

公众号

图片

图片

收录于合集 #国家数据局

 14个

上一篇国家数据局局长刘烈宏带队赴浙江杭州考察

素材来源官方媒体/网络新闻