【开源】基于Vue.js的婚恋交友网站的设计和实现

252 阅读6分钟

在这里插入图片描述


一、摘要

1.1 项目介绍

基于JAVA+Vue+SpringBoot+MySQL的婚恋交友网站,包含了会员管理模块、新闻管理模块、相亲大会模块和留言板模块,还包含系统自带的用户管理、部门管理、角色管理、菜单管理、日志管理、数据字典管理、文件管理、图表展示等基础模块,婚恋交友网站基于角色的访问控制,给婚恋管理员、红娘老师使用,可将权限精确到按钮级别,您可以自定义角色并分配权限,系统适合设计精确的权限约束需求。

项目编号:S057,源码已在Bilibili中上架,需要的朋友请自行下载。\color{red}{项目编号:S057,源码已在 Bilibili 中上架,需要的朋友请自行下载。}

https://gf.bilibili.com/item/detail/1104546029

二、功能模块

随着互联网的快速发展,婚恋交友网站成为了当今社会中重要的社交平台之一,从最初的在线聊天室到现在的大型社交平台,婚恋交友网站正不断地发展和完善自己的功能和服务,满足人们日益增长的需求。经过对婚恋交友网站的特点进行分析,发现匿名性、便捷性、多样性和互动性特点使得婚恋交友网站成为了一个非常有吸引力的社交平台,吸引了越来越多的用户进行使用。婚恋交友网站不仅满足了人们的社交需求,也有助于促进跨地域、跨文化的交流和理解,同时也带来了一定的负面影响,如虚假信息、网络诈骗等问题。婚恋交友网站是一个国际性的社交平台,在互联网时代发挥着越来越重要的作用。只有不断完善自身服务和管理规则,才能更好地发挥其正面作用,为人们创造更加多元化、便捷化、安全的社交环境。

在这里插入图片描述

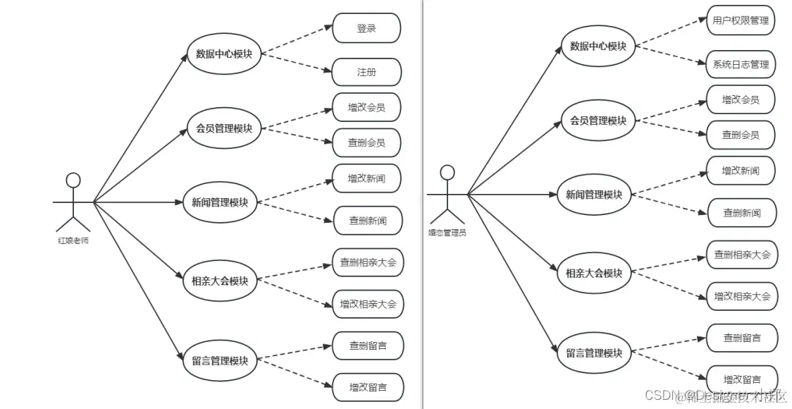
婚恋交友网站的功能性需求主要包含数据中心模块、会员管理模块、新闻管理模块、相亲大会管理、留言管理模块这五大模块,是基于浏览器运行的web管理后端,其中各个模块详细说明如下。

2.1 数据中心模块

数据中心模块包含了婚恋交友网站的系统基础配置,如登录用户的管理、婚恋交友网站组织架构的管理、用户菜单权限的管理、系统日志的管理、公用文件云盘的管理。 组织架构,指的是婚恋交友网站运营公司的组织架构,该模块适用于管理这些组织架构的部门层级和员工的部门归属情况。 系统日志的管理,用于维护用户登入系统的记录,方便定位追踪用户的操作情况。 公用云盘管理模块,用于统一化维护婚恋交友网站中的图片,如会员的人脸照片、保密协议等等。

2.2 会员管理模块

会员管理模块用于对会员的数据进行管理,其中包括会员姓名、联系方式、照片、身高体重、户籍地、现居地、学历、职业等,红娘老师可以通过此模块对会员数据进行添加、编辑更新、删除、查询操作。

2.3 新闻管理模块

新闻管理模块用于对婚恋新闻的数据进行管理,其中包括新闻标题、新闻内容、发布状态、图片、排序值、备注、创建时间、创建人等,婚恋管理员可以通过此模块添加、编辑更新、删除、查询新闻数据。

2.4 相亲大会管理模块

相亲大会管理模块用于对相亲大会的数据进行管理,其中包括活动标题、活动内容、活动时间、活动地点、费用、备注、创建时间、创建人等,婚恋管理员可以通过此模块添加、编辑更新、删除、查询相亲大会数据。

2.5 留言管理模块

婚恋交友过程中难免会有一些咨询和纠纷,所以婚恋交友网站专门设计了留言板模块,用于解决相关纠纷,用户可以在留言板中留言,或对已留言的信息进行回复,其中包括咨询内容、咨询人、咨询时间、回复内容、回复人、回复时间、备注、创建时间等。


三、系统设计

3.1 用例设计

在这里插入图片描述

3.2 数据库设计

3.2.1 会员信息表

在这里插入图片描述

3.2.2 新闻表

在这里插入图片描述

3.2.3 相亲大会表

在这里插入图片描述

3.2.4 留言表

在这里插入图片描述


四、系统展示

在这里插入图片描述 在这里插入图片描述 在这里插入图片描述 在这里插入图片描述 在这里插入图片描述 在这里插入图片描述 在这里插入图片描述 在这里插入图片描述


五、核心代码

5.1 查询会员

@RequestMapping(value = "/getByPage", method = RequestMethod.GET)
@ApiOperation(value = "查询会员")
public Result<IPage<Member>> getByPage(@ModelAttribute Member member ,@ModelAttribute PageVo page){
    QueryWrapper<Member> qw = new QueryWrapper<>();
    if(!ZwzNullUtils.isNull(member.getName())) {
        qw.like("name",member.getName());
    }
    if(!ZwzNullUtils.isNull(member.getResidence())) {
        qw.like("residence",member.getResidence());
    }
    if(!ZwzNullUtils.isNull(member.getAddress())) {
        qw.like("address",member.getAddress());
    }
    if(!ZwzNullUtils.isNull(member.getHouse())) {
        qw.like("house",member.getHouse());
    }
    if(!ZwzNullUtils.isNull(member.getSchooling())) {
        qw.like("schooling",member.getSchooling());
    }
    IPage<Member> data = iMemberService.page(PageUtil.initMpPage(page),qw);
    return new ResultUtil<IPage<Member>>().setData(data);
}

5.2 查询相亲大会

@RequestMapping(value = "/getByPage", method = RequestMethod.GET)
@ApiOperation(value = "查询相亲大会")
public Result<IPage<MatchmakingConference>> getByPage(@ModelAttribute MatchmakingConference matchmakingConference ,@ModelAttribute PageVo page){
    QueryWrapper<MatchmakingConference> qw = new QueryWrapper<>();
    if(!ZwzNullUtils.isNull(matchmakingConference.getTitle())) {
        qw.like("title",matchmakingConference.getTitle());
    }
    if(!ZwzNullUtils.isNull(matchmakingConference.getContent())) {
        qw.like("content",matchmakingConference.getContent());
    }
    if(!ZwzNullUtils.isNull(matchmakingConference.getAddress())) {
        qw.like("address",matchmakingConference.getAddress());
    }
    IPage<MatchmakingConference> data = iMatchmakingConferenceService.page(PageUtil.initMpPage(page),qw);
    return new ResultUtil<IPage<MatchmakingConference>>().setData(data);
}

5.3 新增留言

@RequestMapping(value = "/insert", method = RequestMethod.POST)
@ApiOperation(value = "新增留言")
public Result<Message> insert(Message message){
    User currUser = securityUtil.getCurrUser();
    message.setUserId(currUser.getId());
    message.setUserName(currUser.getNickname());
    message.setTime(DateUtil.now());
    message.setReplyContent("");
    message.setReplyName("");
    message.setReplyId("");
    message.setReplyTime("");
    iMessageService.saveOrUpdate(message);
    return new ResultUtil<Message>().setData(message);
}

5.4 查询留言

@RequestMapping(value = "/getByPage", method = RequestMethod.GET)
@ApiOperation(value = "查询留言")
public Result<IPage<Message>> getByPage(@ModelAttribute Message message ,@ModelAttribute PageVo page){
    QueryWrapper<Message> qw = new QueryWrapper<>();
    if(!ZwzNullUtils.isNull(message.getContent())) {
        qw.like("content",message.getContent());
    }
    if(!ZwzNullUtils.isNull(message.getUserName())) {
        qw.like("user_name",message.getUserName());
    }
    if(!ZwzNullUtils.isNull(message.getReplyContent())) {
        qw.like("reply_content",message.getReplyContent());
    }
    IPage<Message> data = iMessageService.page(PageUtil.initMpPage(page),qw);
    return new ResultUtil<IPage<Message>>().setData(data);
}

5.5 查询新闻

@RequestMapping(value = "/getByPage", method = RequestMethod.GET)
@ApiOperation(value = "查询新闻")
public Result<IPage<News>> getByPage(@ModelAttribute News news ,@ModelAttribute PageVo page){
    QueryWrapper<News> qw = new QueryWrapper<>();
    if(!ZwzNullUtils.isNull(news.getTitle())) {
        qw.like("title",news.getTitle());
    }
    if(!ZwzNullUtils.isNull(news.getContent())) {
        qw.like("content",news.getContent());
    }
    if(!ZwzNullUtils.isNull(news.getUserName())) {
        qw.like("user_name",news.getUserName());
    }
    IPage<News> data = iNewsService.page(PageUtil.initMpPage(page),qw);
    return new ResultUtil<IPage<News>>().setData(data);
}

六、免责说明

  • 本项目仅供个人学习使用,商用授权请联系博主,否则后果自负。
  • 博主拥有本软件构建后的应用系统全部内容所有权及独立的知识产权,拥有最终解释权。
  • 如有问题,欢迎在仓库 Issue 留言,看到后会第一时间回复,相关意见会酌情考虑,但没有一定被采纳的承诺或保证。

下载本系统代码或使用本系统的用户,必须同意以下内容,否则请勿下载!

  1. 出于自愿而使用/开发本软件,了解使用本软件的风险,且同意自己承担使用本软件的风险。
  2. 利用本软件构建的网站的任何信息内容以及导致的任何版权纠纷和法律争议及后果和博主无关,博主对此不承担任何责任。
  3. 在任何情况下,对于因使用或无法使用本软件而导致的任何难以合理预估的损失(包括但不仅限于商业利润损失、业务中断与业务信息丢失),博主概不承担任何责任。
  4. 必须了解使用本软件的风险,博主不承诺提供一对一的技术支持、使用担保,也不承担任何因本软件而产生的难以预料的问题的相关责任。