🌍全球视野:海外信用卡现状深度剖析💳

655 阅读6分钟

前言

首先抛出一个问题:

现阶段海外支付其实接入很多第三方金流厂商,googlepay,appstore,paypal .....   ,他们其实都支持信用卡支付,无需我们独立接入。但我们真的是无需要关心信用卡背后交易流程吗?

信用卡.png

在海外收银台上线信用卡支付方式期间我们遇到了,信用卡的支付转化率极低 ,导致我们马上先下架信用卡支付通道。

后续整理归类信用卡交易失败原因:

  • 风险拦截

  • 请款失败

  • 3D验证失败

  • 订单纠纷
    ....

但这一块交易流程都在金流厂商和信用卡之间,我们其实都是感知不到的,只知道支付失败了,每次都得后置处理(等待渠道那边给出原因,我们再做后续的调整)。

后面我觉得不捋清楚信用卡背后的交易流程,我们永远有解决不完的问题。

步入正题

支付术语

首先我们在了解海外信用卡的交易流程前,需要理解一些支付术语

image.png

  • 持卡人: 信用卡持有者

  • 发卡行: 持卡人对应的信用卡银行机构,如:建行,工行

  • 收单行: 跟商家合作的银行机构,提供支付收款能力,其利益主要来源于特约商户交易手续费的分成、服务费  

  • 收单机构: 非银行实体,但具备收单行能力(跟多家银行合作,提供支付收单服务),如 paypal, 微信,支付宝

  • 卡组织:  被定义为交易网络,它解决持卡人全球性 和 跨行交易问题,提供了便利性。如 visa  银联

  • 支付服务提供商: 支付渠道厂商 (微信&支付宝&Paypal&Mycard&Payermax...),为商家提供一套支付服务能力,并且部分支付服务提供商也是收单机构,直接具备收单能力。

  • 商家: 37平台收银台

信用卡背后交易流程

image.png

那我们上面说到卡交易失败原因通常在哪些位置呢

  • 第三方支付平台内部交易风控
  • 发卡行的授权风控和 扣款验证

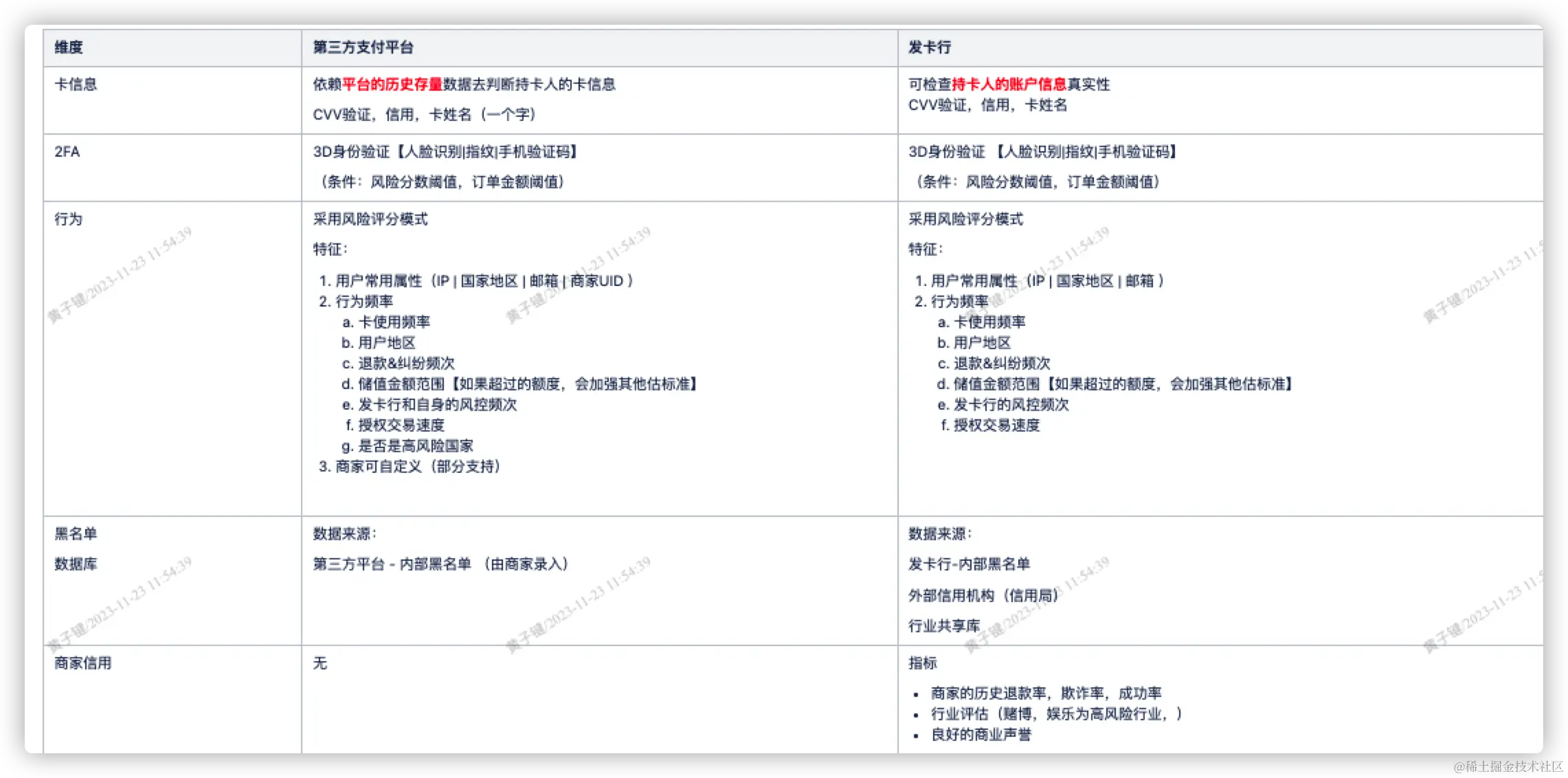
那发卡行与第三方支付平台的风控有什么区别??

数据来源

区别点第三方支付平台发卡行
数据来源第三方风控服务则通常依赖于商户提供的有限信息,如交易金额、商品信息和消费者的支付凭据。它们可能还会使用商户的历史数据和其他公共数据源,但无法直接访问发卡行的持卡人账户信息。1.发卡行的授权风控主要基于持卡人的账户信息和历史交易数据。发卡行可以访问持卡人的账户信息和支付历史,包括消费习惯、账户余额和还款记录等。这些数据对于发卡行来说是可见的,因为它们是持卡人的账户所属方 2.发卡行还会根据商家的信用等级进行风险评估,来减少欺诈风险并保证持卡人的利益

订单风险评估维度

iShot2023-11-23 11.54.44.png

信用卡交易售后

当然当信用卡被扣款后,用户也可以存在售后诉求,需要进行售后处理流程。

交易售后通常有如下场景:

  1. 退货或退款政策:如果持卡人购买的商品或服务存在问题、未按约定交付或不符合预期,根据商家的退货或退款政策,持卡人可以选择发起退款请求。
  2. 交易争议:如果持卡人对交易本身存在争议,例如未经授权的交易、重复扣款、金额错误等,持卡人可以向发卡行提出申诉并请求退款。
  3. 欺诈或盗窃:如果持卡人怀疑交易是由于信用卡欺诈或盗窃行为引起的,持卡人可以与发卡行联系并要求退款。

但在了解退款售后流程前,以下两个名词定义需要明确:

名称解释
退款售后发起方:用户或商家 退款订单通常是双方协商一致的结果,商户同意接受退款请求,并按照约定的退款流程将款项退还给用户
纠纷售后发起方:用户纷订单是指用户对一笔交易提出争议,认为该交易存在问题,例如未收到商品、商品与描述不符、商户无法提供服务等。用户通过与发卡行或卡组织联系,提出争议并请求退款。纠纷订单通常需要进行调查和解决,以确定是否应该给予用户退款或其他补偿。

退款售后流程图

image.png

纠纷售后流程

image.png

商家申诉失败会存在以下情况:

  1. 缺乏证据或不充分的证据
  2. 违反交易规则或条款:未按照约定提供商品或服务。
  3. 未能及时响应或提供必要的信息:如果商家未能按时回应或未能提供必要的信息,申诉可能会失败。
  4. 当地卡组织的政策 (通常到这一层大概率商家要申诉失败)

tips: 申诉失败不仅要退款,败诉方还要承担 纠纷处理费 和 仲裁费用

当然上文说到信用卡是超前支付来的,所以很多商家都有一些疑惑:

1. 如果用户到还款日期不还款是否会影响商家收账

答: 不会影响,如果用户到信用卡还款日期不还款,一般情况下不会直接影响商家的收账。商家已经完成了交易,并且信用卡发卡机构或支付处理机构已经将交易资金结算给商家。商家已经收到了与交易金额相对应的款项。但会对用户的个人信用记录产生负面影响。

2. 如果存在黑子使用 "黑卡-异常卡"支付,商家是否会受到影响

答:会影响,如果是指通过非法手段获得的信用卡,例如盗刷他人信用卡信息或使用虚假身份进行申请。当商家接受这种异常卡支付时,可能会面临以下风险:

  1. 欺诈风险:商家可能无法确定异常卡是否合法,存在被欺诈的风险。一旦持卡人提出投诉或发现异常交易,商家可能会面临退款或争议的情况。
  2. 收款风险:异常卡可能存在资金来源不明或无法追溯的情况,商家可能无法确保收到的款项是合法的。这可能导致商家面临资金无法到账或被冻结的风险。

措施:

  • 前置措施:

    • 在支付流程中尽可能的提供用户画像信息给到第三方支付平台,由第三方支付平台的风控系统或者发卡行的风控系统进行检测,它们自带很多风控措施:3d验证,画像检查【可看上文解说】
  • 后置措施:

    • 市面上很多第三方支付平台有对应的风控监控面板,但需要开通风控产品(有些事付费的)
    • 退款闭环减少损失

总结

海外信用卡背后的交易流程是繁多的,这里只是九牛一毛,希望大家看了这篇文章会有收获!