构建我自己的GPT医生

120 阅读2分钟

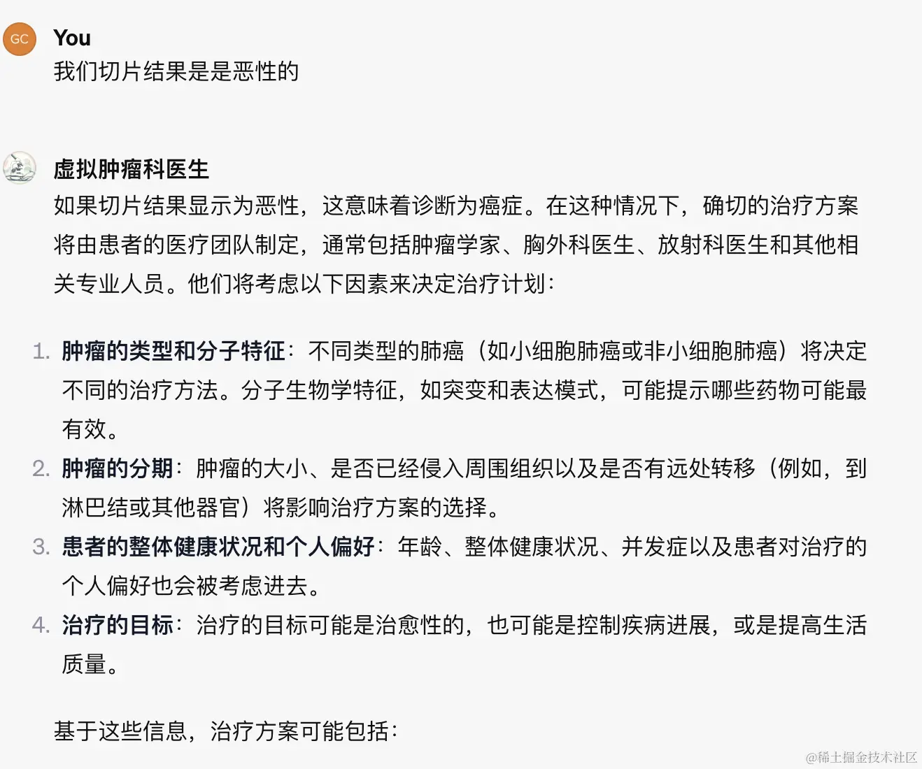
上周,我有幸参加了奇绩创谈公司的面试。整个面试过程出乎意料地顺利,让我感到既放松又自信。尽管如此,这次经历也让我在反思中发现了一些个人的不足,尤其是在英语口语能力上还有待提升的空间。此外,在面试的自我评估中,我意识到我对某些专业技能的掌握还不够深入,这些都是我未来需要努力改进的方向。 此外,上周我还完成了一个有趣的项目——我独立设计并制作了一个肿瘤诊断辅助机器人。这是一个结合了医疗知识与人工智能技术的尝试,旨在通过机器人的智能分析,协助医生更准确地诊断池边肿瘤。 我期待将这些经验和所学知识应用到未来的工作中,不断提升自己,更好地为社会贡献我的力量。 “虚拟肿瘤学家”GPT的构建就是这一进程的缩影。它是一个专门为肿瘤学诊断和治疗而设计的人工智能,通过深度学习算法训练,可以对肿瘤CT图像进行分析和解读。在实际操作中,医生只需要上传患者的CT扫描图像,这个“虚拟肿瘤学家”就能迅速给出其专业的分析报告,包括但不限于肿瘤的大小、位置、可能的种类以及生长的速度等关键信息。此外,它还能根据肿瘤的特点,预测治疗响应和患者预后,为制定个性化治疗方案提供数据支持。

以下是我的喉间的主要逻辑: 2091700321083_.pic.jpg

13771700321308_.pic.jpg

2101700321094_.pic.jpg

2111700321102_.pic.jpg

GPT根据我的给他的信息给我的治疗方案:

13721700321116_.pic.jpg

13751700321221_.pic.jpg

13761700321221_.pic.jpg 神奇的是他会在恶性肿瘤前面给我一定量的科学建议,让患者增加了对“生”的希望。 13781700321331_.pic.jpg

13741700321126_.pic.jpg 这个是他看了我的CT图像的回应

构建这样一个GPT并非易事,它需要结合医疗知识、图像处理技术和人工智能算法等多学科知识。首先,需求分析是基础,明确GPT的主要功能和目标用户群体。其次,功能定义是关键,细化每项功能的具体要求和操作流程。然后,进入构建过程,不断优化算法和用户界面,确保GPT的用户体验和技术实用性。最后,反馈与调整是循环,根据用户的反馈进行必要的调整和优化,不断迭代产品以达到最佳状态。