告别手动写作时代,ChatGPT带你体验智能论文写作,让论文写作再也不是难题

175 阅读4分钟

ChatGPT 介绍

ChatGPT 是一个基于人工智能的对话代理,它由 OpenAI 开发,基于 GPT(Generative Pretrained Transformer)架构。这个模型通过大量的文本数据训练,能够理解和生成人类语言,使其在写作和内容创作方面具有广泛的应用。

首先,ChatGPT 可以作为一名虚拟写作助手,帮助用户完成各种写作任务。例如,它可以帮助撰写文章、博客、报告或书籍的草稿。用户只需要给出一个主题或大纲,ChatGPT 就能够生成连贯、有逻辑的文本。这对于那些面临创作障碍或时间限制的作者来说是一个很有价值的工具。

其次,ChatGPT 在内容创作方面也有很强的实用性。它可以生成新闻稿、营销文案、社交媒体帖子等。对于营销人员和社交媒体经理来说,ChatGPT 可以帮助他们快速产生创意和文案,从而节省时间和提高工作效率。此外,ChatGPT 还可以根据不同的风格和语调来定制内容,使其适应不同的受众和平台。

ChatGPT在写作领域的特点可以概括为以下几点:

激发创造力和灵感: 当你面对写作障碍或寻求新的创意时,ChatGPT 能成为你的思想火花。无论你是在筹备一篇论文还是探索一个故事构思,ChatGPT 都可以通过对话激发你的创新思维,帮助你发现独特的观点和灵感。

知识查询与信息整合: ChatGPT 就像一个随身的信息库,能够在多个主题上提供广泛的信息和知识。它能够快速回答你的问题,解释复杂的概念,并为你指引更多的学习资源和资料,让你的知识面更加全面。

文章结构规划: 从文章的起始到结尾,ChatGPT 能够帮助你规划出清晰的结构和组织。它能与你一起讨论论文的大纲,确保从引言到结论,每个部分都紧密相连,逻辑清晰,让你的写作更具条理性。

提升写作技能: ChatGPT 不仅能够提供内容上的指导,还能帮助你在写作技巧上有所提高。它能给出有关句式构造、段落衔接和词汇运用的建议,帮助你优化语言表达和加强论证逻辑,让你的写作更加精炼和有说服力。

这些特点体现了 ChatGPT 在辅助写作和内容创作方面的实用性,无论是学术写作还是其他形式的文本创作,ChatGPT 都能提供有效的帮助。

ChatGPT 写论文的步骤

使用 ChatGPT 生成论文主要有下面几步

1、生成论文选题
2、生成论文摘要
3、生成论文大纲
4、生成论文正文

针对上面几个步骤,下面我们使用ChatGPT演示整个操作步骤。

生成论文选题

找到【教育学习】模块中的【论文选题】助手,点击打开,并且输入选题方向以及导师要求:

image-20231118122121589.png image-20231118122244882.png

由此便可以生成论文题目,如果论文题目不合适,可以多生成几遍,找到自己满意的论文题目。

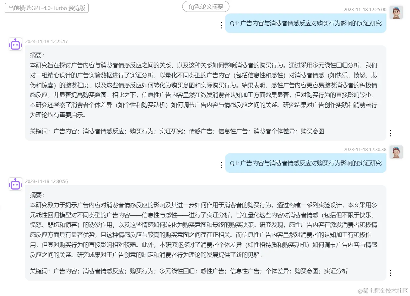
生成论文摘要

由第一步生成的论文选题,我们选择【论文摘要】助手来帮我们生成论文的摘要部分,这部分比较重要,是整篇论文的内容概述,所以生成论文摘要的时候可以多生成几遍。

image-20231118123116996.png

生成论文大纲

同理,由前面的论文选题和论文摘要我们选择【论文摘要】助手来帮我们生成论文的大纲,Ai 会给出 markdown 格式的论文大纲,对于不熟悉 markdown 的同学,可能比较陌生,可以把 # 替换调即可。

image-20231118123419581.png

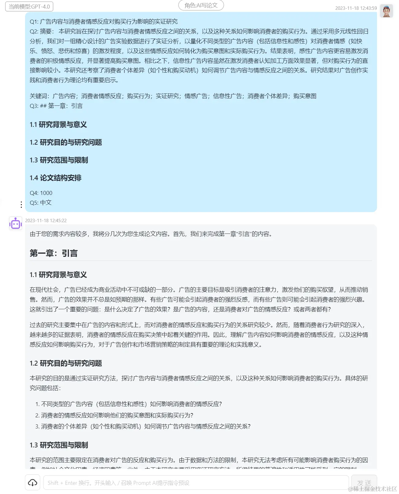
生成论文正文

到目前为止,所有的准备工作以及准备好了,下面我们来生成论文的正文,我们选择【AI写论文】助手,把前面生成的论文选题、论文摘要和论文大纲粘贴进来,即可。

重要提示: 在填写大纲时,不要一次性全部填入,可以先填写一个大章节,然后根据大纲,先生成第一章节,然后重复步骤,继续生成第二章节。

image-20231118124724029.png

重复该步骤,直到生成论文大纲对应的所有正文内容。

需要明确指出,由 ChatGPT 生成的文章内容仅供学习和交流使用,生成的论文后续可以进行润色、改写或者是论文降重。

如果没有账号,可以看我上一篇文章:ChatGPT镜像网站分享