国产芯片D2504具有高转换效率、2A负 载能力和优异的负载调整率和电压线性度。可兼容型号XL4001

56 阅读1分钟

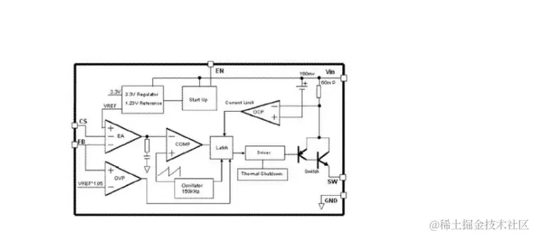
D2504是一块具有150KHz固定频率的PWM控制降压型稳压电路,具有高转换效率、2A负 载能力和优异的负载调整率和电压线性度。

主要特点:

● 输入电压范围: 4.540V ● 可调输出电压: 1.23537V ● 最小Drop电压1 5V@2A ● 150K 固定开关频率 ● 2A恒流输出能力 ● 优异的电压线性度和负载调整率 ● TTL关断能力 ● 带迟滞的ON/OFF功能 ● 具有过流、 过压和过温保护功能 ● 封装形式: ESOP8

image.png

image.png