2023 年 Rust 开发路线图

293 阅读8分钟
封面.png

在过去五年中,Rust 凭借其令人难以置信的开发体验和灵活性,成为最受欢迎和最受喜爱的 15 种编程语言之一。它拥有强大的功能、透明的文档以及一个由贡献者组成的参与性和支持性社区。

Rust 将安全性、性能和并发性放在首位。它允许程序员使用低级语言的控制能力来创建应用程序,同时具备高级语言的强大抽象能力。总的来说,使用Rust您可以做很多事情,所以每个开发者都应该至少尝试一下。

头图.jpg

本文核心内容如下:

  • Rust 核心功能
  • Rust 的优势
  • Rust 生态系统
  • Rust 开发路线图
  • Rust 开发的挑战

1.Rust 核心功能

下面我们通过 Rust 的一些核心功能

内存安全:

Rust 的主要设计目标是在不依赖垃圾回收器的情况下保证内存安全。这通过透明的数据所有权、强大的类型系统和严格的编译时检查来实现。数据所有权范式规定了 Rust 中的每一块数据都有一个唯一的所有者。当所有权被转移(称为“移动”)时,先前的所有者就无法再访问数据。这可以防止重复释放操作并消除双重删除错误。这种方法在编译阶段就消除了一类错误。

通过使用 Rust 中的 Option<T> 类型,可以消除许多语言中普遍存在的空指针反引用等错误。它明确处理了值可能不存在的情况。

由于 Rust 的借用和所有权系统,还可以防止数据竞争和缓冲区溢出。如果某段代码可能不安全,除非将其包装在一个不安全块中,否则 Rust 不会对其进行编译,以提醒开发人员谨慎操作。

并发模型:

Rust 中的并发建立在提供内存安全的同样原则之上:所有权和借用。通过利用这些原则,Rust 确保了线程安全。

该语言提供了几种并发原语,如用于共享状态的 Arc(原子引用计数)和用于可变访问的 MutexRwLock。Rust 中的通道为线程之间的通信提供了一种方式。

Rust 1.39.0 引入的 async/await 语法允许编写看起来像同步代码的异步代码,简化了复杂的并发场景。

出色性能:

Rust 的“零成本抽象”意味着使用高级构造不会带来运行时开销。您可以在不牺牲性能的情况下获得抽象的好处。

作为系统语言,Rust 提供了对硬件资源的广泛控制。这使得它在许多基准测试中与 C 和 C++ 一样高效,并增加了安全保证。

由于 Rust 是明确的且没有运行时,可以执行内联、循环展开和其他激进的优化。

2.Rust 的优势

rust-优势.jpg

Rust 将各种编程风格结合在一起:过程式、基于Actor的并发、面向对象和纯函数。它还支持静态和动态形式的通用和元编程。以下是主要的 Rust 优势概述。

易于部署:

如果不进行积极的运用,Rust 强大的安全性和完整性工具就毫无意义。Rust 的创建者和社区让初学者能轻松掌握这门语言。生成 Rust 二进制文件所需的软件包是统一的。只有在与 Rust 系统外的组件(如从源代码编译C库)一起工作时,才需要像 GCCO 这样的外部编译器。

强大的类型系统:

使用 Rust,不允许编译包含可检测到的错误的代码。这一特性使开发人员可以集中精力于程序的核心逻辑,而不是纠正问题。

跨平台性:

虽然 Rust 与大多数现代平台兼容,但其开发者并不旨在使其成为通用语言,而是专注于流行平台上。Rust 可以在三个主要操作系统上运行:Linux、Windows 和 MacOS。如果需要交叉编译或为另一个平台或架构生成二进制文件,Rust 也相对容易实现。

强大的功能:

Rust拥有一套与 C++ 相媲美的本地功能:宏、通用、模式匹配和通过“特征”进行组合。

全面的标准库:

Rust 更广泛目标之一是提供与 C 和 C++ 相当的替代方案。因此,它提供了一个包括容器、集合、迭代器、字符串操作、进程和线程管理等在内的广泛的标准库。由于 Rust 旨在跨平台,其标准库仅包含通用可移植功能。特定于平台的函数可以通过第三方库获得。此外,Rust 可以在没有标准库的情况下运行,这在开发嵌入式系统等平台无关的二进制文件时特别有用。

第三方库的选择:

一个语言的多功能往往取决于其所获得的第三方支持。Rust 的官方库仓库 Cargo 中托管了超过 6 万个 “crates”。其中许多是流行库或框架的API 绑定。然而,这些 crate 没有一个基于质量的全面排名系统,因此您必须依靠个人经验或社区建议。

IDE支持:

Rust 团队开发了 rust-analyzer,可以向 IDE 提供来自 Rust 编译器的实时反馈,例如 Microsoft Visual Studio Code。

开源:

作为一种开源语言,Rust 得益于全球广泛的开发者社区的贡献,不断改进其性能。对于初学者来说尤其友好。它还定期更新详细透明的语言文档。

3.Rust 生态系统

rust-ecostytem.jpeg

Rust的一个重要优势就是其广泛的工具、框架和库生态系统。

Cargo:

Cargo 是 Rust 的官方包管理器和编译器。它处理项目构建、依赖管理和测试执行。开发者使用 crates.io 作为 Rust 包的官方注册表,由Rust 社区管理,并与 Cargo 集成。

Rustup:

Rustup 是一个简化 Rust 版本管理的工具,允许在不同的 Rust 工具链之间切换和更新它们。

开发环境:

许多集成开发环境(IDE)和文本编辑器现在都支持 Rust 开发,包括 Visual Studio Code、Atom 和 IntelliJ IDEA。

库和框架:

Rust 的库和框架生态系统不断扩大,涵盖了 Web 开发、游戏和机器学习等应用。其中一些受欢迎的库和框架包括 Rocket、Tokio、Serde 和 Actix。

Rust-analyzer:

Rust-analyzer 是一个高效可靠的语言服务器,提供Rust代码的代码分析和自动完成等功能。它易于使用,并与多个文本编辑器和IDE兼容。

Rustfmt 是一个专门用于确保 Rust 代码统一格式的格式化工具。

学习资源丰富:

Rust 提供了大量有用的文档。下面是收集的一些有用资源:

  • The Rust Programming Language Book (in-depth explanation of Rust and its core concepts)
  • Rust Language Cheat Sheet
  • Rust Atomics and Locks. Low-Level Concurrency in Practice by Mara Bos (book)
  • Programming Rust: Fast, Safe Systems Development by by Jim Blandy, Jason Orendorff, Leonora Tindall (book)
  • Rust by Example (collection of annotated code samples)
  • Rust Install documents
  • Rust Installer download page
  • Rust design patterns
  • Rust in Motion (paid video course)
  • Rust in blockchain (weekly newsletter)
  • Serokell’s selection of the best Rust learning resources

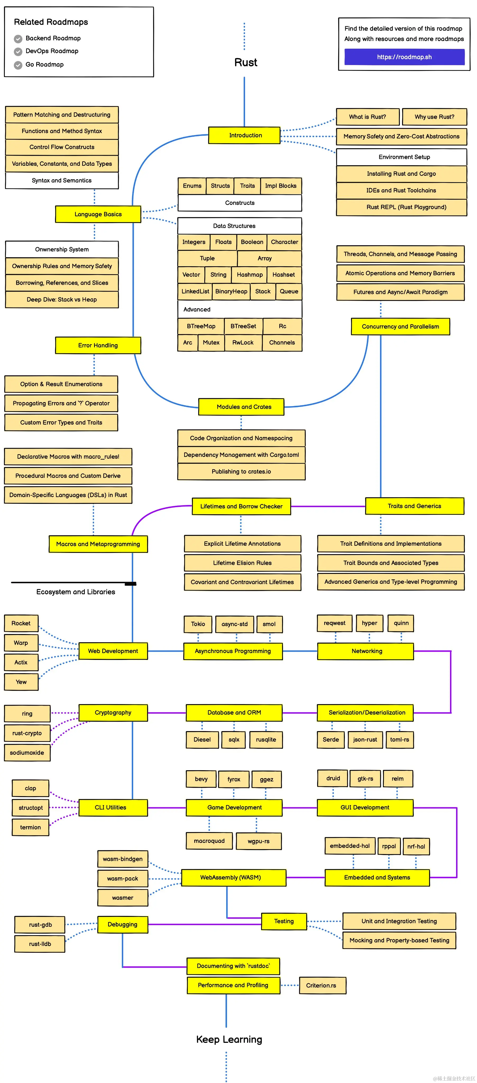
4.Rust 开发路线图

路线图.jpeg

5.Rust 开发的挑战

Rust 编程语言提供了诸多优势,如增强的安全性、卓越的性能、简化的并发性编程以及确保内存安全。然而,Rust 并非没有缺点。在使用 Rust时,常见的一些挑战包括:

  • 陡峭的学习曲线:对于初学者来说,Rust 的所有权、借用和生命周期等概念可能很令人困惑,特别是对于那些没有接触过这些概念的人来说。
  • 冗长的语法:有人批评该语言的语法冗长,这既可以看作是优点(显式而非隐式),也可以看作是缺点(实现简单任务需要冗长的代码)。
  • 有限的库:尽管 Rust 生态系统正在快速增长,但在第三方库的数量和多样性方面,它仍落后于 Python、Java 或JavaScript等更成熟的语言。
  • 编译时间:经常被提到的一个缺点是较长的编译时间。这可能会减慢开发速度,特别是在较大的项目中。
  • 成熟度:尽管 Rust 是一种稳定的语言,但它仍比许多竞争对手要年轻。因此,某些功能和最佳实践仍在不断发展中。
  • 简化的运行时:这既是一种优势也是一个挑战。虽然它使得 Rust 可以在系统编程和资源受限的环境中使用,但也意味着该语言没有像拥有更完善运行时的语言那样多的内置功能。

最后

调查显示,Rust 在开发人员中越来越受欢迎。2023年的 Stack Overflow 开发者调查表明,13% 的人最近在 Rust 上有广泛的工作经验,并且从 2016 年到 2023 年,这门语言一直是 “最受喜爱的”。Rust 还在 2023 年 "最受欢迎的技术" 中排名第六。

高级抽象和细粒度控制的结合使得Rust成为开发安全、高效的系统软件的首选。随着Rust在开发者社区的日益认可,它有可能成为更多领域中的主导语言。