硬件开发笔记(十二):RK3568底板电路电源模块和RTC模块原理图分析

585 阅读4分钟

前言

  做硬件做系统做驱动,很难从核心板做起,所以我们先依赖核心板,分析底板周围的电路,然后使用AD绘制原理图和设计PCB,打样我司测试底板,完成硬件测试,再继续系统适配,驱动移植,从而一步一步完善成为一个功能完善的底板,且搭载了我们跳完的系统和驱动。   本篇文章,先从底板的电源电路和RTC时钟电路分析。


说明

  分析原理图的过程中,常用的电阻,电容,电感,通用接插件这些元器件不进行说明,默认情况下,笔者绘制板子将会直接使用0603贴片封装的相关元器件,2.54mm或者1.27mm的dip排针,电容有部分要使用点电解电容(电感的封装跟点解电容一样),文章中不会进行仔细分析的。   在这里插入图片描述

  这些封装是在PCB绘图的时候再定,因为前面定了,有可能后面还是要更换。

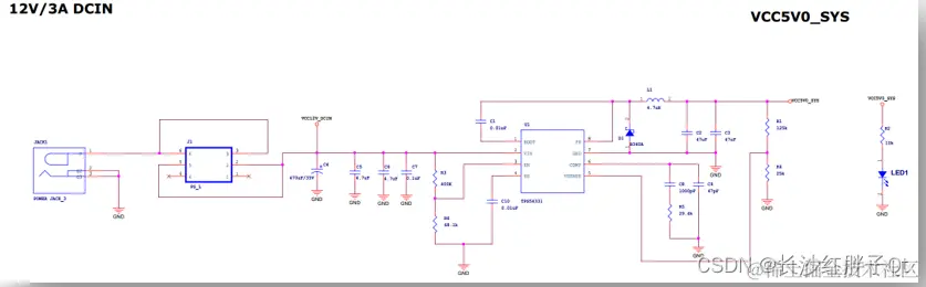
12V/3A的DCIN电源电路分析

  一般典型的电压就是:1.2V,1.5V,3.3V,5.0V,12V,把这几个熟悉掌握,有自己的稳定电路就可以了。

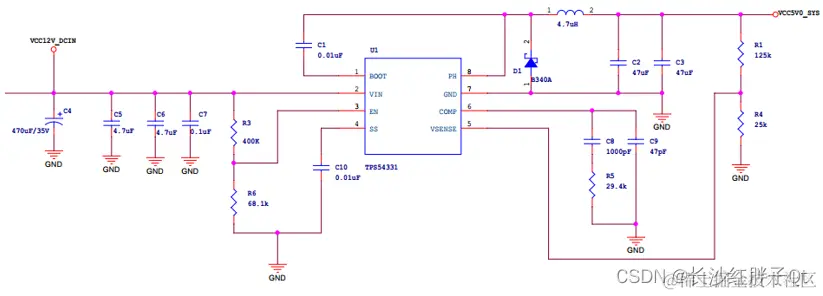
12V转5V电路原理图分析

开发板的底板原理图分析

  12V3A直接从适配器过来。   在这里插入图片描述

  在这里插入图片描述

  在这里插入图片描述

  在这里插入图片描述

  这个芯片电流可以输出3A,笔者之前常用AMS1117,最大电流输出为1A,但是可以并联多个,当然这个涉及到了焊接引脚,PCB布板得体积,元器件成本还有电源稳压精度等专业问题。

TPS54331特性

  在这里插入图片描述

  datasheet推荐电路,可以比对下两个电路,其实本质就是一样:   在这里插入图片描述

  在这里插入图片描述

  下面是推荐得电路板布局,注意电容一般要靠近所作用的那个引脚的位置,以达到较好的稳定电压效果:   在这里插入图片描述

封装

  在这里插入图片描述

  在这里插入图片描述

  可以手工焊接和贴片。

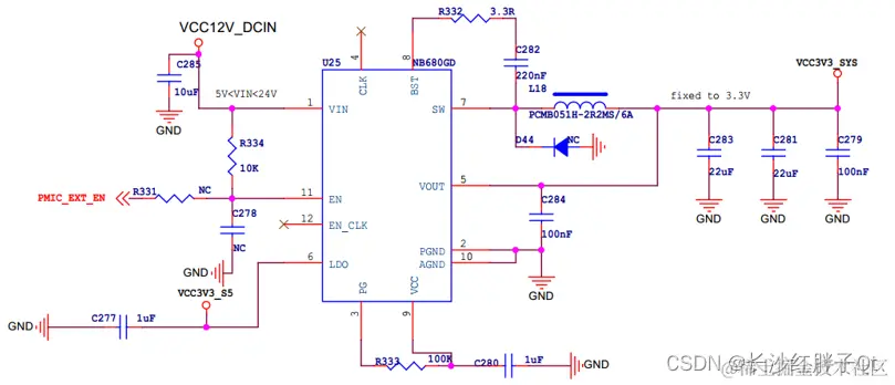
12V转3.3V输入电路原理图分析

开发板的底板原理图

  12V3A直接从适配器过来。   在这里插入图片描述

  (注意:PMIC_EXT_EN不知道是什么,未搜到,需要咨询厂家,但是给U25是使能的作用,控制电源是否输出,方案商回复R331是没有焊接的,所以实际就是NC,没有连接)   在这里插入图片描述

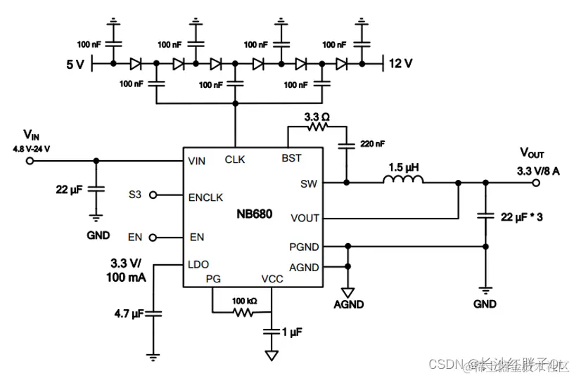
NB380GD特性

  没找到中文手册,就自己翻译把,抓住核心几个点,其他的一般没啥很大区别,最多就是来个温度静电啥的,普通电路可以不管。   在这里插入图片描述

  在这里插入图片描述

  在这里插入图片描述

  高压低压,也没看见有2个这么高的电阻只有1个,不懂就问,请教硬件大佬相关专家,得到如下:这个是内置到电源芯片里面的,所以外面只挂了电感,指的内置的mos导通时的阻抗值。可以通过流过的电流,算出发热量,值越小越好。

封装

  在这里插入图片描述   这个封装不好焊接,让硬件大佬推荐替换一个(后来,没有找到直接平替的,有个可以预定的焊机的报价200,还不如8个AMS1117-3.3V给他并联,这里就用之前的,只要几块钱一个)。   资深大佬建议:这个底板上,还有其他芯片需要机器贴片的,例如网络PHY芯片,还有一些元器件手工不好焊接的,上机器贴片比较好,所以主板上的需要的3.3V和5V,建议还是使用QFN封装的元器件+电感,这种方案现在更容易实现,成本也低。


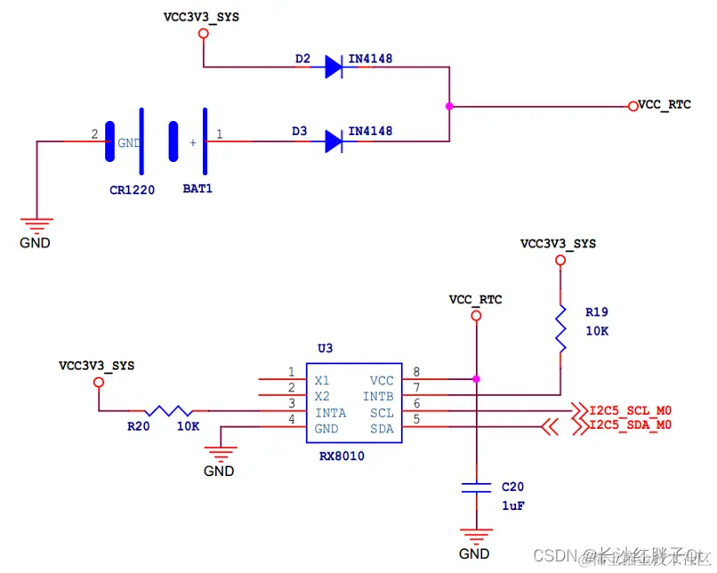
RTC电池电源电路分析

开发板的底板原理图

  在这里插入图片描述

  上电和掉电时的电池:   在这里插入图片描述

  分析为电池不需要充电,外部不供电的时候,通过电池供电,   有外部供电的时候,通过外部供电,这个电池,一般可以使用3年左右。   下面的电路,是笔者几年前做的,就是二极管不一样:   在这里插入图片描述

RX8010特性

  在这里插入图片描述

  在这里插入图片描述

  这个芯片,需要配合I2C指令,手册上并没有,硬件也不必关心,但是笔者软硬一起的,开发的时候还需要解决驱动问题,上面的linux for rtc驱动已经打不开了,这个可以直接到外面搜索个就行了,这里又涉及到驱动适配了,这里忽略,将会在后面打了板子出来做linux驱动文章里面进行讲解,后续出来了会在此处贴连接。

封装

  在这里插入图片描述